clac clac lors du braquage sur disco v8

Régler un boitier de direction, remplacer des rotules, silentblocs de barre panhard...

Modérateurs : LØLØ, The Pater

Règles du forum
En naviguant sur le site http://www.landroverfaq.com vous reconnaissez avoir lu ses Conditions d’Utilisation, vous déclarez les comprendre et vous acceptez d’y être lié de manière inconditionnelle. Si tel n'est pas le cas, merci de quitter immédiatement ce site.

Vous pouvez joindre autant d'images que nécessaire à vos messages A LA CONDITION EXPRESSE d'utiliser l'hébergement fourni par le site.

L'administrateur effacera systématiquement tout message contenant des photos hébergées chez Imageschack, Casimage, Wistiti ou tout autre hébergeur tiers sans sommation ni justification.
Avatar du membre
sebas
Habitué
Messages : 471
Enregistré le : 06/06/2007 14:18
Localisation : 65 bagnères

Re: clac clac lors du braquage sur disco v8

Message non lu par sebas »

au fait je souhaiterais connaitretoutes les pieces utiles pour refaire le tout si je devais tout refaire :sm1: :sm1: :sm4: :sm1:

merci a+
seb
il vaut mieux un qui sait que deux qui cherchent
Avatar du membre
The Pater
Modérateur
Messages : 13978
Enregistré le : 25/08/2004 8:19
Localisation : 06°27'46"E 45°50'29"N

Re: clac clac lors du braquage sur disco v8

Message non lu par The Pater »

sebas a écrit :au fait je souhaiterais connaitretoutes les pieces utiles pour refaire le tout si je devais tout refaire :sm1: :sm1: :sm4: :sm1:

merci a+
seb
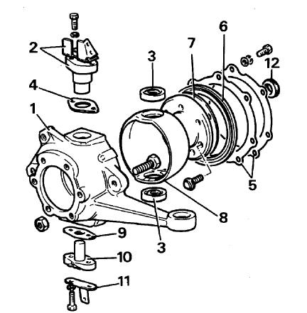
En plus de ce que tu peux voir ici (je pense que c'est assez détaillé au niveau des différentes pièces) :

http://www.landroverfaq.com/viewtopic.p ... 80&start=0

Il te faut :
Roulements de pivots (pièces 3)
Cale de réglage de précharge des roulements de pivot (pièce 4)
Un bol (pièce 8 )
Un joint inférieur d'axe de roulement de pivot (pièce 9)
Un joint entre bol et pont (piece 7)
Un joint radial qui empêche l'huile de pont d'aller dans les bols (pas 100% nécessaire de changer) (piece 12)
Un joint entre le pivot et la plaque de retenu (piece 5)
Un joint de bol (piece 6)
bol300Tdi.JPG
A+
Ingénieur :
Personne faisant un travail divinatoire de précision basé sur des informations peu fiables données par des personnes peu qualifiées, voire ignorantes.
=>, magicien, devin, sorcier
Avatar du membre
sebas
Habitué
Messages : 471
Enregistré le : 06/06/2007 14:18
Localisation : 65 bagnères

Re: clac clac lors du braquage sur disco v8

Message non lu par sebas »

re et merci encore de votre aide
pourrais je abuser encore et demander quels sont les numeros (tous) qu il me faut d apres ces images pour refaire mon affaire?
comprenez je ne suis pas un specialiste et ne peut pas immobiliser mon vehicule trop longtemps et ne veux pas oublier des trucs

merci beaucoup d avance encore et encore :sm6:
1.jpg
2.jpg
HPIM0733.jpg
il vaut mieux un qui sait que deux qui cherchent
Avatar du membre
The Pater
Modérateur
Messages : 13978
Enregistré le : 25/08/2004 8:19
Localisation : 06°27'46"E 45°50'29"N

Re: clac clac lors du braquage sur disco v8

Message non lu par The Pater »

sebas a écrit : pourrais je abuser encore et demander quels sont les numeros (tous) qu il me faut d apres ces images pour refaire mon affaire?
comprenez je ne suis pas un specialiste et ne peut pas immobiliser mon vehicule trop longtemps et ne veux pas oublier des trucs
Tu demandes cela alors que tu as le manuel et que tu as sur le site toute la procédure de démontage remontage moyeux et fusée permettant de sortir le joint. Si tu as réellement besoin que l'on t'indique numéro par numéro les pièces à prévoir..... je dois avouer que je ne te laisserai pas mon Def pour réparation....

Pour le moyeu (photo 1) , au stricte minimum :
Cale de réglage jeu axial joint homocinétique/fusée (pièce 3)
Joint papier main meneuse (pièce 5)
Rondelle frein (pièce 8 )

Entre fusée et pivot : joint 4 sur photo 3


Mais, tu peux aussi décider de changer les roulements de roue, le joint de moyeux, le roulement à aiguille et le joint dans la fusée, le disque (faudra faire aussi de l'autre coté), les plaquettes de frein etc.... etc.....

Et puis tu auras surement l'imprévu, genre un problème d'étrier de frein.....

A+
Ingénieur :
Personne faisant un travail divinatoire de précision basé sur des informations peu fiables données par des personnes peu qualifiées, voire ignorantes.
=>, magicien, devin, sorcier
Avatar du membre
Mauresque
Webmaster
Messages : 3825
Enregistré le : 06/05/2004 12:53
Localisation : Caromb, Vaucluse (84)
Contact :

Re: clac clac lors du braquage sur disco v8

Message non lu par Mauresque »

Tu as beaucoup de patience Pater, trop peut-être même...
In a world without walls and fences, who needs Windows and Gates ?
Avatar du membre
sebas
Habitué
Messages : 471
Enregistré le : 06/06/2007 14:18
Localisation : 65 bagnères

Re: clac clac lors du braquage sur disco v8

Message non lu par sebas »

encore merci pater pour ton aide tres precieuse et de ta patience

j ai effectivement le manuel, le site et de tres bons amis comme vous et d autres mecanos :wink:
je debute en meca sur land et veux mettre tous les atouts de mon coté
je suis sur comme ca que ca se passera bien et vite :P

encore une fois merci a tous :sm6:

seb
il vaut mieux un qui sait que deux qui cherchent
Avatar du membre
The Pater
Modérateur
Messages : 13978
Enregistré le : 25/08/2004 8:19
Localisation : 06°27'46"E 45°50'29"N

Re: clac clac lors du braquage sur disco v8

Message non lu par The Pater »

Après réflexion, vu les traces de corrosion, je pense que tu devrais changer l'arbre complet et le roulement à aiguilles qui est dans la fusée, ainsi que le joint qui est dans la fusée.

A+
Ingénieur :
Personne faisant un travail divinatoire de précision basé sur des informations peu fiables données par des personnes peu qualifiées, voire ignorantes.
=>, magicien, devin, sorcier
Avatar du membre
sebas
Habitué
Messages : 471
Enregistré le : 06/06/2007 14:18
Localisation : 65 bagnères

Re: clac clac lors du braquage sur disco v8

Message non lu par sebas »

tu parles des numéro 11 et 5 photo 3 ?
il vaut mieux un qui sait que deux qui cherchent
Avatar du membre
Carbu
Habitué
Messages : 1009
Enregistré le : 24/09/2004 8:33
Localisation : BW (Belgique)

Re: clac clac lors du braquage sur disco v8

Message non lu par Carbu »

Et bonne chance aussi pour avoir les bonnes cales de jeu axial du joint homocinétique !!!
Ca coûte bombon pour des "bêtes" morceaux de métal, et tu ne sais pas à l'avance quelles seront les épaisseurs dont tu auras besoin !!! :lol:
RR (ab)user ;-)
Avatar du membre
The Pater
Modérateur
Messages : 13978
Enregistré le : 25/08/2004 8:19
Localisation : 06°27'46"E 45°50'29"N

Re: clac clac lors du braquage sur disco v8

Message non lu par The Pater »

sebas a écrit :tu parles des numéro 11 et 5 photo 3 ?
11, 5 et 6 de la photo 3

A+
Ingénieur :
Personne faisant un travail divinatoire de précision basé sur des informations peu fiables données par des personnes peu qualifiées, voire ignorantes.
=>, magicien, devin, sorcier
Avatar du membre
The Pater
Modérateur
Messages : 13978
Enregistré le : 25/08/2004 8:19
Localisation : 06°27'46"E 45°50'29"N

Re: clac clac lors du braquage sur disco v8

Message non lu par The Pater »

Carbu a écrit : Ca coûte bombon pour des "bêtes" morceaux de métal,
Comme souvent le "vulgaire" morceau de métal a une tolérance de fabrication serré, mais cela ne se voit pas. Ce n'est pas qu'une simple rondelle, c'est une rondelle de réglage.

Comme souvent le coût de stockage, transport, traitement de la commande, vaut 100 fois le coût de fabrication du "vulgaire" morceau de métal et pour une commande unitaire, ton fournisseur et/ou le fabricant perdra de l'argent sur l'affaire.

Et cela, on l'oublie trop souvent. :wink:

A+
Ingénieur :
Personne faisant un travail divinatoire de précision basé sur des informations peu fiables données par des personnes peu qualifiées, voire ignorantes.
=>, magicien, devin, sorcier
Avatar du membre
sebas
Habitué
Messages : 471
Enregistré le : 06/06/2007 14:18
Localisation : 65 bagnères

Re: clac clac lors du braquage sur disco v8

Message non lu par sebas »

ok merci encore
seb
il vaut mieux un qui sait que deux qui cherchent
Avatar du membre
Carbu
Habitué
Messages : 1009
Enregistré le : 24/09/2004 8:33
Localisation : BW (Belgique)

Re: clac clac lors du braquage sur disco v8

Message non lu par Carbu »

The Pater a écrit :Comme souvent le "vulgaire" morceau de métal a une tolérance de fabrication serré, mais cela ne se voit pas. Ce n'est pas qu'une simple rondelle, c'est une rondelle de réglage.
Pater, je suppose que tu avais noté l'utilisation des guillemets ??? Je sais pertinemment que ces rondelles sont fabriquées avec des tolérances bien précises et que le prix est justifié...

Ce qui est plus embêtant c'est que si tu te pointes chez LR pour en commander 1 sachet de chaque épaisseur sans connaitre leur coût, tu risques d'être surpris au moment de payer !! :mrgreen: (vaut mieux mesurer avant...)
RR (ab)user ;-)
Avatar du membre
The Pater
Modérateur
Messages : 13978
Enregistré le : 25/08/2004 8:19
Localisation : 06°27'46"E 45°50'29"N

Re: clac clac lors du braquage sur disco v8

Message non lu par The Pater »

Carbu a écrit : Ce qui est plus embêtant c'est que si tu te pointes chez LR pour en commander 1 sachet de chaque épaisseur sans connaitre leur coût, tu risques d'être surpris au moment de payer !! :mrgreen: (vaut mieux mesurer avant...)
Je n'ai pas eu la chance d'essayer de commander ces pièces.

J'ai mesuré avant le jeu, et ouf, les anciennes rondelles convenaient encore....

A+
Ingénieur :
Personne faisant un travail divinatoire de précision basé sur des informations peu fiables données par des personnes peu qualifiées, voire ignorantes.
=>, magicien, devin, sorcier
Avatar du membre
sebas
Habitué
Messages : 471
Enregistré le : 06/06/2007 14:18
Localisation : 65 bagnères

Re: clac clac lors du braquage sur disco v8

Message non lu par sebas »

salut a tous
apres un re remplissage du bol le bruit semble s etre calmé

si ca peut dure un peu plus le temps que je commende toutes les pieces car ca va me couter un oeil cette histoire :sm4:

merci encore atous
a+
seb
il vaut mieux un qui sait que deux qui cherchent
Avatar du membre
The Pater
Modérateur
Messages : 13978
Enregistré le : 25/08/2004 8:19
Localisation : 06°27'46"E 45°50'29"N

Re: clac clac lors du braquage sur disco v8

Message non lu par The Pater »

sebas a écrit : apres un re remplissage du bol le bruit semble s etre calmé
Tu ne fais que masquer le problème. Le bruit est amorti mais les dommages sont toujours là et peuvent continuer à s'empirer.
si ca peut dure un peu plus le temps que je commende toutes les pieces car ca va me couter un oeil cette histoire :sm4:
Si tu continues à rouler, les dommages peuvent s'accroitre et endommager d'autres pièces. Cela peut de couter encore plus cher.

A toi de décider.

A+
Ingénieur :
Personne faisant un travail divinatoire de précision basé sur des informations peu fiables données par des personnes peu qualifiées, voire ignorantes.
=>, magicien, devin, sorcier
Avatar du membre
sebas
Habitué
Messages : 471
Enregistré le : 06/06/2007 14:18
Localisation : 65 bagnères

Re: clac clac lors du braquage sur disco v8

Message non lu par sebas »

je sais pater je fais au plus vite que possible
seb
il vaut mieux un qui sait que deux qui cherchent
Répondre

Retourner vers « Direction »