Présentation + Question fermeture centralisée
Règles du forum
En naviguant sur le site http://www.landroverfaq.com vous reconnaissez avoir lu ses Conditions d’Utilisation, vous déclarez les comprendre et vous acceptez d’y être lié de manière inconditionnelle. Si tel n'est pas le cas, merci de quitter immédiatement ce site.
Vous pouvez joindre autant d'images que nécessaire à vos messages A LA CONDITION EXPRESSE d'utiliser l'hébergement fourni par le site.
L'administrateur effacera systématiquement tout message contenant des photos hébergées chez Imageschack, Casimage, Wistiti ou tout autre hébergeur tiers sans sommation ni justification.
En naviguant sur le site http://www.landroverfaq.com vous reconnaissez avoir lu ses Conditions d’Utilisation, vous déclarez les comprendre et vous acceptez d’y être lié de manière inconditionnelle. Si tel n'est pas le cas, merci de quitter immédiatement ce site.
Vous pouvez joindre autant d'images que nécessaire à vos messages A LA CONDITION EXPRESSE d'utiliser l'hébergement fourni par le site.
L'administrateur effacera systématiquement tout message contenant des photos hébergées chez Imageschack, Casimage, Wistiti ou tout autre hébergeur tiers sans sommation ni justification.
Présentation + Question fermeture centralisée
Salut à tous,
Ben ça y est, après avoir goûté au TT avec le Terrano2 TDI de 97 d’un copain, me voilà l’heureux propriétaire d’un Disco 300TDI de 96 et 300000kms! J’ai préféré le Disco bcp plus populaire que le T2.
Bien que complètement néophyte en autos TT, je ferai un max de mécanique moi-même... Le but étant de m’en servir pour boulot/travaux(y’en a tjrs à la maison..)/rando/dodo(une nuit par ci, par là en l’aménageant un peu).
A 3500 euros, il est en bon état (pas mal d’entretien fait dont l’embrayage très récent) sauf les soucis connus (qq fuites, ciel de toit qui pendouille). Pas de bruit parasite, ni de vibration même à 120 sur l’autoroute.
Voilà pour les présentations!
Maintenant la petite question élec juste pour vous tester :
L'alarme et l'anti-démarrage sont shuntés. La fermeture centralisée est HS à la télécommande et à la clé. Je suppose que c'est dû au shunt alarme et AD...
J'aimerais rétablir la FC (en conservant le reste shunté) en rachetant une centrale universelle avec ses télécommandes et en réutilisant les moteurs d'origine.
J'ai donc commencé par accéder au moteur de la porte conducteur qui comporte 5 fils... C'est pas gagné...
Par conséquent, je cherche toute info qui pourrait m'aider, notamment le schéma élec.
D'avance merci à tous ceux qui prennent du temps pour répondre aux néophytes dans mon genre…
Ben ça y est, après avoir goûté au TT avec le Terrano2 TDI de 97 d’un copain, me voilà l’heureux propriétaire d’un Disco 300TDI de 96 et 300000kms! J’ai préféré le Disco bcp plus populaire que le T2.
Bien que complètement néophyte en autos TT, je ferai un max de mécanique moi-même... Le but étant de m’en servir pour boulot/travaux(y’en a tjrs à la maison..)/rando/dodo(une nuit par ci, par là en l’aménageant un peu).
A 3500 euros, il est en bon état (pas mal d’entretien fait dont l’embrayage très récent) sauf les soucis connus (qq fuites, ciel de toit qui pendouille). Pas de bruit parasite, ni de vibration même à 120 sur l’autoroute.
Voilà pour les présentations!
Maintenant la petite question élec juste pour vous tester :
L'alarme et l'anti-démarrage sont shuntés. La fermeture centralisée est HS à la télécommande et à la clé. Je suppose que c'est dû au shunt alarme et AD...
J'aimerais rétablir la FC (en conservant le reste shunté) en rachetant une centrale universelle avec ses télécommandes et en réutilisant les moteurs d'origine.
J'ai donc commencé par accéder au moteur de la porte conducteur qui comporte 5 fils... C'est pas gagné...
Par conséquent, je cherche toute info qui pourrait m'aider, notamment le schéma élec.
D'avance merci à tous ceux qui prennent du temps pour répondre aux néophytes dans mon genre…
- LØLØ
- Modérateur
- Messages : 6209
- Enregistré le : 30/07/2006 15:41
- Localisation : guainville (28 )
- Contact :
Re: Présentation + Question fermeture centralisée
Salut, moi c'est LØLØ qui n'aime pas les discø...disco31 a écrit :
Voilà pour les présentations!
Bienvenue...
Promis, on essaiera de faire de notre mieuxMaintenant la petite question élec juste pour vous tester :
Normalement non, tu peux shunter l'anti-démarrage sans influencer la centralisation. Maintenant, qu'est ce qui a été fait ? Mystère...L'alarme et l'anti-démarrage sont shuntés. La fermeture centralisée est HS à la télécommande et à la clé. Je suppose que c'est dû au shunt alarme et AD...
Chez nous FC, cela veut dire Forward Control voir ce thème: Lexique des termes utilisés sur LandroverFAQJ'aimerais rétablir la FC (en conservant le reste shunté) en rachetant une centrale universelle avec ses télécommandes et en réutilisant les moteurs d'origine.
Dans quel état sont les piles des télécommandes ?
Tu dois avoir un boitier comme ça quelque part. Mais je n'ai pas assez bricolé de disco pour t'orienter avec précision sur son emplacement. Il me semble que c'est derrière la planche de bord, mais sans garantie: L'antenne est un simple bout de fil noir de 30 cm environ.
L’intérieur, la finalité de tout ce bazar, c'est d'activer un relais EP2 Bridge. La doc complète se trouve facilement sur le net. Il permet de réaliser une commutation de polarité. Il y a l’équivalent de deux moteurs par centralisation. quand tu en alimentes un, il ferme, et l'autre il s'ouvre. Il y a une fiche à trois broches une commune, puis le sens fermé et le sens ouvert; ou bien sur les systèmes plus anciens un moteur et une inversion de polarité simple comme pour les moteurs de lève vitre.
Coté soudures, à noter que c'est une carte double face c'est à dire avec des pistes des deux cotés.
Les 5 fils, je pense que c'est le renvoie vers la commande des autres moteurs, nécessaire lorsque tu ouvres avec la clef la porte chauffeur pour ouvrir tout le reste. Cela ne le fait pas si tu ouvres a partir de la porte passager.J'ai donc commencé par accéder au moteur de la porte conducteur qui comporte 5 fils... C'est pas gagné...
D’ailleurs, est-ce que cela fonctionne ?
Les schémas doivent pouvoir se trouver sur des sites anglais, russe ou australien... Enfin bref au 4 coins du monde, google est ton ami, pour reprendre une formule consacréePar conséquent, je cherche toute info qui pourrait m'aider, notamment le schéma élec.
Néophytes jusqu’à quel point.D'avance merci à tous ceux qui prennent du temps pour répondre aux néophytes dans mon genre…
Sais te servir d'un multimètre ?
Tu parles anglais ?
Maintenant, si tu arrives à localiser les fils du relais, tu peux très bien remplacer ce système, par une commande à distance de portail: Et ça, c'est la vrais classe, ouvrir la bagnole en même temps que les portes du garage d'un seul geste
A+
2 solutions: la bonne et l'Anglaise
LUCAS: Il n'y a pas de contact où il le faut et il y en a un où il ne faut pas
On ne peut aller loin en amitié, si on n'est pas disposé à se pardonner les uns aux autres les petits défauts.
www.eternal-vehicles.fr
LUCAS: Il n'y a pas de contact où il le faut et il y en a un où il ne faut pas
On ne peut aller loin en amitié, si on n'est pas disposé à se pardonner les uns aux autres les petits défauts.
www.eternal-vehicles.fr
Re: Présentation + Question fermeture centralisée
Salut LOLO!
J'te rassure, moi aussi, j'le trouve moche mais c'est pour ça qu'il me plaît... Va comprendre...
Merci pour les infos.
Bon, j'ai trouvé un boitier sous le siège (photo) qui ressemble au tien mais c'est un coax qui est branché dessus et qui s'en va j'sais pas où, pas un simple fil. Je suppose que c'est le boitier d'alarme... Peut-être fait-il office de boitier de centralisation aussi...
J'ai testé le moteur 5 fils qui marche bien : 2 fils servent à faire rentrer/sortir la tige (en inversant les polarité). Les 3 autres, servent à repérer les positions rentrée/sortie (rentrée : ça passe entre "commun" et borne 1 - Sortie : ça passe entre "commun" et borne 2).
Comme la centralisation ne marche plus du tout du tout (ni clé, ni bip) et que je ne sais pas du tout comment tout ça a été shunté, je vais racheter une centrale pour 5 moteurs 2 fils et 2 bips (30 euros!) et réutiliser les moteurs d'origine. Ca marchera plus à la clé mais tant pis...
Si je retrouve les câbles d'origne, je les réutilise et ça m'évitera de retirer les garniture de porte sinon, j'en tire de nouveaux...
So, I have just to find the relevant diagram. Many thanks. I keep you in touch. Bye
J'te rassure, moi aussi, j'le trouve moche mais c'est pour ça qu'il me plaît... Va comprendre...
Merci pour les infos.
Bon, j'ai trouvé un boitier sous le siège (photo) qui ressemble au tien mais c'est un coax qui est branché dessus et qui s'en va j'sais pas où, pas un simple fil. Je suppose que c'est le boitier d'alarme... Peut-être fait-il office de boitier de centralisation aussi...
J'ai testé le moteur 5 fils qui marche bien : 2 fils servent à faire rentrer/sortir la tige (en inversant les polarité). Les 3 autres, servent à repérer les positions rentrée/sortie (rentrée : ça passe entre "commun" et borne 1 - Sortie : ça passe entre "commun" et borne 2).
Comme la centralisation ne marche plus du tout du tout (ni clé, ni bip) et que je ne sais pas du tout comment tout ça a été shunté, je vais racheter une centrale pour 5 moteurs 2 fils et 2 bips (30 euros!) et réutiliser les moteurs d'origine. Ca marchera plus à la clé mais tant pis...
Si je retrouve les câbles d'origne, je les réutilise et ça m'évitera de retirer les garniture de porte sinon, j'en tire de nouveaux...
So, I have just to find the relevant diagram. Many thanks. I keep you in touch. Bye
- LØLØ
- Modérateur
- Messages : 6209
- Enregistré le : 30/07/2006 15:41
- Localisation : guainville (28 )
- Contact :
Re: Présentation + Question fermeture centralisée
Salut, cela n'a pas trop le look d'un truc d'origine.
Peux me dire combien de connexions a le moteur de centralisation de la porte droite ou arrière. Si deux connexions, tu as un système à simple relais, beaucoup plus simple à dépanner.
Système à relais, où l'on vois le principe d'inversion de polarité.
Le relais porte conducteur. Les actionneurs des autres portes. Si 3 connexions alors tu dois avoir une centrale AMR 2109 comme celle photographier.
A+
Peux me dire combien de connexions a le moteur de centralisation de la porte droite ou arrière. Si deux connexions, tu as un système à simple relais, beaucoup plus simple à dépanner.
Système à relais, où l'on vois le principe d'inversion de polarité.
Le relais porte conducteur. Les actionneurs des autres portes. Si 3 connexions alors tu dois avoir une centrale AMR 2109 comme celle photographier.
A+
2 solutions: la bonne et l'Anglaise
LUCAS: Il n'y a pas de contact où il le faut et il y en a un où il ne faut pas
On ne peut aller loin en amitié, si on n'est pas disposé à se pardonner les uns aux autres les petits défauts.
www.eternal-vehicles.fr
LUCAS: Il n'y a pas de contact où il le faut et il y en a un où il ne faut pas
On ne peut aller loin en amitié, si on n'est pas disposé à se pardonner les uns aux autres les petits défauts.
www.eternal-vehicles.fr
Re: Présentation + Question fermeture centralisée
Bonjour
Ta boite de commande est localisé à droite du tableau de bord, d’arrière la boite a gants.
Quand tu sort la boite a gants tu verra à droite du moteur du chauffage une sort de charnière avec 3 ou 4 relais, la boite de commande est monté à droite de cette charnière à la verticale.
moi je n'arrive pas a faire aussi bien en français........les verbs, c'est les pu*!§ des verbs.........
I just have to find the relevant diagram.Many Thanks. I'll keep you in touch (une autre version Will keep in touch.....)
Saluti
Ta boite de commande est localisé à droite du tableau de bord, d’arrière la boite a gants.
Quand tu sort la boite a gants tu verra à droite du moteur du chauffage une sort de charnière avec 3 ou 4 relais, la boite de commande est monté à droite de cette charnière à la verticale.
Presque, mais pas mal.....So, I have just to find the relevant diagram. Many thanks. I keep you in touch. Bye
I just have to find the relevant diagram.Many Thanks. I'll keep you in touch (une autre version Will keep in touch.....)
Saluti

Re: Présentation + Question fermeture centralisée
Salut les gars,
J'ai pas encore regardé les autres moteurs mais jai effectivement trouvé un boitier vert sous la boite à gants.
J'ai trouvé un pdf "electrical trouble shooting manual" pour essayer de retrouver les localisations, connecteurs, etc...
A suivre...
Merci.
J'ai pas encore regardé les autres moteurs mais jai effectivement trouvé un boitier vert sous la boite à gants.
J'ai trouvé un pdf "electrical trouble shooting manual" pour essayer de retrouver les localisations, connecteurs, etc...
A suivre...
Merci.
Re: Présentation + Question fermeture centralisée
Bonsoir
Tu cherche quoi comme localisation???????
Saluti
Tu cherche quoi comme localisation???????
Saluti

- LØLØ
- Modérateur
- Messages : 6209
- Enregistré le : 30/07/2006 15:41
- Localisation : guainville (28 )
- Contact :
Re: Présentation + Question fermeture centralisée
Salut,disco31 a écrit : J'ai pas encore regardé les autres moteurs mais jai effectivement trouvé un boitier vert sous la boite à gants.
Il me semble plutôt que le boitier vert, c'est le boitier d'alarme.
A+
2 solutions: la bonne et l'Anglaise
LUCAS: Il n'y a pas de contact où il le faut et il y en a un où il ne faut pas
On ne peut aller loin en amitié, si on n'est pas disposé à se pardonner les uns aux autres les petits défauts.
www.eternal-vehicles.fr
LUCAS: Il n'y a pas de contact où il le faut et il y en a un où il ne faut pas
On ne peut aller loin en amitié, si on n'est pas disposé à se pardonner les uns aux autres les petits défauts.
www.eternal-vehicles.fr
Re: Présentation + Question fermeture centralisée
Bonsoir
Saluti
Oui, celle que commande la fermeture des portes non??Il me semble plutôt que le boitier vert, c'est le boitier d'alarme
Saluti

- LØLØ
- Modérateur
- Messages : 6209
- Enregistré le : 30/07/2006 15:41
- Localisation : guainville (28 )
- Contact :
Re: Présentation + Question fermeture centralisée
Salut, je me mélange les crayons, avec les années. A partir de l'année modèle 1996 c'est le boitier vert avec le gros chanfrein tout le long, avant, c'est le boitier noir AMR2109. Donc vu que disco31 dit que son disco est de 97, je m'attendais au boitier vert. Maintenant pour le disco je ne connais pas les nuances. La localisation (1), on dirait que c'est au niveau du genou gauche pour une conduite à gauche, sur le document, c'est une conduite à droite.Artsand a écrit :Bonsoir
Oui, celle que commande la fermeture des portes non??Il me semble plutôt que le boitier vert, c'est le boitier d'alarme
Saluti
A+
2 solutions: la bonne et l'Anglaise
LUCAS: Il n'y a pas de contact où il le faut et il y en a un où il ne faut pas
On ne peut aller loin en amitié, si on n'est pas disposé à se pardonner les uns aux autres les petits défauts.
www.eternal-vehicles.fr
LUCAS: Il n'y a pas de contact où il le faut et il y en a un où il ne faut pas
On ne peut aller loin en amitié, si on n'est pas disposé à se pardonner les uns aux autres les petits défauts.
www.eternal-vehicles.fr
Re: Présentation + Question fermeture centralisée
Exact
La localisation et les fonctions sont quasi les mêmes, sauf que avec le vert il à aussi la coupure au interdiction de démarrage, tu te mélange pas.......
Saluti
La localisation et les fonctions sont quasi les mêmes, sauf que avec le vert il à aussi la coupure au interdiction de démarrage, tu te mélange pas.......
Saluti

Re: Présentation + Question fermeture centralisée
Bonsoir,
Ooops! Je me suis trompé, mon disco est de janvier 96 et non 97...
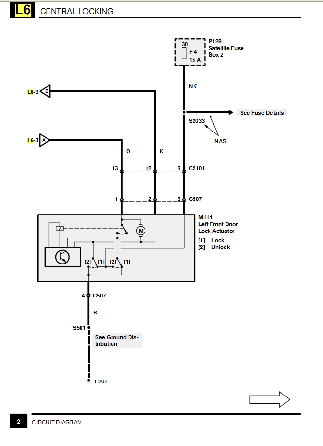
Pour info, dans le "troubleshooting manual" (section ETM L6 page 1) que la fermeture centralisée est gérée par l'alarme quand le véhicule est équipé et par le moteur de la porte conducteur quand il n'y a pas d'alarme...
Artsand, j'essaie de localiser les connecteurs des moteurs de verrouillage les plus proches de la boite à fusible sous le volant. Ainsi, je pourrai les réutiliser avec une nouvelle centrale (+ bips) qu'on trouve sur e-b... où autre pour une poignée d'euros.
Bonne soirée!
Ooops! Je me suis trompé, mon disco est de janvier 96 et non 97...
Pour info, dans le "troubleshooting manual" (section ETM L6 page 1) que la fermeture centralisée est gérée par l'alarme quand le véhicule est équipé et par le moteur de la porte conducteur quand il n'y a pas d'alarme...
Artsand, j'essaie de localiser les connecteurs des moteurs de verrouillage les plus proches de la boite à fusible sous le volant. Ainsi, je pourrai les réutiliser avec une nouvelle centrale (+ bips) qu'on trouve sur e-b... où autre pour une poignée d'euros.
Bonne soirée!
- LØLØ
- Modérateur
- Messages : 6209
- Enregistré le : 30/07/2006 15:41
- Localisation : guainville (28 )
- Contact :
Re: Présentation + Question fermeture centralisée
Salut,
Donc tu as une alarme ou pas? Tu est dans l'année charnière.
Le plus simple si tu n'en as pas, serait de bien réviser le moteur d'ouverture de portière chauffeur. C'est souvent lui qui déconne, tu as le schéma plus haut.
A+
Donc tu as une alarme ou pas? Tu est dans l'année charnière.
Le plus simple si tu n'en as pas, serait de bien réviser le moteur d'ouverture de portière chauffeur. C'est souvent lui qui déconne, tu as le schéma plus haut.
A+
Modifié en dernier par LØLØ le 01/03/2012 22:41, modifié 1 fois.
2 solutions: la bonne et l'Anglaise
LUCAS: Il n'y a pas de contact où il le faut et il y en a un où il ne faut pas
On ne peut aller loin en amitié, si on n'est pas disposé à se pardonner les uns aux autres les petits défauts.
www.eternal-vehicles.fr
LUCAS: Il n'y a pas de contact où il le faut et il y en a un où il ne faut pas
On ne peut aller loin en amitié, si on n'est pas disposé à se pardonner les uns aux autres les petits défauts.
www.eternal-vehicles.fr
Re: Présentation + Question fermeture centralisée
Disco 31
Si l'alarme n'est pas installé (rare.....) oui, la fermeture ouverture des portes est faite par le petit "moteur" de la porte conducteur, j'ai marqué "moteur" mais sauf erreur de ma part la commande est envoyé par un switch installé au niveau de la serrure, dans le cas ou un alarme est installé quand tu actionne ta fermeture/ouverture des portes avec ta télécommande c'est la boite d'alarme qu’envoi le signal, si tu ouvre avec ta clé c'est toujours le petit switch qui commande.
J'imagine que ta télécommande à 2 buttons, et Lolo à raison, en 1996 c'est l’année que LR a changé l'alarme.
Disco31, à mon avis et suite à ton post je pense qu'il est plus simple d'utiliser la localisation de ta boite d'alarme actuel, et la même chose pour les prises, tout signal arrivant ou partant pour les moteurs sont localisé ici...... au niveau de la boite fusible tu aura au maximum 1 fusible pour toute la ligne.....il gère l'alimentation tout simplement, la fonction ouverture/fermeture est géré par le relais/boite de commande avec +12V ouverture -12V fermeture (au l'inverse en fonction de la monture).
Concernant la partie moteur (moteur 300Tdi, V8) l'alarme la commande par une autre boite aussi appelé araignée (spider pour les gents de l’île.......) elle est localisé en dessous l'auto radio, au niveau de la console central.....peut-être que la partie moteur de ton système peut être rétabli facilement si la manip pour faire le by-pass est bien faite, un simple fil de 12V au solenoid de la pompe d'injection au sinon des fils dans la boite que je parle.
Une autre question, ton Disco est équipée d'une boite de vitesses AUTO??????
Saluti
Si l'alarme n'est pas installé (rare.....) oui, la fermeture ouverture des portes est faite par le petit "moteur" de la porte conducteur, j'ai marqué "moteur" mais sauf erreur de ma part la commande est envoyé par un switch installé au niveau de la serrure, dans le cas ou un alarme est installé quand tu actionne ta fermeture/ouverture des portes avec ta télécommande c'est la boite d'alarme qu’envoi le signal, si tu ouvre avec ta clé c'est toujours le petit switch qui commande.
J'imagine que ta télécommande à 2 buttons, et Lolo à raison, en 1996 c'est l’année que LR a changé l'alarme.
Disco31, à mon avis et suite à ton post je pense qu'il est plus simple d'utiliser la localisation de ta boite d'alarme actuel, et la même chose pour les prises, tout signal arrivant ou partant pour les moteurs sont localisé ici...... au niveau de la boite fusible tu aura au maximum 1 fusible pour toute la ligne.....il gère l'alimentation tout simplement, la fonction ouverture/fermeture est géré par le relais/boite de commande avec +12V ouverture -12V fermeture (au l'inverse en fonction de la monture).
Concernant la partie moteur (moteur 300Tdi, V8) l'alarme la commande par une autre boite aussi appelé araignée (spider pour les gents de l’île.......) elle est localisé en dessous l'auto radio, au niveau de la console central.....peut-être que la partie moteur de ton système peut être rétabli facilement si la manip pour faire le by-pass est bien faite, un simple fil de 12V au solenoid de la pompe d'injection au sinon des fils dans la boite que je parle.
Une autre question, ton Disco est équipée d'une boite de vitesses AUTO??????
Saluti

Re: Présentation + Question fermeture centralisée
Salut,
Artsand, tu avais raison, il suffisait de localiser les bons fils au calculateur approprié. Il s'agit bien du boitier vert sous la boite à gant et les 2 fils d'alimentation des moteurs de verrouillage sont le fil rose et le fil orange sur le connecteur vert de ce boitier.
J'ai fait des essais en connectant du 12V directement sur ces 2 fils et les 5 moteurs ferment et ouvrent en inversant la polarité. Etant donné que le système ne marche plus à la clé, je pense vraiment que le shunt alarme+antidémarrage a aussi inhibé la fermeture centralisée.
Franchement, sur ces lands réputés être "sans" électronique, je trouve qu'il y a bcp trop de boitiers, des relais partout, c'est impressionnant... D'ailleurs, à côté du boitier vert, j'ai trouvé encore un petit boitier noir inconnu (photo)... Vaut mieux pas avoir un problème élec au fin fond de nul part...
Bref, pour la fermeture centralisée, je vais installer un boitier universel avec 2 télécommandes mais dans un 2ème temps, je crois que je vais prendre un peu de temps pour repérer la fonction de tous les relais...
En tout cas, merci à tous les 2 pour votre aide.
Artsand, tu avais raison, il suffisait de localiser les bons fils au calculateur approprié. Il s'agit bien du boitier vert sous la boite à gant et les 2 fils d'alimentation des moteurs de verrouillage sont le fil rose et le fil orange sur le connecteur vert de ce boitier.
J'ai fait des essais en connectant du 12V directement sur ces 2 fils et les 5 moteurs ferment et ouvrent en inversant la polarité. Etant donné que le système ne marche plus à la clé, je pense vraiment que le shunt alarme+antidémarrage a aussi inhibé la fermeture centralisée.
Franchement, sur ces lands réputés être "sans" électronique, je trouve qu'il y a bcp trop de boitiers, des relais partout, c'est impressionnant... D'ailleurs, à côté du boitier vert, j'ai trouvé encore un petit boitier noir inconnu (photo)... Vaut mieux pas avoir un problème élec au fin fond de nul part...
Bref, pour la fermeture centralisée, je vais installer un boitier universel avec 2 télécommandes mais dans un 2ème temps, je crois que je vais prendre un peu de temps pour repérer la fonction de tous les relais...
En tout cas, merci à tous les 2 pour votre aide.
Re: Présentation + Question fermeture centralisée
Bonsoir Disco
Sa c'est le boîtier électronique de contrôle de la vanne EGR, introduit en premier temps au VIN MA081992.
Saluti
Sa c'est le boîtier électronique de contrôle de la vanne EGR, introduit en premier temps au VIN MA081992.
Bah, sur un Disco 300 Tdi jusque à 1996 oui, pas trop d’électronique, je ne considère pas un relais de l’électronique.....le mien de 1994 (300 Tdi) , pas d'aragnier, pas de boite de contrôle d'EGR....rien de ça......1996 marque le Disco au niveau de l’électronique avec l'arrivé de plein de petit rajouts à droite et à gauche.Franchement, sur ces lands réputés être "sans" électronique, je trouve qu'il y a bcp trop de boitiers, des relais partout, c'est impressionnant...
Saluti

- nanard833
- Habitué
- Messages : 3989
- Enregistré le : 10/10/2009 20:18
- Localisation : disco 300TDI 431000 bornes
Re: Présentation + Question fermeture centralisée
Salut,
effectivement, on voit beaucoup de choses sous un TDB de disco
j'ai du déposer la boite à gants car le support du loquet de la serrure est tombé
j'ai donc pris une petite photo du boitier noir: il est un peu différent du tiens, il me semble que sur mon disco, il pilote les vitres électriques (moi je n'ai pas d'EGR)
A+
effectivement, on voit beaucoup de choses sous un TDB de disco
j'ai donc pris une petite photo du boitier noir: il est un peu différent du tiens, il me semble que sur mon disco, il pilote les vitres électriques (moi je n'ai pas d'EGR)
A+
Gratter la botte ne soulage guère quand ça démange à l'intérieur (proverbe chinois)
Re: Présentation + Question fermeture centralisée
Salut Nanard,
Tu parles du boitier noir au dessus du vert sur ta photo? Parce que celui-ci, je l'ai aussi... Pour le moment, les vitres ça va...
A+
Tu parles du boitier noir au dessus du vert sur ta photo? Parce que celui-ci, je l'ai aussi... Pour le moment, les vitres ça va...
A+
- nanard833
- Habitué
- Messages : 3989
- Enregistré le : 10/10/2009 20:18
- Localisation : disco 300TDI 431000 bornes
Re: Présentation + Question fermeture centralisée
Salut,disco31 a écrit :Salut Nanard,
Tu parles du boitier noir au dessus du vert sur ta photo? Parce que celui-ci, je l'ai aussi... Pour le moment, les vitres ça va...
A+
oui et......comme je recommence à avoir à nouveau les vitres arrières capricieuses
A+
Gratter la botte ne soulage guère quand ça démange à l'intérieur (proverbe chinois)
Re: Présentation + Question fermeture centralisée
Bonjour tous le monde.
J'ai un petit soucis dans ce style et un peu en galère....
j'ai acheté un Disco 300TDI de 1995 et la centralisation ne marche plus... Bon ok j'ai trouvé prk
Le mécanisme de centralisation de la porte conducteur a 5 fils, les autres portes 2 fils.
Je n'ai pas de télécommande.
Je voudrais savoir que serait le plus simple pour me dépanner ?
Est ce que l'un d'entre vous pourrais me dire ou vas les fils de la centralisation à la broche, mais ce qui est bizarre c'est que la broche a 4 fils...
ou d’adapter une centrale et avoir une télécommande ?
Merci.
Henri.
J'ai un petit soucis dans ce style et un peu en galère....
Le mécanisme de centralisation de la porte conducteur a 5 fils, les autres portes 2 fils.
Je n'ai pas de télécommande.
Je voudrais savoir que serait le plus simple pour me dépanner ?
Est ce que l'un d'entre vous pourrais me dire ou vas les fils de la centralisation à la broche, mais ce qui est bizarre c'est que la broche a 4 fils...
ou d’adapter une centrale et avoir une télécommande ?
Merci.
Henri.
Henri