Relais du circuit de préchauffage qui crame
Règles du forum
En naviguant sur le site http://www.landroverfaq.com vous reconnaissez avoir lu ses Conditions d’Utilisation, vous déclarez les comprendre et vous acceptez d’y être lié de manière inconditionnelle. Si tel n'est pas le cas, merci de quitter immédiatement ce site.
Vous pouvez joindre autant d'images que nécessaire à vos messages A LA CONDITION EXPRESSE d'utiliser l'hébergement fourni par le site.
L'administrateur effacera systématiquement tout message contenant des photos hébergées chez Imageschack, Casimage, Wistiti ou tout autre hébergeur tiers sans sommation ni justification.
En naviguant sur le site http://www.landroverfaq.com vous reconnaissez avoir lu ses Conditions d’Utilisation, vous déclarez les comprendre et vous acceptez d’y être lié de manière inconditionnelle. Si tel n'est pas le cas, merci de quitter immédiatement ce site.
Vous pouvez joindre autant d'images que nécessaire à vos messages A LA CONDITION EXPRESSE d'utiliser l'hébergement fourni par le site.
L'administrateur effacera systématiquement tout message contenant des photos hébergées chez Imageschack, Casimage, Wistiti ou tout autre hébergeur tiers sans sommation ni justification.
-
- Habitué
- Messages : 50
- Enregistré le : 17/03/2012 17:44
- Localisation : Cameroun
Relais du circuit de préchauffage qui crame
Bonjour
Si jamais le sujet aurait déjà été traité, je vous prie de m'aider à le retrouver dans le forum.
Sinon, MON PROBLEME est que le relais qui "commande" les bougies de préchauffage "chauffe" et finit par fondre, entraînant avec lui, évidemment, la fiche (connecteur/prise) et les fils du circuit de puissance.
J'ai remplacé la fiche (prise/connecteur) qui reçoit le relais, le problème, c'est que, un coup ça marche normalement, un autre coup ça chauffe et ça part en fumée et du coup je doit démarrer sans préchauffer. Je dis "ça marche normalement" à la suite des tests: insertion d'une ampoule témoin en série dans le fil sortant du relais et allant aux bougies. la séquence prechauffage - coupoure - post-chauffage et coupure est vérifiable (l'ampoule s'allume, s'eteind, s'allume et s'eteind à chaque "clac" du relais) .
Pourquoi le problème survient donc" irrégulièrement"
Merci.
Si jamais le sujet aurait déjà été traité, je vous prie de m'aider à le retrouver dans le forum.
Sinon, MON PROBLEME est que le relais qui "commande" les bougies de préchauffage "chauffe" et finit par fondre, entraînant avec lui, évidemment, la fiche (connecteur/prise) et les fils du circuit de puissance.
J'ai remplacé la fiche (prise/connecteur) qui reçoit le relais, le problème, c'est que, un coup ça marche normalement, un autre coup ça chauffe et ça part en fumée et du coup je doit démarrer sans préchauffer. Je dis "ça marche normalement" à la suite des tests: insertion d'une ampoule témoin en série dans le fil sortant du relais et allant aux bougies. la séquence prechauffage - coupoure - post-chauffage et coupure est vérifiable (l'ampoule s'allume, s'eteind, s'allume et s'eteind à chaque "clac" du relais) .
Pourquoi le problème survient donc" irrégulièrement"
Merci.
- LØLØ
- Modérateur
- Messages : 6203
- Enregistré le : 30/07/2006 15:41
- Localisation : guainville (28 )
- Contact :
Re: Relais du circuit de préchauffage qui crame
Salut,
S'agit-il toujours d'un TD5 de 2004.
En enserrant en série une ampoule, tu supprimes le problème. Pour moi, c'est l'une de tes bougie de préchauffage qui est fondu ou qui se met en court-circuit à chaud, et qui fini par trop consommer sur le relais, ce qui fait fondre les contacts de relais car tu dois dépasser les 70A pour lesquels il est conçus. Essais de faire une mesure avec une pince ampèremétrique, je pense qu'il y a un moment ou tu dois consommer beaucoup plus que la normal, mais inférieur à 100 A. Ou a cause de la temporisation le fusible de 100A tient le coup. Peux tu vérifier si le fusible de 100A, n'a pas des marques de surchauffe. Il y a 4 bougies de préchauffage à contrôler, électriquement à l'Ohmmètre, voir un test individuel, bougie démontée sur une batterie voir le comportement et visuellement voir si pas fondue ou cassée. A+
S'agit-il toujours d'un TD5 de 2004.
En enserrant en série une ampoule, tu supprimes le problème. Pour moi, c'est l'une de tes bougie de préchauffage qui est fondu ou qui se met en court-circuit à chaud, et qui fini par trop consommer sur le relais, ce qui fait fondre les contacts de relais car tu dois dépasser les 70A pour lesquels il est conçus. Essais de faire une mesure avec une pince ampèremétrique, je pense qu'il y a un moment ou tu dois consommer beaucoup plus que la normal, mais inférieur à 100 A. Ou a cause de la temporisation le fusible de 100A tient le coup. Peux tu vérifier si le fusible de 100A, n'a pas des marques de surchauffe. Il y a 4 bougies de préchauffage à contrôler, électriquement à l'Ohmmètre, voir un test individuel, bougie démontée sur une batterie voir le comportement et visuellement voir si pas fondue ou cassée. A+
2 solutions: la bonne et l'Anglaise
LUCAS: Il n'y a pas de contact où il le faut et il y en a un où il ne faut pas
On ne peut aller loin en amitié, si on n'est pas disposé à se pardonner les uns aux autres les petits défauts.
www.eternal-vehicles.fr
LUCAS: Il n'y a pas de contact où il le faut et il y en a un où il ne faut pas
On ne peut aller loin en amitié, si on n'est pas disposé à se pardonner les uns aux autres les petits défauts.
www.eternal-vehicles.fr
-
- Habitué
- Messages : 50
- Enregistré le : 17/03/2012 17:44
- Localisation : Cameroun
Re: Relais du circuit de préchauffage qui crame
Bjr,
J'ai fait certains tests ce matin
à L'ohmmètre
Pour les 4 bougies (montées), les resistances sont 1.1 Ohm(3 bougies) et 1.2ohm (1 bougie). Pour me rassurer de ces valeurs, j'ai effectué également les mesures sur des bougies neuves, non montées et j'ai obtenu des valeurs 1.4 et 1.5 . Que peut-on en conclure?
Autres constats
Merci
J'ai fait certains tests ce matin
à L'ohmmètre
Il y a 4 bougies de préchauffage à contrôler, électriquement à l'Ohmmètre,
Pour les 4 bougies (montées), les resistances sont 1.1 Ohm(3 bougies) et 1.2ohm (1 bougie). Pour me rassurer de ces valeurs, j'ai effectué également les mesures sur des bougies neuves, non montées et j'ai obtenu des valeurs 1.4 et 1.5 . Que peut-on en conclure?
Autres constats
- - La tension mesurée de ma batterie donne 12.81 V (normale ?)
- les fils du nouveau connecteur (support) du relais que j'ai mis en place sont de section plus petite que ceux de la voiture et je constate que ce sont ces fils du connecteur qui chauffent énormément et brulent surtout celui qui va vers les bougies. Toutefois avant remplacement de ce connecteur avec ses fils, ca chauffait déjà (d'où l'emploi du nouveau connecteur)
- Je constate que le préchauffage se fait normalement, mais au démarrage (pendant que je tourne la clé), le relais n'est pas stable : clac clac clac. J'ai déjà remplacé plusieurs fois ce relais.
Aucun signe de surchauffePeux tu vérifier si le fusible de 100A, n'a pas des marques de surchauffe
Test PAS encore effectuéEssais de faire une mesure avec une pince ampérométrique, je pense qu'il y a un moment ou tu dois consommer beaucoup plus que la normal, mais inférieur à 100 A.
Test préalablement effectué avant mise en place des bougies actuelles et les résultats étaient bons, mais les symptômes étaient déjà observables avant cette opération.voir un test individuel, bougie démontée sur une batterie voir le comportement et visuellement voir si pas fondue ou cassée.
Merci
-
- Habitué
- Messages : 50
- Enregistré le : 17/03/2012 17:44
- Localisation : Cameroun
Re: Relais du circuit de préchauffage qui crame
PS dernier message
Merci
OUIS'agit-il toujours d'un TD5 de 2004.
Merci
- LØLØ
- Modérateur
- Messages : 6203
- Enregistré le : 30/07/2006 15:41
- Localisation : guainville (28 )
- Contact :
Re: Relais du circuit de préchauffage qui crame
Salut,
Il faut impérativement respecter la section des fils (6mm²) qui partent aux bougies et celui qui amène le courant au relais via le fusible de 100A. C'est un relais 70 A, donc de puissance avec des grosses cosses coté contact. Il est normale que cela chauffe et que les fils fondent, déjà que d'origine ils sont limite, alors si tu diminues la section, et la puissance nominal des fils, c'est tout a fait normale que cela brule.
A priori les bougie son bonne, il faudrait juste contrôler qu'il y en ait pas une qui se met en court-circuit à chaud. si tu en as des neuves, n’hésite pas a les changer.
A+
Il faut impérativement respecter la section des fils (6mm²) qui partent aux bougies et celui qui amène le courant au relais via le fusible de 100A. C'est un relais 70 A, donc de puissance avec des grosses cosses coté contact. Il est normale que cela chauffe et que les fils fondent, déjà que d'origine ils sont limite, alors si tu diminues la section, et la puissance nominal des fils, c'est tout a fait normale que cela brule.
A priori les bougie son bonne, il faudrait juste contrôler qu'il y en ait pas une qui se met en court-circuit à chaud. si tu en as des neuves, n’hésite pas a les changer.
Une batterie à 12,81 V moteur arrêté, est tout a fait saine.- La tension mesurée de ma batterie donne 12.81 V (normale ?)
Pas bien !- les fils du nouveau connecteur (support) du relais que j'ai mis en place sont de section plus petite que ceux de la voiture et je constate que ce sont ces fils du connecteur qui chauffent énormément et brulent surtout celui qui va vers les bougies. Toutefois avant remplacement de ce connecteur avec ses fils, ca chauffait déjà (d'où l'emploi du nouveau connecteur)

Le phénomène est dut au fait que le démarreur pompe énormément entre 300 et 400A les bougies aussi consomme beaucoup, il est possible que la tension dans ces conditions descende en dessous du seuil du courant de maintien de ton relais, donc il décroiche les bougie de préchauffe ne sont plus alimenté et la tension de la batterie remonte donc il recolle, donc les bougies sont denouveau alimenté les bougie chauffe pompe du courant et le relais se redécolle de nouveau, etc... . Quelle sont les caractéristiques complètes de la batterie ? Cela peut aussi être une preuve comme quoi, une des bougies aurait un problème à chaud, mais je mets un conditionnel là, hein...le relais n'est pas stable : clac clac clac.

A+
2 solutions: la bonne et l'Anglaise
LUCAS: Il n'y a pas de contact où il le faut et il y en a un où il ne faut pas
On ne peut aller loin en amitié, si on n'est pas disposé à se pardonner les uns aux autres les petits défauts.
www.eternal-vehicles.fr
LUCAS: Il n'y a pas de contact où il le faut et il y en a un où il ne faut pas
On ne peut aller loin en amitié, si on n'est pas disposé à se pardonner les uns aux autres les petits défauts.
www.eternal-vehicles.fr
-
- Habitué
- Messages : 50
- Enregistré le : 17/03/2012 17:44
- Localisation : Cameroun
Re: Relais du circuit de préchauffage qui crame
Je vais prendre en compte les recommandations ( pour les sections des fils et ... ) et effectuer les autres vérifications.
12 V 100A 830Ah
Mon problème ne serait pas aussi dû aux relais 12V 40 A que j'ai utilisés pour me préchauffage?
Merci
Batterie VARTALe phénomène est dut au fait que le démarreur pompe énormément entre 300 et 400A les bougies aussi consomme beaucoup, il est possible que la tension dans ces conditions descende en dessous du seuil du courant de maintien de ton relais, donc il décroiche les bougie de préchauffe ne sont plus alimenté et la tension de la batterie remonte donc il recolle, donc les bougies sont denouveau alimenté les bougie chauffe pompe du courant et le relais se redécolle de nouveau, etc... . Quelle sont les caractéristiques complètes de la batterie ? Cela peut aussi être une preuve comme quoi, une des bougies aurait un problème à chaud, mais je mets un conditionnel là, hein

Mon problème ne serait pas aussi dû aux relais 12V 40 A que j'ai utilisés pour me préchauffage?
Merci
- LØLØ
- Modérateur
- Messages : 6203
- Enregistré le : 30/07/2006 15:41
- Localisation : guainville (28 )
- Contact :
Re: Relais du circuit de préchauffage qui crame
Salut,kkland2005 a écrit : Mon problème ne serait pas aussi dû aux relais 12V 40 A que j'ai utilisés pour me préchauffage?
Ah oui bien sûr, il faut respecter les 70A sinon, les contacts du relais vont fondre voir le relais lui même et éventuellement mettre le feu au land.
Vois sur le relais la taille des cosses, ce n'est pas du tout standard, et ce n'est pas un hasard, il faut laisser passer un courant fort nécessaire aux bougies de préchaffage. Cherche un relais 70A
A+
2 solutions: la bonne et l'Anglaise
LUCAS: Il n'y a pas de contact où il le faut et il y en a un où il ne faut pas
On ne peut aller loin en amitié, si on n'est pas disposé à se pardonner les uns aux autres les petits défauts.
www.eternal-vehicles.fr
LUCAS: Il n'y a pas de contact où il le faut et il y en a un où il ne faut pas
On ne peut aller loin en amitié, si on n'est pas disposé à se pardonner les uns aux autres les petits défauts.
www.eternal-vehicles.fr
-
- Habitué
- Messages : 50
- Enregistré le : 17/03/2012 17:44
- Localisation : Cameroun
Re: Relais du circuit de préchauffage qui crame
Bjr
Pour le moment, ne disposant pas de relais de 70 A, j'ai isolé (déconnecté) deux bougies en utilisant un relais de 40A.
J'espère que ca ne me fera pas de problème pour la suite; de toutes les façons, je démarrais déjà sans préchauffer ( relais cramé).
Merci
Mesures effectuées pour chaque bougie (individuellement), les intensités varient entre 16.70A et 17. 87AEssais de faire une mesure avec une pince ampérométrique, je pense qu'il y a un moment ou tu dois consommer beaucoup plus que la normal, mais inférieur à 100 A.
Pour le moment, ne disposant pas de relais de 70 A, j'ai isolé (déconnecté) deux bougies en utilisant un relais de 40A.
J'espère que ca ne me fera pas de problème pour la suite; de toutes les façons, je démarrais déjà sans préchauffer ( relais cramé).
Merci
- LØLØ
- Modérateur
- Messages : 6203
- Enregistré le : 30/07/2006 15:41
- Localisation : guainville (28 )
- Contact :
Re: Relais du circuit de préchauffage qui crame
Salut,kkland2005 a écrit : Mesures effectuées pour chaque bougie (individuellement), les intensités varient entre 16.70A et 17. 87A
Pour le moment, ne disposant pas de relais de 70 A, j'ai isolé (déconnecté) deux bougies en utilisant un relais de 40A.
Tu peux éventuellement utiliser deux relais de 40 A monté en parallèle, un pour deux bougies, le circuit de commande lui n'aura pas de problème à commander les deux relais, et le courant sera partagé dans chacun des relais, donc un relais supportera environ 34 A.
A+
2 solutions: la bonne et l'Anglaise
LUCAS: Il n'y a pas de contact où il le faut et il y en a un où il ne faut pas
On ne peut aller loin en amitié, si on n'est pas disposé à se pardonner les uns aux autres les petits défauts.
www.eternal-vehicles.fr
LUCAS: Il n'y a pas de contact où il le faut et il y en a un où il ne faut pas
On ne peut aller loin en amitié, si on n'est pas disposé à se pardonner les uns aux autres les petits défauts.
www.eternal-vehicles.fr
-
- Habitué
- Messages : 50
- Enregistré le : 17/03/2012 17:44
- Localisation : Cameroun
Re: Relais du circuit de préchauffage qui crame
Salut
@lolo
En plus de ce que vous êtes deja pour nous sur ce forum, en Afrique, on dirait de vous que vous êtes un sorcier
parce que vous avez le pouvoir mystique de lire nos intentions non encore exprimées.
Merci
@lolo
En plus de ce que vous êtes deja pour nous sur ce forum, en Afrique, on dirait de vous que vous êtes un sorcier

En effet, dans mon précédent post, je voulais deja vous demander la faisabilité de cette possibilité. Ceci étant donc realisable, je veux savoir où se loge le connecteur d'où se partage ( en 4 pour chaque bougie) le fil jaune-noir sortant du relais de prechauffage afin que je puisse faire cette separation?Tu peux éventuellement utiliser deux relais de 40 A monté en parallèle, un pour deux bougies, le circuit de commande lui n'aura pas de problème à commander les deux relais, et le courant sera partagé dans chacun des relais, donc un relais supportera environ 34 A
Merci
- LØLØ
- Modérateur
- Messages : 6203
- Enregistré le : 30/07/2006 15:41
- Localisation : guainville (28 )
- Contact :
Re: Relais du circuit de préchauffage qui crame
Salut,
Il faut juste mettre en parallèle les deux relais cote a cote sous le siège passager. Si tu as le fil d'origine qui va au bougie de préchauffage, tu fais un pontage avec ce fil si il est assez long, ou un autre de même section et tu les relies entre eux. Tu fais pareil en entrée un pontage avec du gros fil pour amener le courant d'alimentation du fusible de 100A. et pour la commande tu fais pareil un pontage en parallèle de chacun deux petits fils. Le courant se repartira de lui même dans les relais ne t'embêtes pas à aller dans le compartiment moteur pour séparer les bougies 2 par 2 et tirer un deuxième fil pour deux des bougies.
A+
Il faut juste mettre en parallèle les deux relais cote a cote sous le siège passager. Si tu as le fil d'origine qui va au bougie de préchauffage, tu fais un pontage avec ce fil si il est assez long, ou un autre de même section et tu les relies entre eux. Tu fais pareil en entrée un pontage avec du gros fil pour amener le courant d'alimentation du fusible de 100A. et pour la commande tu fais pareil un pontage en parallèle de chacun deux petits fils. Le courant se repartira de lui même dans les relais ne t'embêtes pas à aller dans le compartiment moteur pour séparer les bougies 2 par 2 et tirer un deuxième fil pour deux des bougies.
A+
2 solutions: la bonne et l'Anglaise
LUCAS: Il n'y a pas de contact où il le faut et il y en a un où il ne faut pas
On ne peut aller loin en amitié, si on n'est pas disposé à se pardonner les uns aux autres les petits défauts.
www.eternal-vehicles.fr
LUCAS: Il n'y a pas de contact où il le faut et il y en a un où il ne faut pas
On ne peut aller loin en amitié, si on n'est pas disposé à se pardonner les uns aux autres les petits défauts.
www.eternal-vehicles.fr
-
- Habitué
- Messages : 50
- Enregistré le : 17/03/2012 17:44
- Localisation : Cameroun
Re: Relais du circuit de préchauffage qui crame
Bonjour
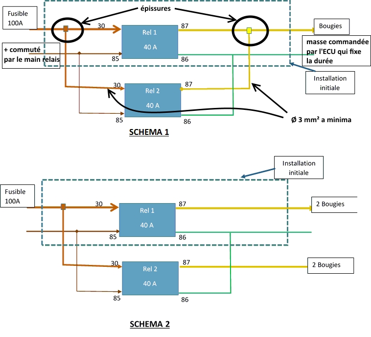
Lequel des deux schémas ci-après correspondrait à votre idée? Merci
je n'arrive pas concrétiser cette idéeLØLØ a écrit : Il faut juste mettre en parallèle les deux relais cote a cote sous le siège passager. Si tu as le fil d'origine qui va au bougie de préchauffage, tu fais un pontage avec ce fil si il est assez long, ou un autre de même section et tu les relies entre eux.......
Lequel des deux schémas ci-après correspondrait à votre idée? Merci
- LØLØ
- Modérateur
- Messages : 6203
- Enregistré le : 30/07/2006 15:41
- Localisation : guainville (28 )
- Contact :
Re: Relais du circuit de préchauffage qui crame
Salut,
Le schéma 1 va bien si tu as les fils d'origines avec la bonne section supportant bien les 4 x 17 A dont ont besoin les bougies de préchauffage.
Il faut soigner les épissures, et si possible utiliser du 6 mm², mais, en aucun cas descendre en dessous de 3 mm². Si tu pouvais tout faire en 6 mm² pour les circuits de puissances, cela serait mieux, comme ça si un des deux relais lâche, au moins la câblerie tiendra. Pour le circuit de commande, du 2 mm² suffit amplement. Le second schéma est à utiliser si tu n'as pas le câble de 6mm², qui vas aux bougies, dans ce cas, il faut séparer les bougies dans le compartiment moteur 2 par 2, mais je trouve que cette solution nous éloigne du schéma d'origine. Le jour ou tu trouves le bon relais, dans le cas du premier schéma, tu le remplaces directement, alors que dans le cas du second cela te fais bricoler un peu plus.
A+
Le schéma 1 va bien si tu as les fils d'origines avec la bonne section supportant bien les 4 x 17 A dont ont besoin les bougies de préchauffage.
Il faut soigner les épissures, et si possible utiliser du 6 mm², mais, en aucun cas descendre en dessous de 3 mm². Si tu pouvais tout faire en 6 mm² pour les circuits de puissances, cela serait mieux, comme ça si un des deux relais lâche, au moins la câblerie tiendra. Pour le circuit de commande, du 2 mm² suffit amplement. Le second schéma est à utiliser si tu n'as pas le câble de 6mm², qui vas aux bougies, dans ce cas, il faut séparer les bougies dans le compartiment moteur 2 par 2, mais je trouve que cette solution nous éloigne du schéma d'origine. Le jour ou tu trouves le bon relais, dans le cas du premier schéma, tu le remplaces directement, alors que dans le cas du second cela te fais bricoler un peu plus.
A+
2 solutions: la bonne et l'Anglaise
LUCAS: Il n'y a pas de contact où il le faut et il y en a un où il ne faut pas
On ne peut aller loin en amitié, si on n'est pas disposé à se pardonner les uns aux autres les petits défauts.
www.eternal-vehicles.fr
LUCAS: Il n'y a pas de contact où il le faut et il y en a un où il ne faut pas
On ne peut aller loin en amitié, si on n'est pas disposé à se pardonner les uns aux autres les petits défauts.
www.eternal-vehicles.fr