Essuie glace defender td5
Règles du forum
En naviguant sur le site http://www.landroverfaq.com vous reconnaissez avoir lu ses Conditions d’Utilisation, vous déclarez les comprendre et vous acceptez d’y être lié de manière inconditionnelle. Si tel n'est pas le cas, merci de quitter immédiatement ce site.
Vous pouvez joindre autant d'images que nécessaire à vos messages A LA CONDITION EXPRESSE d'utiliser l'hébergement fourni par le site.
L'administrateur effacera systématiquement tout message contenant des photos hébergées chez Imageschack, Casimage, Wistiti ou tout autre hébergeur tiers sans sommation ni justification.
En naviguant sur le site http://www.landroverfaq.com vous reconnaissez avoir lu ses Conditions d’Utilisation, vous déclarez les comprendre et vous acceptez d’y être lié de manière inconditionnelle. Si tel n'est pas le cas, merci de quitter immédiatement ce site.
Vous pouvez joindre autant d'images que nécessaire à vos messages A LA CONDITION EXPRESSE d'utiliser l'hébergement fourni par le site.
L'administrateur effacera systématiquement tout message contenant des photos hébergées chez Imageschack, Casimage, Wistiti ou tout autre hébergeur tiers sans sommation ni justification.
Essuie glace defender td5
Bonjour à tous,
Ce matin sous une pluie battante mes essuies glace fonctionnaient parfaitement, ( pratique dans ces moments là), et puis plus rien .Retour maison, fusible numéro 9 cramé , changement de fusible mise route et recramé . De quoi cela peut il venir ? Moteur, commode ou relais d'intermittence ? D' ailleurs je le cherche toujours celui là , ou est il caché ? Merci de vos avis et conseils .
Ce matin sous une pluie battante mes essuies glace fonctionnaient parfaitement, ( pratique dans ces moments là), et puis plus rien .Retour maison, fusible numéro 9 cramé , changement de fusible mise route et recramé . De quoi cela peut il venir ? Moteur, commode ou relais d'intermittence ? D' ailleurs je le cherche toujours celui là , ou est il caché ? Merci de vos avis et conseils .
- LØLØ
- Modérateur
- Messages : 6210
- Enregistré le : 30/07/2006 15:41
- Localisation : guainville (28 )
- Contact :
Re: Essuie glace defender td5
Salut,
Sur un defender de 2004, le relais de temporisation d'essuie glace se trouve derrière les compteurs. il faut démonter le tableau de bord, deux vis sur le coté et deux vis en dessous, pour y accéder.
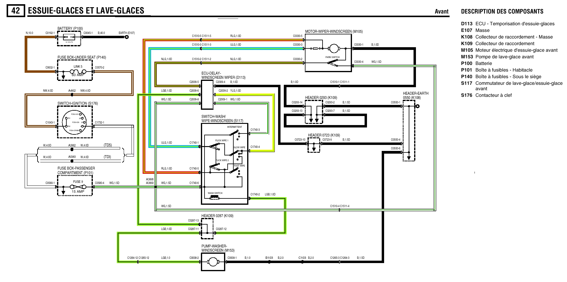
Le schéma du système, cela peut aider: Une idée pour l'emplacement du relais de temporisation: Difficile de déterminer la cause de but en blanc, par exemple il faudrait débrancher le moteur d'essuie glace puis faire un essais.
Il faudrait te confectionner un fusible réarmable, sinon tu risques de consommer beaucoup de fusible avant de trouver le défaut vois ce thème: Clignotants HS et fusible qui saute tu arrives directement sur l'intervention le concernant.
Donc tu as ce tableau de fusible là, donc, c'est bien le 9 de 15 A qui correspond Effectivement, cela peut venir du moteur qui a prit l'eau, il est placer contre le tablier devant le passager à droite.
Mais aussi des axes qui grippe,
Du flexible d'entrainement cassé qui coince
Une petite bille dans le commodo...
Si c'est le commodo, tu peux toujours te dépanner avec un shunt sur son connecteur femelle, entre la bornes 6 d'alimentation +12V et soit la vitesse lente broche 1 ou soit la vitesse rapide broche 5. Plein de causes possibles, tu peux t'inspirer de ce thème: Moteur d'essuie glace de def 83/98 voir 07
Et de préférence pour la suite, essais de continuer un thème existant, car sur les essuie glaces, ils sont légions, plutôt que d'en ouvrir un nouveau, car cela disperse l'information, merci
A+
Sur un defender de 2004, le relais de temporisation d'essuie glace se trouve derrière les compteurs. il faut démonter le tableau de bord, deux vis sur le coté et deux vis en dessous, pour y accéder.
Le schéma du système, cela peut aider: Une idée pour l'emplacement du relais de temporisation: Difficile de déterminer la cause de but en blanc, par exemple il faudrait débrancher le moteur d'essuie glace puis faire un essais.
Il faudrait te confectionner un fusible réarmable, sinon tu risques de consommer beaucoup de fusible avant de trouver le défaut vois ce thème: Clignotants HS et fusible qui saute tu arrives directement sur l'intervention le concernant.
Donc tu as ce tableau de fusible là, donc, c'est bien le 9 de 15 A qui correspond Effectivement, cela peut venir du moteur qui a prit l'eau, il est placer contre le tablier devant le passager à droite.
Mais aussi des axes qui grippe,
Du flexible d'entrainement cassé qui coince
Une petite bille dans le commodo...
Si c'est le commodo, tu peux toujours te dépanner avec un shunt sur son connecteur femelle, entre la bornes 6 d'alimentation +12V et soit la vitesse lente broche 1 ou soit la vitesse rapide broche 5. Plein de causes possibles, tu peux t'inspirer de ce thème: Moteur d'essuie glace de def 83/98 voir 07
Et de préférence pour la suite, essais de continuer un thème existant, car sur les essuie glaces, ils sont légions, plutôt que d'en ouvrir un nouveau, car cela disperse l'information, merci
A+
2 solutions: la bonne et l'Anglaise
LUCAS: Il n'y a pas de contact où il le faut et il y en a un où il ne faut pas
On ne peut aller loin en amitié, si on n'est pas disposé à se pardonner les uns aux autres les petits défauts.
www.eternal-vehicles.fr
LUCAS: Il n'y a pas de contact où il le faut et il y en a un où il ne faut pas
On ne peut aller loin en amitié, si on n'est pas disposé à se pardonner les uns aux autres les petits défauts.
www.eternal-vehicles.fr
Re: Essuie glace defender td5
Salut,
Mon problème est un mystère, j ai démonté mon tableau de bord pour voir ce qui se passer derrière et apparemment tout va bien, moteur nickel, commodo apparence externe correct, etc ...
re changement de fusible après avoir démonté le porte fusible rien d' anormale si ce n' est un peu trop de fil
hier cela fonctionnait . ce matin démarrage du def, essuie glace ok quelques kilomètres plus tard avec ventilation à fond fusible claqué . RE changement et la sans ventilation ca tient .
je n' y comprend rien 
Mon problème est un mystère, j ai démonté mon tableau de bord pour voir ce qui se passer derrière et apparemment tout va bien, moteur nickel, commodo apparence externe correct, etc ...
re changement de fusible après avoir démonté le porte fusible rien d' anormale si ce n' est un peu trop de fil
- LØLØ
- Modérateur
- Messages : 6210
- Enregistré le : 30/07/2006 15:41
- Localisation : guainville (28 )
- Contact :
Re: Essuie glace defender td5
salut,Def 02 a écrit :Salut,
Mon problème est un mystère, j ai démonté mon tableau de bord pour voir ce qui se passer derrière et apparemment tout va bien, moteur nickel, commodo apparence externe correct, etc ...
Nos yeux n'ont pas le pouvoir de voir les électrons, un contrôle visuel peut s'avérer insuffisant, quand la panne n'est pas flagrante. A minima brancher et débrancher le connecteur du moteur.
Le même fusible N° 9 remplacé par un 15 A aussi ?re changement de fusible après avoir démonté le porte fusible rien d' anormale si ce n' est un peu trop de fil![]()
Aprés avoir regardé les schémas de la ventilation, je ne perçois pas de lien flagrant entre les deux systèmes.ce matin démarrage du def, essuie glace ok quelques kilomètres plus tard avec ventilation à fond fusible claqué . RE changement et la sans ventilation ca tient
Avec les schémas de la ventilation, cela va peut-être nous aider à comprendre le lien, soit au niveau d'un connecteur, ou d'une épissure qu'il faut chercher avec les petites références, en mettant les schémas cote à cote :
1) 2) Par exemple, le collecteur de raccordement ou header C0287 on peut voir les +12V d'alimentation du circuit d'essuie glace sur les broches, 11; 13 et 12 et les masses du circuit de soufflerie, sur les broches 4; 6; 7; et 8 c'est peut-être une piste à creuser. La tête qu'il a ce collecteur de raccordement K109 C0287 situé derrière la console centrale, tout au fond, très très galère à aller chercher, vois ce thème : Veilleuses-codes-phares HS Def 300tdi/td5 pour te faire une idée.
A+
2 solutions: la bonne et l'Anglaise
LUCAS: Il n'y a pas de contact où il le faut et il y en a un où il ne faut pas
On ne peut aller loin en amitié, si on n'est pas disposé à se pardonner les uns aux autres les petits défauts.
www.eternal-vehicles.fr
LUCAS: Il n'y a pas de contact où il le faut et il y en a un où il ne faut pas
On ne peut aller loin en amitié, si on n'est pas disposé à se pardonner les uns aux autres les petits défauts.
www.eternal-vehicles.fr
-
Guillaume75nl
- Habitué
- Messages : 35
- Enregistré le : 28/06/2016 16:54
Re: Essuie glace defender td5
Bonjour,
Suite a des essuies glaces...capricieux et un arret la semaine derniere, j'ai demonte la prise et j'ai testé avec un fil en shuntant le comodo.
Ouf, cela m'a évité d'acheter le relais de temporisation pour rien
J'ai donc demonté le comodo (sans démonter le volant) et est installe temporairement un fil avec un interrupteur
Le comodo semble ok d'aspect exterieur:
Connaissez vous des tests à effectuer pour identifier le probleme ou cela ne vaut pas le coup?
Pour le klaxon, y a t il un test similaire sur la connexion (coté faisceau) à effectuer pour verifier?
D'avance merci
Suite a des essuies glaces...capricieux et un arret la semaine derniere, j'ai demonte la prise et j'ai testé avec un fil en shuntant le comodo.
Ouf, cela m'a évité d'acheter le relais de temporisation pour rien
J'ai donc demonté le comodo (sans démonter le volant) et est installe temporairement un fil avec un interrupteur
Le comodo semble ok d'aspect exterieur:
Connaissez vous des tests à effectuer pour identifier le probleme ou cela ne vaut pas le coup?
Pour le klaxon, y a t il un test similaire sur la connexion (coté faisceau) à effectuer pour verifier?
D'avance merci
- LØLØ
- Modérateur
- Messages : 6210
- Enregistré le : 30/07/2006 15:41
- Localisation : guainville (28 )
- Contact :
Re: Essuie glace defender td5
Salut,
Oui, des thèmes sur les commodos ont déjà été abordé sur le forum, heeuu... il faut juste les retrouver les commodos sont identiques du 200tdi au TD4 juste leurs connecteurs qui changent un peu, avant le 200, il n'y avait pas la tempo, donc une position de levier en moins et un fil de moins. Les couleurs des fils pour une même fonction, est la même, quelque soit la génération du 110/90 ou def.
Pour les schémas: Lave glace HS
Ces thèmes également:
Commodo essuie glace
branchement comodo essuie glace def 2.5 d
Et tous ceux ci pour un complément d'information
moteur d'essuie glace pas alimenté sur un def
Pb électrique Defender TD4 2011
Moteur d'essuie glace de def 83/98 voir 07
Bonne lecture.
Sinon, pour le klaxon, le schéma est relativement simple, cela t'indique qu'il faut que tu places l’ohmmètre entre les broches 7 et 8 du connecteur C0036, ainsi que la couleur des fils que tu dois pister: marron liseré violet (NP) et violet liseré noir PB. Mais très souvent, ce sont les trompes qui sont HS, fait un test directement avec une lampe sur le connecteur des trompes du Klaxon.
Vois ce thème pour le schéma complet des feux:
Nuit noire
Probleme de codes , Phares defender 300tdi / TD5 / TD4
Veilleuses-codes-phares HS Def 300tdi/td5
probème phare et klaxon
A+
Oui, des thèmes sur les commodos ont déjà été abordé sur le forum, heeuu... il faut juste les retrouver les commodos sont identiques du 200tdi au TD4 juste leurs connecteurs qui changent un peu, avant le 200, il n'y avait pas la tempo, donc une position de levier en moins et un fil de moins. Les couleurs des fils pour une même fonction, est la même, quelque soit la génération du 110/90 ou def.
Pour les schémas: Lave glace HS
Ces thèmes également:
Commodo essuie glace
branchement comodo essuie glace def 2.5 d
Et tous ceux ci pour un complément d'information
moteur d'essuie glace pas alimenté sur un def
Pb électrique Defender TD4 2011
Moteur d'essuie glace de def 83/98 voir 07
Bonne lecture.
Souvent le défaut va de paire avec l'appel de phare, car tous les deux alimenté par un +12V, présent avant la mise du contact qui n'a rien a voir avec celui des feux veilleuse/code/phare, j'ai bien dit phare, et non appel de phare.Guillaume75nl a écrit :Bonjour,
Pour le klaxon, y a t il un test similaire sur la connexion (coté faisceau) à effectuer pour vérifier?
Sinon, pour le klaxon, le schéma est relativement simple, cela t'indique qu'il faut que tu places l’ohmmètre entre les broches 7 et 8 du connecteur C0036, ainsi que la couleur des fils que tu dois pister: marron liseré violet (NP) et violet liseré noir PB. Mais très souvent, ce sont les trompes qui sont HS, fait un test directement avec une lampe sur le connecteur des trompes du Klaxon.
Vois ce thème pour le schéma complet des feux:
Nuit noire
Probleme de codes , Phares defender 300tdi / TD5 / TD4
Veilleuses-codes-phares HS Def 300tdi/td5
probème phare et klaxon
A+
2 solutions: la bonne et l'Anglaise
LUCAS: Il n'y a pas de contact où il le faut et il y en a un où il ne faut pas
On ne peut aller loin en amitié, si on n'est pas disposé à se pardonner les uns aux autres les petits défauts.
www.eternal-vehicles.fr
LUCAS: Il n'y a pas de contact où il le faut et il y en a un où il ne faut pas
On ne peut aller loin en amitié, si on n'est pas disposé à se pardonner les uns aux autres les petits défauts.
www.eternal-vehicles.fr
-
Guillaume75nl
- Habitué
- Messages : 35
- Enregistré le : 28/06/2016 16:54
Re: Essuie glace defender td5
Merci de la reponse detaillee.
Pour le comodo essuie glace: je m'etais servi des sujets existants pour faire le test si c'etait bien lui incriminé: et c'est bien le comodo qui est en cause.
Je pense que je h'avais pas été clair: ma question est plus de savoir:
-Cela vaut il le coup de le reparer?
-A premiere vue, pas de fils du comodo deconnecté, je fais verifier le prise (coté comodo)
-Si cela ne s'ameliore pas, peux t'on tester fonction apres fonction: comodo deconnecté pour voir d'ou cela vient
Merci pour le klaxon!!
Guillaume
Pour le comodo essuie glace: je m'etais servi des sujets existants pour faire le test si c'etait bien lui incriminé: et c'est bien le comodo qui est en cause.
Je pense que je h'avais pas été clair: ma question est plus de savoir:
-Cela vaut il le coup de le reparer?
-A premiere vue, pas de fils du comodo deconnecté, je fais verifier le prise (coté comodo)
-Si cela ne s'ameliore pas, peux t'on tester fonction apres fonction: comodo deconnecté pour voir d'ou cela vient
Merci pour le klaxon!!
Guillaume
- LØLØ
- Modérateur
- Messages : 6210
- Enregistré le : 30/07/2006 15:41
- Localisation : guainville (28 )
- Contact :
Re: Essuie glace defender td5
Salut,Guillaume75nl a écrit : -Cela vaut il le coup de le reparer?
Non, met le land à la poubelle, ou contente toi de rouler seulement les jours où il fait beau.
Nan, je déconnes, il très difficile à ouvrir (4 rivets à détruire) et une fois ouvert, il y a des billes et des ressorts partout et il est très difficile de déterminer leur emplacement, de les remettre en place, en refermant le tout avec des rivets neufs.
Oui, étonnant même que cela ne soit pas encore sur la faq, décidément les histoires d'essuie glace, sont vraiment sans fin. Depuis le 200tdi, c'est le même commodo qui est utilisé, et pour comparer l'évolution, hormis le connecteur qui a changé, le reste c'est pareil, j'ai juste un doute sur la fonction des contacts FLICK WIPE que je ne trouve pas ou ne comprends pas bien.-Si cela ne s’améliore pas, peux t'on tester fonction après fonction: comodo deconnecté pour voir d’où cela vient
Pour tester il faut un Ohmmètre, et mesurer si les contacts sont bien établis sur les plots, entre lesquels les contacts doivent s'établir en fonction de la position du levier.
Avant ça, il faut prendre une photo pour repérer la position des fils, sur les plots qui sont repérés de 1 à 8. Attention le fil petit noir n'est pas une masse ici, mais un picage de l'alimentation de l'interrupteur du lave glace dans le bout du levier.
Pour comparaison les couleurs des fils sur un commodo de TD4. Bien voir la nuance entre vert clair (LG) pour Light Green et le vert (G) Dans ULG; LGB ou RLG par exemple et WG Fils et plots séparés: Ensuite tu déconnectes le commodo et tu le places en position 0, qui est mal représenté sur les schémas car pas représentatif de la réalité. Sur le levier la position intermittente est tout en bas, puis la position 0 ou arrêt en montant d'un cran; puis la petite vitesse en montant encore d'un cran; et enfin la vitesse rapide tout en haut. Sur les schémas en général on représente toujours les contacteurs en position repos et dans sa tête il faut s'imaginer les autres positions. Là ils ont representer la position repos en haut; puis l'intermittente; la lente; et la rapide en bas. Donc dans la réalité on monte le levier alors que sur le schéma on le descend. Ensuite sur le schéma, bien voir qu'il y a les 3 contacteurs commandés simultanément par le même geste, et que la liaison mécanique est très mal représentée car on peut la confondre avec un fil ou une piste de liaison interne. D'autre part, on peut remarquer également que sur les schémas, il y a quelques variantes, ils ont tout simplement oublié de représenter certaine liaisons (petit fil noir), donc moins simple à comprendre du coup. Bref le meilleur des schémas, car le plus clair et le plus complet sur toute la gamme, c'est celui du TD5 à partir de 2002, comme c'est tous les mêmes systèmes, les mêmes câblages, les mêmes couleurs de fil ou presque, les même commodo, les mêmes relais de temporisation... On retiendra ce schéma de 2002 pour les explications.
Test: les couleurs des liaisons, correspondent à la couleur de la position, ailleurs, il ne doit pas y avoir de liaison : Exemple en position lente, il doit y avoir le contact entre 8 et 3 et pas d'autre contact ailleurs Schéma pour la position intermittente: Schéma en position petite vitesse : Schéma en position rapide: Schéma en activant le lave glace, et la temporisation qui permet un cycle de 4 ou 5 balayages des essuies glace, sur un simple appuie fugitif sur le bouton, ou une prolongation de ces 4 ou 5 balayages en cas de maintien l’appuie. Je n'ai pas réussi pour l'instant de façon certaine à reporter la numérotation réelle du commodo sur le schéma des commodos de land rover.
Bon contrôle.
A+
2 solutions: la bonne et l'Anglaise
LUCAS: Il n'y a pas de contact où il le faut et il y en a un où il ne faut pas
On ne peut aller loin en amitié, si on n'est pas disposé à se pardonner les uns aux autres les petits défauts.
www.eternal-vehicles.fr
LUCAS: Il n'y a pas de contact où il le faut et il y en a un où il ne faut pas
On ne peut aller loin en amitié, si on n'est pas disposé à se pardonner les uns aux autres les petits défauts.
www.eternal-vehicles.fr
-
Guillaume75nl
- Habitué
- Messages : 35
- Enregistré le : 28/06/2016 16:54
Re: Essuie glace defender td5
Bonjour,
Un grand merci pour ton explication c'est exactement ce que j essayais de chercher!!!
Je vais le faire ce soir:
Mon comodo etant deja demonte, je vais bien reperer avant tout la position 0
2 questions qui me taraudent:
-Le lave glace ne fonctionne pas non plus (ainsi que toutes les positions): il faut donc quelque chose de commun? cela ne serait donc pas le fil noir?
-Dans mon cas j'ai la vitesse lente entre le 5 et 6 et la vitesse rapide entre le 1 et 6.....avec mon montage sur la connexion cote faisceau: probleme chez moi ou coqille dans le schema?
Guillaume
Un grand merci pour ton explication c'est exactement ce que j essayais de chercher!!!
Je vais le faire ce soir:
Mon comodo etant deja demonte, je vais bien reperer avant tout la position 0
2 questions qui me taraudent:
-Le lave glace ne fonctionne pas non plus (ainsi que toutes les positions): il faut donc quelque chose de commun? cela ne serait donc pas le fil noir?
-Dans mon cas j'ai la vitesse lente entre le 5 et 6 et la vitesse rapide entre le 1 et 6.....avec mon montage sur la connexion cote faisceau: probleme chez moi ou coqille dans le schema?
Guillaume
- LØLØ
- Modérateur
- Messages : 6210
- Enregistré le : 30/07/2006 15:41
- Localisation : guainville (28 )
- Contact :
Re: Essuie glace defender td5
Salut,Guillaume75nl a écrit : -Le lave glace ne fonctionne pas non plus (ainsi que toutes les positions): il faut donc quelque chose de commun? cela ne serait donc pas le fil noir?
Oui, c'est une bonne zone de recherche, le fil noir en lui même non je ne pense pas, car c'est un picage sur l'alimentation du + 12V après contact, mais par contre ce 12V peut avoir un défaut, contrôle le fusible et son support oxydation, sertissage... L'état de la broche 6 du connecteur, pareil, sertissage, oxydation, effet ressort de la partie femelle... Liens entre les fils et le commodo d'essuie glace. Pour la position du levier, il faut juste voir que sa position initiale ou arrêt est bien parallèle aux bords du commodo. Comme la photo est une vue arrière, la position haute grande vitesse, est en bas
Des coquilles dans les schémas, il y en a souvent, mais là tu m'évoques un truc qui me turlupine depuis bien longtemps au niveau des vitesses. Car il y a également dans le moteur, un principe de son alimentation, par un charbon pour la masse, un demi charbon pour la vitesse rapide et un charbon pour la vitesse rapide: ou l'inverse je ne sais plus très bien, il y a longtemps (7ans) que j'ai effectué les mesures : Le demi charbon: Donc si tu alimentes par le demi charbon, cela va plus vite que si tu alimentes par le charbon complet. Si le demi charbon est en addition pour la vitesse rapide, cela peut fausser le raisonnement. Les charbons peuvent être usés aussi.-Dans mon cas j'ai la vitesse lente entre le 5 et 6 et la vitesse rapide entre le 1 et 6.....avec mon montage sur la connexion cote faisceau: problème chez moi ou coquille dans le schéma?
Maintenant quand on regarde comment est retranscrit la structure interne du moteur sur les schémas, il y a de quoi se poser des questions sur cette histoire de vitesse, car en effet ils mettent une résistance pour symboliser la petite vitesse, car s'était un principe pour faire varier la vitesse du temps des séries II, mais abandonné depuis les SIII au profit du système à trois charbons, apparemment, ils auraient conservé le schéma de principe: Maintenant est ce que l'on pourrait tenir le raisonnement en disant que le demi charbon est symbolisé par la résistance ? Dans ce cas la vitesse de l’intermittent serait la rapide et non la lente... Mais alors dans ce cas à quoi correspondrait les indications Slow wipe et Fast wipe dans le symbole du commodo ? Bref à force de tout inverser on va bien retomber sur nos pattes, donc la vitesse rapide correspond à la vitesse lente et la vitesse lente correspond à la vitesse rapide et inversement dans le cas de tes mesures qui confirment absolument la théorie du tout nucléaire...
Pour mémoire, vois cette inter, c'est du 7 ans d'age.
A+
2 solutions: la bonne et l'Anglaise
LUCAS: Il n'y a pas de contact où il le faut et il y en a un où il ne faut pas
On ne peut aller loin en amitié, si on n'est pas disposé à se pardonner les uns aux autres les petits défauts.
www.eternal-vehicles.fr
LUCAS: Il n'y a pas de contact où il le faut et il y en a un où il ne faut pas
On ne peut aller loin en amitié, si on n'est pas disposé à se pardonner les uns aux autres les petits défauts.
www.eternal-vehicles.fr
-
Guillaume75nl
- Habitué
- Messages : 35
- Enregistré le : 28/06/2016 16:54
Re: Essuie glace defender td5
Merci encore...
Mon raisonnement n'est donc pas si bête..
Par contre je ne comprends pas ta phrase "contrôle le fusible " : je n'en connais qu'un : celui du tableau (fusible 9): dès que je le changeais, il claquait (avant que je débranche le commodo)
Je vais donc vérifier la broche 6
Faut il que je démonte tous les fils sur les plots (ou le contrôle avec l’ohmmètre comme expliqué précédemment est suffisant)?
Pour les vitesses, cela viendrait donc du moteur en lui même (sous le tableau de bord cote passager) et non plus du comodo?
A vari dire, je ne préfère pas y toucher.
si quelqu'un a un td5 dont le connecteur du commodo est à portée de main, il pourrait aussi tester avec un fil entre 5/ 6 ou 1/6, pour voir si cela vient de mon land ou est commun.
Guillaume
Mon raisonnement n'est donc pas si bête..
Par contre je ne comprends pas ta phrase "contrôle le fusible " : je n'en connais qu'un : celui du tableau (fusible 9): dès que je le changeais, il claquait (avant que je débranche le commodo)
Je vais donc vérifier la broche 6
Faut il que je démonte tous les fils sur les plots (ou le contrôle avec l’ohmmètre comme expliqué précédemment est suffisant)?
Pour les vitesses, cela viendrait donc du moteur en lui même (sous le tableau de bord cote passager) et non plus du comodo?
A vari dire, je ne préfère pas y toucher.
si quelqu'un a un td5 dont le connecteur du commodo est à portée de main, il pourrait aussi tester avec un fil entre 5/ 6 ou 1/6, pour voir si cela vient de mon land ou est commun.
Guillaume
- LØLØ
- Modérateur
- Messages : 6210
- Enregistré le : 30/07/2006 15:41
- Localisation : guainville (28 )
- Contact :
Re: Essuie glace defender td5
Salut,Guillaume75nl a écrit : Par contre je ne comprends pas ta phrase "contrôle le fusible " : je n en connais qu'un : celui du tableau (fusible 9): des que je le changeais, il claquait (avant que je débranche le comodo)
Arg! il faut aussi que tu contrôles l’interrupteur fin de course du moteur d'essuie glace, car si il a une lamelle cassée, elle peut très bien ramener la ligne du fusible 9 directement à la masse présente aussi sur l’interrupteur fin de course.
Souvent un court circuit franc n'est pas dut a une cosse oxydée ou pas serré.Je vais donc vérifier la broche 6
Oui, il faut démonter les fils des plots, car comme tu peux le voir, certain fils réalisent un pontage de plot à plot, ou du moins, enlève les pontages. Le rouge liseré vert de la vitesse rapide et le +12V marron liseré vert ou le blanc liseré vert selon l’année, tu défais au moins les pontages, ou tu en tiens compte dans ton analyse, mais c'est plus galère.Faut il que je démonté tous les fils sur les plots (ou le contrôle avec l’ohmmètre comme expliqué précédemment est suffisant)?
Oui, sur les td5 il est à droite coté passager. La vitesse est liée à la façon dont tu alimentes le moteur via les charbons, de commodo ne distribue que du +12V.Pour les vitesses, cela viendrait donc du moteur en lui même (sous le tableau de bord coté passager) et non plus du commodo?
Ben peut-être que tu vas y être obligé, mais ne t'inquiètes pas, cela n'a rien de compliqué.A vari dire, je ne préfère pas y toucher.
si quelqu’un un td ( dont le connecteur du commodo est à portée de main, il pourrait aussi tester avec un fil entre 5/ 6 ou 1/6 pour voir si cela vient de mon land ou est commun
Tu veux parler du 5/6 et 1/6 du connecteur du commodo ? C1740 ou selon le schéma C0278.
entre 1/6 pour la vitesse rapide ( lente sur les schémas ).
entre 5/6 pour la vitesse lente ( rapide...).
As tu fais le test sans le relais de tempo, dans ce cas, départ et arrêt mou sans fin de course, puis avec le shunt à la place entre les broches 2 et 5 sur son support, comme décrit sur la photo 4), là le fin de course est retrouvé, avec départ et arrêt franc.
Normalement,tu devrais avoir tes vitesses lente et rapide correspondant aux positions du commodo.
Car pour qu'il y est un court circuit franc, il faut qu'il y est une masse, et il y en a une là et une dans le moteur, qui peuvent très bien être rebouclè par le commodo, mais que lui n'ait pas de problème.
A+
2 solutions: la bonne et l'Anglaise
LUCAS: Il n'y a pas de contact où il le faut et il y en a un où il ne faut pas
On ne peut aller loin en amitié, si on n'est pas disposé à se pardonner les uns aux autres les petits défauts.
www.eternal-vehicles.fr
LUCAS: Il n'y a pas de contact où il le faut et il y en a un où il ne faut pas
On ne peut aller loin en amitié, si on n'est pas disposé à se pardonner les uns aux autres les petits défauts.
www.eternal-vehicles.fr
-
Guillaume75nl
- Habitué
- Messages : 35
- Enregistré le : 28/06/2016 16:54
Re: Essuie glace defender td5
J'ai démonté les broches..manque de pot la pile du testeur est HS: je testerai donc ce soir
Mes questions bêtes...
-Comment cela peut venir de l'interrupteur fin de course puisque avec un simple fil connecté entre les broches prise (coté faisceau) les essuies glace, lave glace fonctionnent bien? (mis a part inversion par rapport au schéma entre vitesse lente et rapide)
Je vais également retester les shunts entres toutes les broches ce soir:
-Vitesse lente
-Vitesse rapide
-lave glace
Je ferai les combinaisons possibles entre d'un cote 1/2/5 et de l'autre cote 3/4/6
Je ferai le test relais tempo ce week end
Mes questions bêtes...
-Comment cela peut venir de l'interrupteur fin de course puisque avec un simple fil connecté entre les broches prise (coté faisceau) les essuies glace, lave glace fonctionnent bien? (mis a part inversion par rapport au schéma entre vitesse lente et rapide)
Je vais également retester les shunts entres toutes les broches ce soir:
-Vitesse lente
-Vitesse rapide
-lave glace
Je ferai les combinaisons possibles entre d'un cote 1/2/5 et de l'autre cote 3/4/6
Je ferai le test relais tempo ce week end
- LØLØ
- Modérateur
- Messages : 6210
- Enregistré le : 30/07/2006 15:41
- Localisation : guainville (28 )
- Contact :
Re: Essuie glace defender td5
Salut,Guillaume75nl a écrit : Mes questions bêtes...
Il n'y a pas de questions bêtes...
Sur le principe, tu as raison, mais je suis méfiant, car c'est une panne connue. En reprenant le schéma sans le commodo, comme pour faire les tests directement sur son connecteur, on peut voir qu'il y a des masses possible dans les cercles oranges en cas de défaut d'un des constituants, et que en fonction du positionnement en interne des contacts, on peut avoir des retours a travers les composants ou pas; sans parler d'un potentiel défaut sur un fil d'alimentation dés que tu actives le commodo sur une position.-Comment cela peut venir de l'interrupteur fin de course puisque avec un simple fil connecté entre les broches prise (coté faisceau) les essuies glace, lave glace fonctionnent bien? (mis a part inversion par rapport au schéma entre vitesse lente et rapide)
D'ailleurs est ce que le fusible saute instantanément quelque soit la position du levier ?
Est-ce qu'il y a un petit délais avant qu'il claque ?
Aide toi du schéma.Je vais également retester les shunts entres toutes les broches ce soir:
-Vitesse lente
-Vitesse rapide
-lave glace
Heu.... Alors analyse chaque cas avant, on ne sait jamais.Je ferai les combinaisons possibles entre d'un cote 1/2/5 et de l'autre cote 3/4/6
Exemple:
1 et 2 tu mets ensemble vitesse lente et le pschitt, aucun intérêt, pas de risque normalement
2 et 5 tu mets ensemble vitesse rapide et le pschitt donc idem, rien
2 et 6 tu déclenches le relais de la tempo du lave glace pour 3 à 5 secondes et le pschitt
3 et 6 te déclenches le relais de temporisation de l'essuie glace, une impulsion toutes les 4 ou 5 secondes, tant que le +12V est sur le broche.
etc...
OK vois cette inter.Je ferai le test relais tempo ce week end
A+
2 solutions: la bonne et l'Anglaise
LUCAS: Il n'y a pas de contact où il le faut et il y en a un où il ne faut pas
On ne peut aller loin en amitié, si on n'est pas disposé à se pardonner les uns aux autres les petits défauts.
www.eternal-vehicles.fr
LUCAS: Il n'y a pas de contact où il le faut et il y en a un où il ne faut pas
On ne peut aller loin en amitié, si on n'est pas disposé à se pardonner les uns aux autres les petits défauts.
www.eternal-vehicles.fr
-
Guillaume75nl
- Habitué
- Messages : 35
- Enregistré le : 28/06/2016 16:54
Re: Essuie glace defender td5
Bonsoir,
Dans ma reponse, Quand je disais 1/2/5 et de l autre coté 3/4/6, je voulais dire entre 1 et soit 3/4 ou 6 et ainsi de suite
Mes tests de ce soir:
j ai deconnecté toutes les broches et teste les plots avec l'ohmetre: resultats en accords avec le schema et les positions du levier
j ai remonté les broches et j'ai testé le connecteur cote comodo: j'ai donc numerote les 6 pattes de a à f avec les 4 positions du levier:
1-Position nulle: aucune combinaison ne fonctionne
2- Position lente: combinaison D/E donc 5/6 par symetrie pour le connecteur coté faisceau
3-Position arpide: Combinaison C/D donc 1/6 par symetrie pour le connecteur coté faisceau
4 Position intermittence: 2 combinaisons: A/D et E/F donc 3/6 et 4/5 par symetrie pour le connecteur coté faisceau
Ces resultats m'amenent a conclure que:
-le comodo est OK
-pour le montage elec sur mon alnd, le schema vitesse lente/vitesse rapide est inversée
A mon avis, c'est sans doute juste la connexion entre les 2 connecteurs qui merdouillent: je retenterai de donner du ressort aux lames
Qu en pensez vous?
Dans ma reponse, Quand je disais 1/2/5 et de l autre coté 3/4/6, je voulais dire entre 1 et soit 3/4 ou 6 et ainsi de suite
Mes tests de ce soir:
j ai deconnecté toutes les broches et teste les plots avec l'ohmetre: resultats en accords avec le schema et les positions du levier
j ai remonté les broches et j'ai testé le connecteur cote comodo: j'ai donc numerote les 6 pattes de a à f avec les 4 positions du levier:
1-Position nulle: aucune combinaison ne fonctionne
2- Position lente: combinaison D/E donc 5/6 par symetrie pour le connecteur coté faisceau
3-Position arpide: Combinaison C/D donc 1/6 par symetrie pour le connecteur coté faisceau
4 Position intermittence: 2 combinaisons: A/D et E/F donc 3/6 et 4/5 par symetrie pour le connecteur coté faisceau
Ces resultats m'amenent a conclure que:
-le comodo est OK
-pour le montage elec sur mon alnd, le schema vitesse lente/vitesse rapide est inversée
A mon avis, c'est sans doute juste la connexion entre les 2 connecteurs qui merdouillent: je retenterai de donner du ressort aux lames
Qu en pensez vous?
- LØLØ
- Modérateur
- Messages : 6210
- Enregistré le : 30/07/2006 15:41
- Localisation : guainville (28 )
- Contact :
Re: Essuie glace defender td5
Salut,Guillaume75nl a écrit :Bonsoir,
Dans ma reponse, Quand je disais 1/2/5 et de l autre coté 3/4/6, je voulais dire entre 1 et soit 3/4 ou 6 et ainsi de suite
Mes tests de ce soir:
J'ai déconnecté toutes les broches et teste les plots avec l’ohmmètre: résultats en accords avec le schéma et les positions du levier
j ai remonté les broches et j'ai testé le connecteur cote comodo: j'ai donc numerote les 6 pattes de a à f avec les 4 positions du levier:
Même entre le jaune liseré vert (broche 4) et le rouge liseré vert clair (broche 5) ? Cette liaison sert au retour automatique de fin course, via le relais de temporisation, pour alimenter le moteur lorsque tu ramènes le commutateur sur la position 0, donc cela veut dire qu'il y a de forte chance que ton fin de course déconne, à cause du commodo.1-Position nulle: aucune combinaison ne fonctionne
Lente ou rapide ?2- Position lente: combinaison D/E donc 5/6 par symétrie pour le connecteur coté faisceau
idem, lente ou rapide ?3-Position arpide: Combinaison C/D donc 1/6 par symetrie pour le connecteur coté faisceau
blanc liseré vert (6) avec blanc liseré vert (3) et rouge liseré vert clair (4) avec jaune liseré vert clair (5)... donc OK4 Position intermittence: 2 combinaisons: A/D et E/F donc 3/6 et 4/5 par symetrie pour le connecteur coté faisceau
A vérifier ta première mesure.Ces resultats m'amenent a conclure que:
-le comodo est OK
OK, pas forcement, il faut approfondir, car je soupçonne une erreur probable de schéma, a confirmer donc.-pour le montage elec sur mon alnd, le schema vitesse lente/vitesse rapide est inversée
Peut-être, mais cela ne fait pas sauter les fusibles.A mon avis, c'est sans doute juste la connexion entre les 2 connecteurs qui merdouillent: je retenterai de donner du ressort aux lames
A+
2 solutions: la bonne et l'Anglaise
LUCAS: Il n'y a pas de contact où il le faut et il y en a un où il ne faut pas
On ne peut aller loin en amitié, si on n'est pas disposé à se pardonner les uns aux autres les petits défauts.
www.eternal-vehicles.fr
LUCAS: Il n'y a pas de contact où il le faut et il y en a un où il ne faut pas
On ne peut aller loin en amitié, si on n'est pas disposé à se pardonner les uns aux autres les petits défauts.
www.eternal-vehicles.fr
-
Guillaume75nl
- Habitué
- Messages : 35
- Enregistré le : 28/06/2016 16:54
Re: Essuie glace defender td5
Merci
J'ai denomme les broches du connecteur cote comodo de A à F pour eviter de se melanger avec les numeros de broches du schéma coté faisceau (du fait du miroir quand on connecte les chiffres ne sont donc pas les memes )
Je vais remesurer sur la connexion coté comodo la position arret: pour verification
Je vais retester avec un shunt les positions cote faisceau ce soir
J'ai denomme les broches du connecteur cote comodo de A à F pour eviter de se melanger avec les numeros de broches du schéma coté faisceau (du fait du miroir quand on connecte les chiffres ne sont donc pas les memes )
Je vais remesurer sur la connexion coté comodo la position arret: pour verification
Je vais retester avec un shunt les positions cote faisceau ce soir
- LØLØ
- Modérateur
- Messages : 6210
- Enregistré le : 30/07/2006 15:41
- Localisation : guainville (28 )
- Contact :
Re: Essuie glace defender td5
Salut,
Peux tu mettre un croquis ou nous dire a quelles couleurs correspondent tes lettres de A à F? sinon, on arrive pas a comparer ou contrôler tes mesures.
A+
Peux tu mettre un croquis ou nous dire a quelles couleurs correspondent tes lettres de A à F? sinon, on arrive pas a comparer ou contrôler tes mesures.
Normalement, cela doit correspondre quelque soit le coté.J'ai dénommé les broches du connecteur cote commodo de A à F pour éviter de se mélanger avec les numéros de broches du schéma coté faisceau (du fait du miroir quand on connecte les chiffres ne sont donc pas les mêmes )
A+
2 solutions: la bonne et l'Anglaise
LUCAS: Il n'y a pas de contact où il le faut et il y en a un où il ne faut pas
On ne peut aller loin en amitié, si on n'est pas disposé à se pardonner les uns aux autres les petits défauts.
www.eternal-vehicles.fr
LUCAS: Il n'y a pas de contact où il le faut et il y en a un où il ne faut pas
On ne peut aller loin en amitié, si on n'est pas disposé à se pardonner les uns aux autres les petits défauts.
www.eternal-vehicles.fr
-
Guillaume75nl
- Habitué
- Messages : 35
- Enregistré le : 28/06/2016 16:54
Re: Essuie glace defender td5
Et voila le schema: pour moi il ya donc un miroir
******************************************************************************
Vous pouvez joindre autant d'images que nécessaire à vos messages A LA CONDITION EXPRESSE d'utiliser l'hébergement fourni par le site.
L'administrateur effacera systématiquement tout message contenant des photos hébergées chez Imageschack, Casimage, Wistiti ou tout autre hébergeur tiers sans sommation ni justification.
*****************************************************************************
A=3
B=2
C=1
D=6
E=5
F=4
J ai reteste la position arret sur le connecteur cote comodo, j ai bien un contact entre 4 et 5
******************************************************************************
Vous pouvez joindre autant d'images que nécessaire à vos messages A LA CONDITION EXPRESSE d'utiliser l'hébergement fourni par le site.
L'administrateur effacera systématiquement tout message contenant des photos hébergées chez Imageschack, Casimage, Wistiti ou tout autre hébergeur tiers sans sommation ni justification.
*****************************************************************************
A=3
B=2
C=1
D=6
E=5
F=4
J ai reteste la position arret sur le connecteur cote comodo, j ai bien un contact entre 4 et 5
- LØLØ
- Modérateur
- Messages : 6210
- Enregistré le : 30/07/2006 15:41
- Localisation : guainville (28 )
- Contact :
Re: Essuie glace defender td5
Salut,Guillaume75nl a écrit : J'ai reteste la position arrêt sur le connecteur cote commodo, j'ai bien un contact entre 4 et 5
OK, c'est bon donc.
Ton Schéma, cela donne ça.. J'ai testé aussi la commutation des vitesses sur le connecteur du commodo, et effectivement, sur la position vitesse lente le +12V (NG ou WG ou G) est connecté sur le fil rouge et vert clair ( RLG) et la vitesse rapide sur le fil bleu liseré vert clair (ULG). Donc sur le schéma du symbole du commodo, il y aurait un problème de marquage slow et fast. On pourrait également modifier le schéma du symboles du moteur en déplaçant la résistance.
Ce qui voudrait dire également que le balayage intermittent se fait sur la vitesse rapide, et non sur la lente, de même que le retour automatique se ferait également sur la vitesse rapide même si l'on vient du balayage lent. Tout ça donc en contradiction avec le schéma et les explications fonctionnelles du constructeur: Donc messieurs, a quel Saint se vouer? Mais surtout, pouvez vous nous confirmer ces remarques par la pratique sur vos cubes.
Merci
A+
2 solutions: la bonne et l'Anglaise
LUCAS: Il n'y a pas de contact où il le faut et il y en a un où il ne faut pas
On ne peut aller loin en amitié, si on n'est pas disposé à se pardonner les uns aux autres les petits défauts.
www.eternal-vehicles.fr
LUCAS: Il n'y a pas de contact où il le faut et il y en a un où il ne faut pas
On ne peut aller loin en amitié, si on n'est pas disposé à se pardonner les uns aux autres les petits défauts.
www.eternal-vehicles.fr