Vitres Electriques ne marchent plus RRC 1992

Bidouillages électriques, codes d'erreur ECU...

Modérateurs : The Pater, LØLØ

Règles du forum
En naviguant sur le site http://www.landroverfaq.com vous reconnaissez avoir lu ses Conditions d’Utilisation, vous déclarez les comprendre et vous acceptez d’y être lié de manière inconditionnelle. Si tel n'est pas le cas, merci de quitter immédiatement ce site.

Vous pouvez joindre autant d'images que nécessaire à vos messages A LA CONDITION EXPRESSE d'utiliser l'hébergement fourni par le site.

L'administrateur effacera systématiquement tout message contenant des photos hébergées chez Imageschack, Casimage, Wistiti ou tout autre hébergeur tiers sans sommation ni justification.
Répondre
Relaxmax
Habitué
Messages : 34
Enregistré le : 07/01/2017 19:12

Vitres Electriques ne marchent plus RRC 1992

Message non lu par Relaxmax »

Bonjour,

Après avoir réglé les problèmes de frein, je m'attaque à l’électricité, et ce n'est pas une mince affaire car mon range semble avoir été un peu bricolé. Mais j'ai vu pire..

Bref, les vitres électriques ne marchent pas. Les 2 ! J'ai donc démonté la boite à gants centrale, et derrière se trouve tout un bazard, donc:

1 relai
1 boitier "one touch window lift control unit"
le tout câblé pas tout à fait comme à l'origine on dirait.

Je sais que ça marchait avant que je l'achète, et le fait que les 2 LVE ne fonctionnent plus me pousse à croire que le pb de vient pas des moteurs, ni des inter, ni du relai (parce que je l'ai testé). En revanche, l'espèce de boitier "One touch.." il sert à quoi ce truc là ? Il était fixé à rien, et je me demande s'il a pas été monté en remplacement d'autre chose... Voici une photo de la boite à gants, et du boiter de contrôle.

Y a t'il un risque à tester les moteurs de LVE avec du 12v directement au cul des moteurs, afin d'éliminer une cause de non fonctionnement ?

Merci :)
received_10214249997946545.jpeg
received_10214249997946545.jpeg
Fichiers joints
IMG_20171118_182057.jpg
Avatar du membre
LØLØ
Modérateur
Messages : 6210
Enregistré le : 30/07/2006 15:41
Localisation : guainville (28 )
Contact :

Re: Vitres Electriques ne marchent plus RRC 1992

Message non lu par LØLØ »

Salut,
Aucun risque à tester les moteurs individuellement.
Le boitier One touch sert a mémoriser un appui unique et
pour ouvrir automatiquement la vitre chauffeur jusqu'au bout.
Très souvent ces boîtiers on un problème de soudures sèches, qu'il faut rependre.
Vois ce thème qui parle du boîtier PRC6859. https://www.landroverfaq.com/viewtopic. ... 281#p24813
A+
2 solutions: la bonne et l'Anglaise
LUCAS: Il n'y a pas de contact où il le faut et il y en a un où il ne faut pas
On ne peut aller loin en amitié, si on n'est pas disposé à se pardonner les uns aux autres les petits défauts.
www.eternal-vehicles.fr
Avatar du membre
lorange
Habitué
Messages : 750
Enregistré le : 25/08/2005 21:50
Localisation : St Quentin / Le Mans

Re: Vitres Electriques ne marchent plus RRC 1992

Message non lu par lorange »

Ce boitier souffre aussi au niveau des contacts des relais ...
Boitier difficile à trouver de nos jours !
Un bricoleur désactivera ou supprimera les relais et en montera d'autres en // , en tout cas je m'orienterai vers cette solus .
S7300116.JPG
Range Classic boite 4 de 77 swap 3.9L Inj .
Relaxmax
Habitué
Messages : 34
Enregistré le : 07/01/2017 19:12

Re: Vitres Electriques ne marchent plus RRC 1992

Message non lu par Relaxmax »

Bonjour LoLo

Bon alors en testant les moteurs en direct, ça marche sans problème. J'ai re-examiné le bousin, y 'a quand même du pas clair notamment au niveau des inter, je ferais une photo.

En attendant, j'ai également jeté un coup d'oeil aux soudures de la carte, et je ne vois rien de flagrant.

-Soit c'est bien un problème de soudure mais c'est sioux car peu visiblement.
-Soit c'est un composant de la carte HS ?

Lorange: En effet, sur ta photo le contact a l'air charbonné. J'ai laissé mon boitier au bureau, je vais regarder ça de + près demain.
Relaxmax
Habitué
Messages : 34
Enregistré le : 07/01/2017 19:12

Re: Vitres Electriques ne marchent plus RRC 1992

Message non lu par Relaxmax »

Bonjour,

Voici les photos. A l'oeil nu, je ne constate pas d'anomalie. Le contact au repos d'un des 2 relai est légèrement charbonné.

Un avis ?
IMG_20171122_093617.jpg
IMG_20171122_093543.jpg
Avatar du membre
lorange
Habitué
Messages : 750
Enregistré le : 25/08/2005 21:50
Localisation : St Quentin / Le Mans

Re: Vitres Electriques ne marchent plus RRC 1992

Message non lu par lorange »

Les soudures semblent propres .
Les contacts .... On ne voit pas bien.
Je monterai la carte telle quelle en appuyant légèrement sur les contacts des relais quitte à les shunter afin de vérifier si ça vient d'eux :wink:
Range Classic boite 4 de 77 swap 3.9L Inj .
Avatar du membre
LØLØ
Modérateur
Messages : 6210
Enregistré le : 30/07/2006 15:41
Localisation : guainville (28 )
Contact :

Re: Vitres Electriques ne marchent plus RRC 1992

Message non lu par LØLØ »

Salut,
Peut-être incertaines soudures des plots du connecteur, mériteraient un coup de fraîcheur, certaines on l'air de se decouper sur leur périphérie.
Sinon essais de faire fonctionner les vitres sans mettre le circuit dans le boitier. Vois dans ce cas si les relais commutent. Essais aussi un produit spécial contact, et un coup de papier de verre extrat fin genre 800 ou 1000, sur les contacts charbonner.
A+
2 solutions: la bonne et l'Anglaise
LUCAS: Il n'y a pas de contact où il le faut et il y en a un où il ne faut pas
On ne peut aller loin en amitié, si on n'est pas disposé à se pardonner les uns aux autres les petits défauts.
www.eternal-vehicles.fr
Relaxmax
Habitué
Messages : 34
Enregistré le : 07/01/2017 19:12

Re: Vitres Electriques ne marchent plus RRC 1992

Message non lu par Relaxmax »

Bonjour,

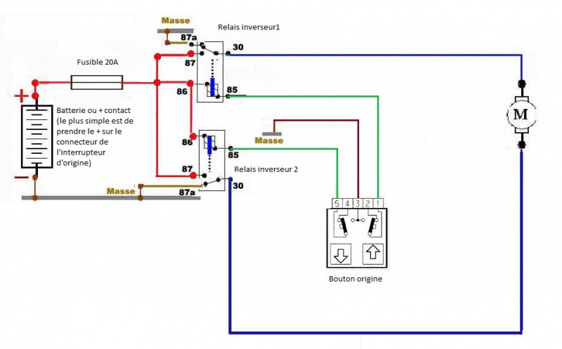
J'ai tout tenté pour faire marcher ces satanés lve, mais rien à faire. Je me suis rendu compte que ça avait été bricolé bien comme il faut, avec des fils dans tous les sens... Donc j'ai tout viré pour repartir d'un truc propre et un copain m'a fait un schéma de câblage. Dont acte, et en me reprenant sur la grosse prise d'origine, ça marche niquel. Du coup, je conserve même les fusibles d'origine ! J'ai commandé des relais 30A 5 broches avec leurs prises d'origines, comme ça c'est propre.

Bon, et puis mon RR n'est pas beau, l'idée n'est pas d'en faire une pièce de collection mais plutôt une bête à tout faire qui craint rien, et aussi un peu de TT soft :D

Allez, RDV dans une autre section pour les autres problèmes, la liste est longue :sm11:

Je mets le schéma ici, ça pourra servir à d'autres éventuellement.
556906poserelaisvitreslectriques.jpg
902513IMG20171130212947.jpg
Avatar du membre
LØLØ
Modérateur
Messages : 6210
Enregistré le : 30/07/2006 15:41
Localisation : guainville (28 )
Contact :

Re: Vitres Electriques ne marchent plus RRC 1992

Message non lu par LØLØ »

Salut,
Cela me rappelle un vieux thème (10 ans déjà... :( ) : Installer un lève-vitre électrique passager sur Def 130 TD5, évidement, avec des relais cela sollicite moins les boutons, mais à l'époque, il n'y avait pas les relais et les boutons tenaient quand même, la limitation de courant de fin de course étant intégrée aux moteurs des lèves vitre, cela n'apparait jamais sur les schémas.
A+

NB: il faut utiliser l'hébergement de landroverfaq.com, sinon tes images vont être supprimées sans préavis.
2 solutions: la bonne et l'Anglaise
LUCAS: Il n'y a pas de contact où il le faut et il y en a un où il ne faut pas
On ne peut aller loin en amitié, si on n'est pas disposé à se pardonner les uns aux autres les petits défauts.
www.eternal-vehicles.fr
Répondre

Retourner vers « Electricité • Electronique »