Adaptation 200tdi disco dans un Land 110

Vous transplantez une mécanique d'un véhicule à un autre, vous rallongez ou raccourcissez votre véhicule, vous remettez à neuf une vieille gloire !?! Cette rubrique est pour vous !

Modérateurs : The Pater, LØLØ

Règles du forum
En naviguant sur le site http://www.landroverfaq.com vous reconnaissez avoir lu ses Conditions d’Utilisation, vous déclarez les comprendre et vous acceptez d’y être lié de manière inconditionnelle. Si tel n'est pas le cas, merci de quitter immédiatement ce site.

Vous pouvez joindre autant d'images que nécessaire à vos messages A LA CONDITION EXPRESSE d'utiliser l'hébergement fourni par le site.

L'administrateur effacera systématiquement tout message contenant des photos hébergées chez Imageschack, Casimage, Wistiti ou tout autre hébergeur tiers sans sommation ni justification.
Répondre
Avatar du membre
PHL
Habitué
Messages : 78
Enregistré le : 28/06/2004 10:45
Localisation : Albias (82)

Adaptation 200tdi disco dans un Land 110

Message non lu par PHL »

Salut à tous.
Pour faire simplement cette adaptation il semblerait que le changement du collecteur d'échappement et de la pipe d'admission par ceux d'un 200tdi de def, soit suffisant.
Question : Ou trouver ces pièces ?
Si vous avez des pistes merci d'avance
PHL
Philippe des Land'Oc
landlorraine

Message non lu par landlorraine »

Salut,

J'ai vu recement sur Ebay UK des collecteurs d'echappement et d'admission avec un turbo de 200 TDi à vendre. En France, c'est quasi introuvable en occasion, a moins de mettre la main sur un Defender pour pièces... Sinon c'est dispo chez nos fournisseurs ou chez LR mais c'est pas donné.

Personnellement, j'ai un 110 de 1989 où j'ai adapté, avec un ami, un 200 TDi de Disco dedans avec ses collecteurs d'origine. Je dois mettre des photos de l'adaptation en ligne, sur mon site (http://www.landlorraine.fr).

Bon courage et à bientôt.

Nico.
Avatar du membre
PHL
Habitué
Messages : 78
Enregistré le : 28/06/2004 10:45
Localisation : Albias (82)

Message non lu par PHL »

Je viens de voir le sujet sur ton site........
J'aurais une foule de question à te poser.
Bye
Philippe des Land'Oc
Avatar du membre
PHL
Habitué
Messages : 78
Enregistré le : 28/06/2004 10:45
Localisation : Albias (82)

Message non lu par PHL »

Merci pour toutes tes réponses............bravo pour la disponibilité :sm28:
Philippe des Land'Oc
Avatar du membre
PHL
Habitué
Messages : 78
Enregistré le : 28/06/2004 10:45
Localisation : Albias (82)

Message non lu par PHL »

Pour info.........
LR fournirait encore les collecteurs et Pipe d'admission...
Le prix calme un peu..............750€ pour l'ensemble

:(
Philippe des Land'Oc
jerome38
Habitué
Messages : 725
Enregistré le : 03/06/2004 10:45
Localisation : Uriage, Region grenobloise

Message non lu par jerome38 »

rien chez les anglais ??
Avatar du membre
PHL
Habitué
Messages : 78
Enregistré le : 28/06/2004 10:45
Localisation : Albias (82)

Message non lu par PHL »

jerome38 a écrit :rien chez les anglais ??
Je n'ai pas trouver chez Paddock...............mais j'ai peut-être pas bien chercher.
Par contre, chez les Italiens il semblerait que l'on trouve des pièces neuves nettement moins cher que chez nous
Philippe des Land'Oc
landlorraine

200 TDi

Message non lu par landlorraine »

Salut,

Personnellement, je trouve que mettre des collecteurs de Defender neuf, c'est une ruine. La meilleur des choses c'est de trouver un 200 TDi de Defender... Si,si, ça se trouve encore. Il y en a un à vendre en Belgique (sur Landmania), et plusieurs autres en UK (sur Ebay). A voir...

Bon courrage.

Nico.
Avatar du membre
Mauresque
Webmaster
Messages : 3825
Enregistré le : 06/05/2004 12:53
Localisation : Caromb, Vaucluse (84)
Contact :

Message non lu par Mauresque »

+1

Regardes http://landroverfaq.com/viewtopic.php?t=870 c'est très faisable...
In a world without walls and fences, who needs Windows and Gates ?
landlorraine

Message non lu par landlorraine »

Salut,

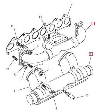
Voici les références des collecteurs du montage des 200 TDi sur les Defender :

Echappement : Rep 7 ERR678
Admission : Rep 1 ERR1435

A+
Fichiers joints
Collecteur Defender 200 TDi
Collecteur Defender 200 TDi
Modifié en dernier par landlorraine le 22/03/2008 22:05, modifié 2 fois.
Avatar du membre
PHL
Habitué
Messages : 78
Enregistré le : 28/06/2004 10:45
Localisation : Albias (82)

Message non lu par PHL »

Merci pour les infos et avis.

Concernant les pièces d'origine LR de 200tdi de def
La réponse de LR angleterre est très précise.

ERR678 : référence périmée
ERR1435 : rupture de stock sans délai de renouvellement.

J'ai effectivement vu qu'il avait possibilité en faisant des modifs de monter le 200tdi disco.....................mais en ce qui me concerne et ne faisant pas le montage moi-même..................le prix de la main d'oeuvre en plus pour les modifs...............revient aussi cher que le prix des pièces d'origines en occas.............quand on les trouves.

Pour ces pièces, j'ai une piste en Autriche................je devrais les avoir la semaine prochaine.
Je ne vous donnerai même pas le prix.................tellement ce qui est rare est cher.

Bye
Philippe des Land'Oc
Répondre

Retourner vers « Transformation ou restauration de véhicule »