direction et aligement des roues

Régler un boitier de direction, remplacer des rotules, silentblocs de barre panhard...

Modérateurs : The Pater, LØLØ

Règles du forum
En naviguant sur le site http://www.landroverfaq.com vous reconnaissez avoir lu ses Conditions d’Utilisation, vous déclarez les comprendre et vous acceptez d’y être lié de manière inconditionnelle. Si tel n'est pas le cas, merci de quitter immédiatement ce site.

Vous pouvez joindre autant d'images que nécessaire à vos messages A LA CONDITION EXPRESSE d'utiliser l'hébergement fourni par le site.

L'administrateur effacera systématiquement tout message contenant des photos hébergées chez Imageschack, Casimage, Wistiti ou tout autre hébergeur tiers sans sommation ni justification.
Répondre
chris627
Habitué
Messages : 80
Enregistré le : 30/07/2010 11:38

direction et aligement des roues

Message non lu par chris627 »

Bonjour

j ai apporter ma voiture a un petit garage , car je devais changer ma direction assiste.afin de sauver de l argent , j ai reglé sans facture.Mais voila cette personne repare tous les voitures et je vois bcp bcp de voitures et de monde qui passe le voir et deplus il a bcp de gars qui travaillent avec lui, donc je me sentais rassurer.Depuis que j ai la voiture je sens toujours la sension d etre ds un bateau alors que j ai change aussi suspension et ressort.Je suis aller faire l alignement des roues afin de comprendre d ou vient le probelme mais voila ils m ont annoncer que la boite de direction a ete mal installe et qu elle n est pas en alignement avec les roues.Du coup j ai ramemener ma voiture au garage mais il trainent depuis deja 3 jours et je pense qu il ne sais pas comment faire. Alors ma question ou puis je aller et que dois je faire maintenant??
merci
christian
Avatar du membre
Feub
Habitué
Messages : 3928
Enregistré le : 25/11/2004 11:29
Localisation : Saint Jean la Bussière

Re: direction et aligement des roues

Message non lu par Feub »

Salut,

Je suppose que les nouveaux ressorts sont 'avec réhausse' ? Dans ce cas, la barre panhard qui guide latéralement le pont avant, n'a plus le bon angle, et de fait pas la bonne longueur pour que le pont avant soit aligné avec l'arrière!

Si tu veux un comportement routier sain, il faut remettre des ressorts en hauteur 'stock', ou une réhausse très faible... Il est possible de modifier d'autres pièces pour compenser la réhausse, mais il y a beaucoup de choses à faire, c'est quasi sans fin, et au final tu n'auras jamais un aussi bon comportement qu'en hauteur origine!

Tu as surement aussi des silent bloc (liaison des ponts au châssis) hors d'age, et donc trop souple voir avec du jeu: il faut les remplacer, c'est de l'entretien normal!

Un garagiste lambda à très peu de chances d'être compétant sur un land, il y a trop de choses spécifiques, le mieux est un garage spécialisé land, ou au moins 4x4, mais un bon, c'est très rare! :roll:
Avatar du membre
The Pater
Modérateur
Messages : 13979
Enregistré le : 25/08/2004 8:19
Localisation : 06°27'46"E 45°50'29"N

Re: direction et aligement des roues

Message non lu par The Pater »

chris627 a écrit :Depuis que j ai la voiture je sens toujours la sension d etre ds un bateau alors que j ai change aussi suspension et ressort.Je suis aller faire l alignement des roues
Le comportement genre "bateau qui tangue", n'est pas dû à un mauvais alignement des roues, ni avec la géométrie du train avant, sauf peut être la chasse si le véhicule est ré-haussé et que les tirant n'ont pas été modifiés. Si l'angle de chasse est trop faible, la stabilité du véhicule diminue (est moins auto stable), tu as du flou dans la direction mais sans jeu. Comme tu corriges tu as l'impression d'un mouvement type "bateau"
la boite de direction a ete mal installe et qu elle n est pas en alignement avec les roues.
C'est à dire ?

A+
Ingénieur :
Personne faisant un travail divinatoire de précision basé sur des informations peu fiables données par des personnes peu qualifiées, voire ignorantes.
=>, magicien, devin, sorcier
chris627
Habitué
Messages : 80
Enregistré le : 30/07/2010 11:38

Re: direction et aligement des roues

Message non lu par chris627 »

bonjour,

Alors oui j ai rehaussé la voiture avec des ressorts et suspension +2inch. J ai aussi changer les 2 bars celle qui est attache la boite de direction ,et ainsi elle qui est avec la suspension de direction.En revanche je n ai pas changer
celle qui est derrière la voiture.Donc si je comprends bien, d avoir rehausser la voiture me fais perdre de la stabilité .Mais des que je roule sur l autoroute max 100 et je dois dépasser un camion j ai du mal a être précis avec mon volant , je suis toujours obliger de tâtonner un peu a gauche et a droite afin de garder ma voiture droite.
christian
Avatar du membre
torero
Habitué
Messages : 2521
Enregistré le : 26/07/2004 14:49
Localisation : Poulx 30

Re: direction et aligement des roues

Message non lu par torero »

Salut!
Apparemment, soit il y a du jeu quelque part dans la direction (boitier, rotule, pivots) soit il y a du jeu dans la fixation de la barre Panhard (fixation mal serrée, silentbloc HS, fixation ovalisée sur le pont). Tu dis avoir remplacé la barre Panhard, quel modèle as-tu utilisé ? Modèle d'origine ou modèle réglable ?
" Quand le sage montre la lune; l'idiot regarde son doigt "
Avatar du membre
The Pater
Modérateur
Messages : 13979
Enregistré le : 25/08/2004 8:19
Localisation : 06°27'46"E 45°50'29"N

Re: direction et aligement des roues

Message non lu par The Pater »

chris627 a écrit : J ai aussi changer les 2 bars celle qui est attache la boite de direction ,et ainsi elle qui est avec la suspension de direction.
?????

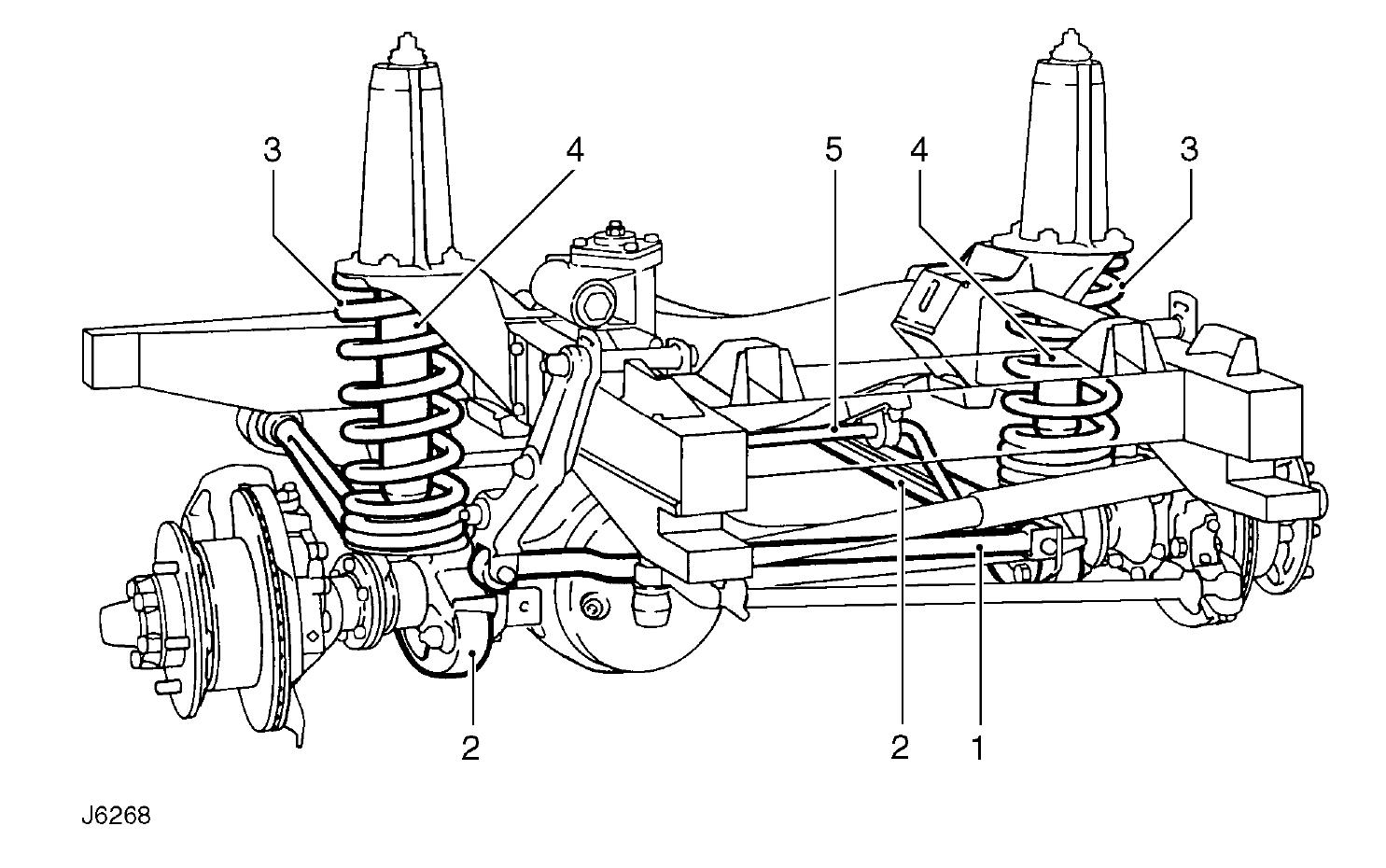
J'essaie de comprendre, mais je déduis que tu n'as pas changé les tirant avant (repère 2):
train avant Def.JPG
Mais des que je roule sur l autoroute max 100 et je dois dépasser un camion j ai du mal a être précis avec mon volant , je suis toujours obliger de tâtonner un peu a gauche et a droite afin de garder ma voiture droite.
Si tu n'as pas changé les tirants avant, tu as réduis la chasse et il est donc normal que ta direction soit moins stable........

A+
Ingénieur :
Personne faisant un travail divinatoire de précision basé sur des informations peu fiables données par des personnes peu qualifiées, voire ignorantes.
=>, magicien, devin, sorcier
chris627
Habitué
Messages : 80
Enregistré le : 30/07/2010 11:38

Re: direction et aligement des roues

Message non lu par chris627 »

bonjour et merci pour votre aide a tous ça me fait plaisir...
Alors suivant le schéma je n ai pas changé le 5 et la 2, sinon j ai mis des bars chez paddocks réajustables
christian
chris627
Habitué
Messages : 80
Enregistré le : 30/07/2010 11:38

Re: direction et aligement des roues

Message non lu par chris627 »

hooo je viens de voir aussi que je n ai pas changer la 1..
christian
chris627
Habitué
Messages : 80
Enregistré le : 30/07/2010 11:38

Re: direction et aligement des roues

Message non lu par chris627 »

voila la liste de chose que j ai acheté chez paddock

PAS Steering Box with Straight Drop Arm - reconditioned - RHD ( Boite de direction)
Steering Shaft (including Ujs) ( bras de direction)
Heavy Duty Steering Rods for Range Rover Classic and Discovery 1 - with 4 ball joints
et un kit suspension ressort heavy duty +2inch
suspension +2 inch procom 9000

voila tout ce que j ai change
christian
Avatar du membre
torero
Habitué
Messages : 2521
Enregistré le : 26/07/2004 14:49
Localisation : Poulx 30

Re: direction et aligement des roues

Message non lu par torero »

Ok, donc tu as remplacé les ressorts et les amortisseurs, la barre de direction, la barre d'accouplement, le boitier de direction et la colonne de direction.
On peut donc éliminer les jeux provenants du boitier et des rotules (si tout est monté correctement). Est-ce que la colonne est fixée correctement ? Reste que le jeu éventuel d'un ou des pivots et la barre Panhard.
Vu les symptômes, je pense plus aux silentblocs de la barre Panhard ou au mauvais serrage de la colonne.
" Quand le sage montre la lune; l'idiot regarde son doigt "
chris627
Habitué
Messages : 80
Enregistré le : 30/07/2010 11:38

Re: direction et aligement des roues

Message non lu par chris627 »

j attends encore ma voiture et le mec veut retirer la bar panhard et remettre l ancienne. j avoue que je ne suis pas content car j ai payé pour qu il installe et la il l enlève.J ai hate de recupéré ma voiture pour faire moi meme les choses..
silentblocs de la barre Panhard..... c est les raduis arm c est ca??
christian
Avatar du membre
The Pater
Modérateur
Messages : 13979
Enregistré le : 25/08/2004 8:19
Localisation : 06°27'46"E 45°50'29"N

Re: direction et aligement des roues

Message non lu par The Pater »

chris627 a écrit : voila tout ce que j ai change
Donc normal que tu ais une direction "floue" par rapport à un Def en configuration "origine". Alors, si en plus tu as des jeux comme torero indique......
Tu sais ce qu'est la chasse dans la géométrie du train avant ? Et son influence sur la tenue de route ?


Tu risques aussi d'avoir des problèmes avec ton arbre de transmission avant.

A+
Ingénieur :
Personne faisant un travail divinatoire de précision basé sur des informations peu fiables données par des personnes peu qualifiées, voire ignorantes.
=>, magicien, devin, sorcier
Gabrielle
Habitué
Messages : 1712
Enregistré le : 18/02/2005 12:00
Localisation : Gap 05.

Re: direction et aligement des roues

Message non lu par Gabrielle »

Bonjour,

On peut aussi rajouter la dimension des pneus et leur pression. Et quoi qu'il en soit, vu les remous d'air engendré par un camion, c'est pas totalement anormal que ca brasse un peu. J'ai loué une camionette pour un demenagement. Le moteur etait assez rincé pour ne pas me permettre de passer ce remous si la diference de vitesse n'etait pas flagrante. :?
Gemini Powered.
Avatar du membre
nanard833
Habitué
Messages : 3989
Enregistré le : 10/10/2009 20:18
Localisation : disco 300TDI 431000 bornes

Re: direction et aligement des roues

Message non lu par nanard833 »

salut
Si tu réhausses la suspension sans changer les tirants (pièces n°2), tu diminues l'angle de chasse, et par voie de conséquence tu réduis la "chasse" le paramètre "d'auto-stabilité" de la voiture qui devient instable.
angle de chasse - chasse.jpg
Vérifie aussi l'assiette du véhicule (museau qui pointe ou qui pique). Naturellement il doit piquer légèrement vers l'avant.

Un train avant légèrement "pincé" peu aussi engendrer une sensation de flou dans la direction, d'origine il doit être légèrement ouvert (je n'ai plus les angles en tête).Faire un réglage de parallélisme si valeurs incorrectes.

A+
Gratter la botte ne soulage guère quand ça démange à l'intérieur (proverbe chinois)
Avatar du membre
Feub
Habitué
Messages : 3928
Enregistré le : 25/11/2004 11:29
Localisation : Saint Jean la Bussière

Re: direction et aligement des roues

Message non lu par Feub »

Feub a écrit :Si tu veux un comportement routier sain, il faut remettre des ressorts en hauteur 'stock', ou une réhausse très faible... Il est possible de modifier d'autres pièces pour compenser la réhausse, mais il y a beaucoup de choses à faire, c'est quasi sans fin, et au final tu n'auras jamais un aussi bon comportement qu'en hauteur origine!
Je me cite pour bien insister la dessus... :roll: +2 inch c'est trop, tu entres dans les modifs sans fin (rattraper l'angle de chasse augmente l'angle de la transmission, qu'il faut donc changer, etc etc...) change ta suspension pour du +1 inch maxi, ou du standard c'est encore mieux...

Euh sinon, tu as quoi comme land exactement?
Avatar du membre
Def e-Duck
Habitué
Messages : 2098
Enregistré le : 24/03/2008 19:22
Localisation : boulogne dieppe

Re: direction et aligement des roues

Message non lu par Def e-Duck »

nanard833 a écrit : Si tu réhausses la suspension sans changer les tirants (pièces n°2), tu diminues l'angle de chasse, et par voie de conséquence tu réduis la "chasse" le paramètre "d'auto-stabilité" de la voiture qui devient instable
Ami de la géométrie, bonsoir :)
'Dire des idioties, de nos jours où tout le monde réfléchit profondément, c'est le seul moyen de prouver qu'on a une pensée libre et indépendante.' (Boris Vian)
chris627
Habitué
Messages : 80
Enregistré le : 30/07/2010 11:38

Re: direction et aligement des roues

Message non lu par chris627 »

bonsoir mes pneux sont
225 75 16 bf goodrich all terrain

j ai demande au garage si de les monte +2 inch , si je devais changer plusieur chose et ils m ont dit no...
pfff je n ai plus mes anciens suspension et ressort dois je tout refaire?
la voiture est légèrement penché en avant.
christian
Avatar du membre
nanard833
Habitué
Messages : 3989
Enregistré le : 10/10/2009 20:18
Localisation : disco 300TDI 431000 bornes

Re: direction et aligement des roues

Message non lu par nanard833 »

Def e-Duck a écrit :
nanard833 a écrit : Si tu réhausses la suspension sans changer les tirants (pièces n°2), tu diminues l'angle de chasse, et par voie de conséquence tu réduis la "chasse" le paramètre "d'auto-stabilité" de la voiture qui devient instable
Ami de la géométrie, bonsoir :)
Salut l'ami :sm9:

A+
Gratter la botte ne soulage guère quand ça démange à l'intérieur (proverbe chinois)
chris627
Habitué
Messages : 80
Enregistré le : 30/07/2010 11:38

Re: direction et aligement des roues

Message non lu par chris627 »

bon c est la cata j ai recuperer ma voiture et ce c.... n a rien fait mon volant est encore pire c est comme si je n ai plus de direction . j essais de rouler en 2 eme pour ramener la voiture a la maison et je vais essayer de lire sur le blog se soir comment on peut reajuster les roue au volant.Je suis super encolere..
j espere que je trouverais la solution bientot et la j ai appris de ne jamais laisser ma voiture a reparer a n importe qui...
christian
Avatar du membre
nanard833
Habitué
Messages : 3989
Enregistré le : 10/10/2009 20:18
Localisation : disco 300TDI 431000 bornes

Re: direction et aligement des roues

Message non lu par nanard833 »

Salut,
chris627 a écrit :mon volant est encore pire c est comme si je n ai plus de direction
Veux-tu dire que le volant est tellement de travers que tu ne peux tourner les roues que d'un côté et quasi pas de l'autre ?

A+
Gratter la botte ne soulage guère quand ça démange à l'intérieur (proverbe chinois)
Répondre

Retourner vers « Direction »