Lo131 a écrit :
Alors, d'abord, oui c'est possible que tout soit cablé a l'envers.... c'est meme tres probable.
Salut,
Vérifie donc la couleur des fils qui arrivent sur le commodo, cela doit correspondre à la photo.
Pour les tests en shunt, je viens de les faire et ca marche a l'envers du post du TD5:
1-6 : Vitesse rapide
5-6 : Vitesse lente
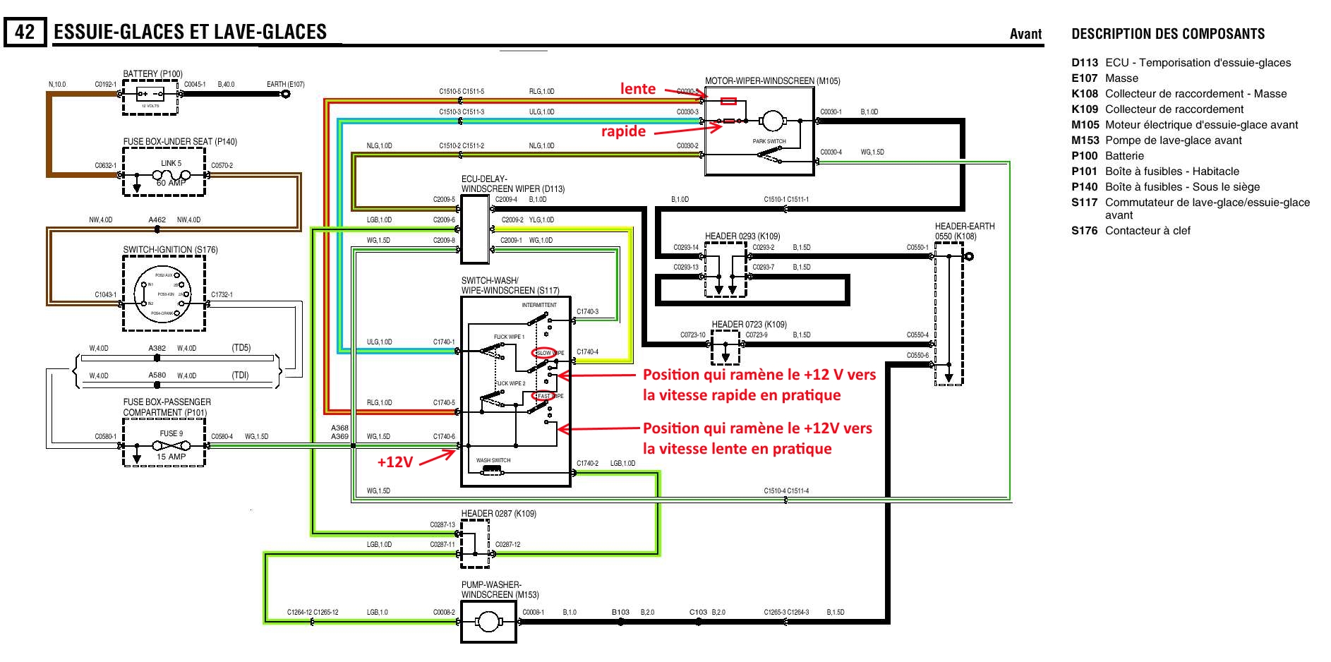
Oui, c'est normal, il y a des erreurs dans le schéma d'origine, donc cela fonctionne correctement c'est le même cas pour
Guillaume75nl. Vois les
inters suivantes du thème où on a abordé le problème.
Lo131 a écrit :L'intermittant marche aleatoirement, des fois il s'arrete en plein milieu alirs qu'il marchait bien.
Cela peut être dut a un mauvais contact sur le support du relais intermittence.
Le retour marche bien.
OK le contacteur fin de course n'est pas en cause.
Concernant le passage du mode arret au mode lent, ca ne marche pas mais..... on a l'impression que ca veut demarrer mais ca demarre pas. Par contre quand je passe du mode rapide au mode lent ca marche super et sans interruption.
Le commodo est peut-être oxydé ou fondu en interne sur le contact de la position lente, pas assez de courant qui passe, et il n'arrive pas à décoller en position lente. Par contre si tu le fais partir en rapide, puis que tu reviennes en lente il est possible que cela se mette a fonctionner en lente.
Quand tu observes l'arrière du commodo, pas de déformation dut a un échauffement ?
Quant l'essuie glace fonctionne depuis un moment, le commodo est-il chaud ?
Est ce que la commande de la pompe du lave glace active la temporisation pour 4 ou 5 secondes ?
As tu la possibilité de testé avec un autre commodo ?
Tu peux faire un test en mesurant la résistance de contact entre (3 et 8 pour la vitesse lente) et (3 et 1 pour la vitesse rapide) directement sur les plots du commodo en ayant au préalable déconnecté les fils et le connecteur. Il faut te placer sur la position concernée pour effectuer la mesure de la qualité du contacte .Ce qui confirmerait le pronostique du commodo HS si sur la position lente tu as une résistance de contact anormalement élevée.
PS: désolée pour l'ouverture du nouveau sujet.... comme le symptome est bien particulier et ne correspond pas a ceux des aux autres posts, je me suis lancée sur un nouveau sujet...
En électricité, très souvent une même panne, peut se manifester par plein de symptômes différents. Imagine, il y a 3 positions sur le commodo, donc trois symptômes différent pour une panne de commodo et là on fait dans simple

.
Car finalement en y regardant bien, si tu résumes le système électrique des essuies glace, il y a un moteur, une centrale de temporisation, un commodo, un bout de faisceau et un fusible. Cela ferait vraiment beaucoup de sujet, si il fallait faire un nouveau thème a chaque fois, pour chaque élément, et chaque symptômes de pannes différent sur chaque éléments

, sans parler de la partie mécanique propre et de la mécanique qui influe sur l'électrique.
A+