Régulation turbo Td5
Règles du forum
En naviguant sur le site http://www.landroverfaq.com vous reconnaissez avoir lu ses Conditions d’Utilisation, vous déclarez les comprendre et vous acceptez d’y être lié de manière inconditionnelle. Si tel n'est pas le cas, merci de quitter immédiatement ce site.
Vous pouvez joindre autant d'images que nécessaire à vos messages A LA CONDITION EXPRESSE d'utiliser l'hébergement fourni par le site.
L'administrateur effacera systématiquement tout message contenant des photos hébergées chez Imageschack, Casimage, Wistiti ou tout autre hébergeur tiers sans sommation ni justification.
En naviguant sur le site http://www.landroverfaq.com vous reconnaissez avoir lu ses Conditions d’Utilisation, vous déclarez les comprendre et vous acceptez d’y être lié de manière inconditionnelle. Si tel n'est pas le cas, merci de quitter immédiatement ce site.
Vous pouvez joindre autant d'images que nécessaire à vos messages A LA CONDITION EXPRESSE d'utiliser l'hébergement fourni par le site.
L'administrateur effacera systématiquement tout message contenant des photos hébergées chez Imageschack, Casimage, Wistiti ou tout autre hébergeur tiers sans sommation ni justification.
Re: Régulation turbo Td5
Okay, j'ai tout relu et j'avais zappé que la dépression commande la membrane de la capsule de la whastegate alors que nous c'est directement la pression de sural qui pousse la membrane.
Il est possible que si tu trompes l'ECU, tu te retrouves avec une whastegate toujours ouverte et donc pas de suralimentation. la solution la plus propre étant quand même un module "Non". Après, y a aussi beaucoup plus simple que la porte non à transistor, c'est d'utiliser un relais numérique, pour quelques ampères ça marche très bien et la vitesse de commutation est très grande vu que ce sont des transistors.
Torero, donne moi ton adresse en MP, je pense que j'ai des échantillons que j'ai jamais utilisé de relais SSR. Je te cherche ça et je te mets ça sous enveloppe.
Il est possible que si tu trompes l'ECU, tu te retrouves avec une whastegate toujours ouverte et donc pas de suralimentation. la solution la plus propre étant quand même un module "Non". Après, y a aussi beaucoup plus simple que la porte non à transistor, c'est d'utiliser un relais numérique, pour quelques ampères ça marche très bien et la vitesse de commutation est très grande vu que ce sont des transistors.
Torero, donne moi ton adresse en MP, je pense que j'ai des échantillons que j'ai jamais utilisé de relais SSR. Je te cherche ça et je te mets ça sous enveloppe.
La boite à outils c'est aussi : LogMyGPS
Re: Régulation turbo Td5
Merci à tous de réfléchir à mon problème. On avance...
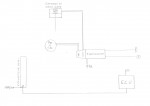
Voilà 2 petits schémas pour mieux expliquer le soucis (j'aurais peut être dû commencer par là).
En premier le schéma de la régulation du turbo sur le disco. C'est le montage que j'avais sur mon Def avant de remplacer le turbo. On voit le collecteur d'admission, sur lequel il y a le piquage de l'air d'admission qui va à l'électrovanne de commande. L'électrovanne est alimentée par un + mais ne reçoit pas de masse et cet air sous pression est dirigé vers le vérin de wastegate.Toujours sur le collecteur d'admission, Le capteur MAP/IAT donne une information de pression à l'ECU. Lorsque cette pression atteint la valeur de consigne, l'ECU envoie une masse "alternative" à l'électrovanne de manière à plus ou moins ouvrir la sortie P.A. de manière à baisser la pression qui alimente le vérin de la waste gate. Le turbo est donc régulé à la pression de consigne.
Maintenant le schéma de mon montage. On retrouve toujours le capteur MAP/IAT qui renseigne l'ECU et la sortie du signal qui est censée réguler la pression du turbo. L'électrovanne est alimentée par un + après contact et une masse, ce qui lui permet de laisser passer une dépression provenant de la pompe à vide vers le vérin de commande de la waste gate.
Une fois la pression de consigne atteinte, il faudrait donc que le signal provenant de l'ECU vienne plus ou moins couper l'alimentation de l'électrovanne, pour dériver la dépression vers la sortie P.A. et ainsi réguler la pression de sortie du turbo.
Je pense que le calculateur de l'Audi fait ça directement sur le plus ou la masse de l'électrovanne.
C'est donc là qu'est mon problème. Comment couper cette alimentation en utilisant le signal de sortie de l'ECU.
Voilà 2 petits schémas pour mieux expliquer le soucis (j'aurais peut être dû commencer par là).
En premier le schéma de la régulation du turbo sur le disco. C'est le montage que j'avais sur mon Def avant de remplacer le turbo. On voit le collecteur d'admission, sur lequel il y a le piquage de l'air d'admission qui va à l'électrovanne de commande. L'électrovanne est alimentée par un + mais ne reçoit pas de masse et cet air sous pression est dirigé vers le vérin de wastegate.Toujours sur le collecteur d'admission, Le capteur MAP/IAT donne une information de pression à l'ECU. Lorsque cette pression atteint la valeur de consigne, l'ECU envoie une masse "alternative" à l'électrovanne de manière à plus ou moins ouvrir la sortie P.A. de manière à baisser la pression qui alimente le vérin de la waste gate. Le turbo est donc régulé à la pression de consigne.
Maintenant le schéma de mon montage. On retrouve toujours le capteur MAP/IAT qui renseigne l'ECU et la sortie du signal qui est censée réguler la pression du turbo. L'électrovanne est alimentée par un + après contact et une masse, ce qui lui permet de laisser passer une dépression provenant de la pompe à vide vers le vérin de commande de la waste gate.
Une fois la pression de consigne atteinte, il faudrait donc que le signal provenant de l'ECU vienne plus ou moins couper l'alimentation de l'électrovanne, pour dériver la dépression vers la sortie P.A. et ainsi réguler la pression de sortie du turbo.
Je pense que le calculateur de l'Audi fait ça directement sur le plus ou la masse de l'électrovanne.
C'est donc là qu'est mon problème. Comment couper cette alimentation en utilisant le signal de sortie de l'ECU.
Modifié en dernier par torero le 30/10/2014 14:49, modifié 1 fois.
" Quand le sage montre la lune; l'idiot regarde son doigt "
Re: Régulation turbo Td5
C'est cool!bisnouk a écrit :Okay, j'ai tout relu et j'avais zappé que la dépression commande la membrane de la capsule de la whastegate alors que nous c'est directement la pression de sural qui pousse la membrane.
Il est possible que si tu trompes l'ECU, tu te retrouves avec une whastegate toujours ouverte et donc pas de suralimentation. la solution la plus propre étant quand même un module "Non". Après, y a aussi beaucoup plus simple que la porte non à transistor, c'est d'utiliser un relais numérique, pour quelques ampères ça marche très bien et la vitesse de commutation est très grande vu que ce sont des transistors.
Torero, donne moi ton adresse en MP, je pense que j'ai des échantillons que j'ai jamais utilisé de relais SSR. Je te cherche ça et je te mets ça sous enveloppe.
" Quand le sage montre la lune; l'idiot regarde son doigt "
- LØLØ
- Modérateur
- Messages : 6210
- Enregistré le : 30/07/2006 15:41
- Localisation : guainville (28 )
- Contact :
Re: Régulation turbo Td5
Salut,
Une solution avec le petit ampli d'allumage des V8 ( le DAB118 ) est peut-être envisageable aussi. Le banc de test: un oscilloscope; un générateur de fonctions, pour simuler le calculateur; une alimentation 12V; une lampe de 5W pour simuler l'actionneur ce qui nous fait les 416 mA, sachant que le système peut commuter 2 Ampères sans soucis; un petit condensateur de 10nF 63V film plastique. Ce que l'on peut constater, c'est qu'il y a bien inversion entre la commande et la sortie bobine.
C'est une masse que l'on commute.
Le système fonctionne de 0.5 Hz à 100hz.
Le petit condensateur de liaison de 10nF entre le calculateur et l'ampli permet isoler le calculateur et donc de le protéger.
Même si le signal issu du calculateur est de mauvaise qualité, il est pris en compte la valeur de la tension minimum de décrochage étant 1V crête à crête ou +/-500mV.
Un petit schéma pour l'adaptation de la commande de la wastegate. Il faut contrôler que la masse de la commande de wastegate n'est pas relié au moteur. A+
Une solution avec le petit ampli d'allumage des V8 ( le DAB118 ) est peut-être envisageable aussi. Le banc de test: un oscilloscope; un générateur de fonctions, pour simuler le calculateur; une alimentation 12V; une lampe de 5W pour simuler l'actionneur ce qui nous fait les 416 mA, sachant que le système peut commuter 2 Ampères sans soucis; un petit condensateur de 10nF 63V film plastique. Ce que l'on peut constater, c'est qu'il y a bien inversion entre la commande et la sortie bobine.
C'est une masse que l'on commute.
Le système fonctionne de 0.5 Hz à 100hz.
Le petit condensateur de liaison de 10nF entre le calculateur et l'ampli permet isoler le calculateur et donc de le protéger.
Même si le signal issu du calculateur est de mauvaise qualité, il est pris en compte la valeur de la tension minimum de décrochage étant 1V crête à crête ou +/-500mV.
Un petit schéma pour l'adaptation de la commande de la wastegate. Il faut contrôler que la masse de la commande de wastegate n'est pas relié au moteur. A+
2 solutions: la bonne et l'Anglaise
LUCAS: Il n'y a pas de contact où il le faut et il y en a un où il ne faut pas
On ne peut aller loin en amitié, si on n'est pas disposé à se pardonner les uns aux autres les petits défauts.
www.eternal-vehicles.fr
LUCAS: Il n'y a pas de contact où il le faut et il y en a un où il ne faut pas
On ne peut aller loin en amitié, si on n'est pas disposé à se pardonner les uns aux autres les petits défauts.
www.eternal-vehicles.fr
- Normand 1400
- Habitué
- Messages : 2048
- Enregistré le : 12/01/2006 13:16
- Localisation : Pays de Caux profond
Re: Régulation turbo Td5
Il y a assez d'infos pour passer au montage réel...
D'après ton oscillogramme, l'ampli d'allumage commute vraiment comme le ferait une porte "non" classique comportant deux MOS p-n-p et n-p-n (solution Bisnouk) : la sortie des drains des transistors attaque directement la masse de l'électrovanne et le problème est réglé.
Quelle que soit la solution adoptée, le tout est de caler les valeurs des composants passifs (condensateur pour ta solution et résistances pour la solution Bisnouk) pour que le montage soit pérenne.
Je pense que le calculateur doit très souvent moduler le RCO avant que la pression maxi soit atteinte ; dans de nombreux cas de charge partielle, il est certainement inutile que la pression turbo atteigne la valeur maximale.
Je pense aussi que la pente de la courbe de réponse du turbo est différente selon la charge et la vitesse du moteur ; en deux mots, la régulation d’aujourd’hui n'a pas grand chose à voir avec ce qu'on obtenait avec une régulation mécanique.
C'est d'ailleurs ce qui fait l'agrément des Diesel modernes.
D'après ton oscillogramme, l'ampli d'allumage commute vraiment comme le ferait une porte "non" classique comportant deux MOS p-n-p et n-p-n (solution Bisnouk) : la sortie des drains des transistors attaque directement la masse de l'électrovanne et le problème est réglé.
Quelle que soit la solution adoptée, le tout est de caler les valeurs des composants passifs (condensateur pour ta solution et résistances pour la solution Bisnouk) pour que le montage soit pérenne.
Je pense que le calculateur doit très souvent moduler le RCO avant que la pression maxi soit atteinte ; dans de nombreux cas de charge partielle, il est certainement inutile que la pression turbo atteigne la valeur maximale.
Je pense aussi que la pente de la courbe de réponse du turbo est différente selon la charge et la vitesse du moteur ; en deux mots, la régulation d’aujourd’hui n'a pas grand chose à voir avec ce qu'on obtenait avec une régulation mécanique.
C'est d'ailleurs ce qui fait l'agrément des Diesel modernes.
- LØLØ
- Modérateur
- Messages : 6210
- Enregistré le : 30/07/2006 15:41
- Localisation : guainville (28 )
- Contact :
Re: Régulation turbo Td5
Salut,Normand 1400 a écrit :Il y a assez d'infos pour passer au montage réel...![]()
D'après ton oscillogramme, l'ampli d'allumage commute vraiment comme le ferait une porte "non" classique comportant deux MOS p-n-p et n-p-n (solution Bisnouk) : la sortie des drains des transistors attaque directement la masse de l'électrovanne et le problème est réglé.
Oui, avec le problème également soulevé par bisnouk qui est solutionné direct, car il n'y a rien de plus pourrie à commuter qu'une bobine. Dans le cadre de l'inverseur à transistor, il faudrait rajouter quelques diodes, sinon les transistors ne feront pas de vieux os, car c'est un solénoïde qui est commuté. Et plus méchant électriquement parlant qu'une bobine d'allumage, il n'y a pas.
+1bisnouk a écrit :Mais c'est pas simple de trouver un truc "électrique" fiable vu l'environnement.
Si quelqu'un possède disco un TD5, je suis prêt a me sacrifier et monter dedans pour relever les signaux sur A21 par curiosité.
A+
2 solutions: la bonne et l'Anglaise
LUCAS: Il n'y a pas de contact où il le faut et il y en a un où il ne faut pas
On ne peut aller loin en amitié, si on n'est pas disposé à se pardonner les uns aux autres les petits défauts.
www.eternal-vehicles.fr
LUCAS: Il n'y a pas de contact où il le faut et il y en a un où il ne faut pas
On ne peut aller loin en amitié, si on n'est pas disposé à se pardonner les uns aux autres les petits défauts.
www.eternal-vehicles.fr
- LØLØ
- Modérateur
- Messages : 6210
- Enregistré le : 30/07/2006 15:41
- Localisation : guainville (28 )
- Contact :
Re: Régulation turbo Td5
Salut,
Petite amélioration du banc test, afin de mieux cibler le fonctionnement. Réalisation sur une petite plaquette à essais d'un système permettant d'obtenir un rapport cyclique variable de 0 à 100%. Pour déterminer si le DAB118 était capable de gérer la situation.
[bisnouk]: rien de compliqué, un comparateur à collecteur ouvert (LM2903), la petite R de 10k, c'est une pull-up pour polariser le transistor de sortie; un signal triangle sur (V+) et une tension de référence variable servant à la comparaison sur (V-), avec l'utilisation du petit condo de liaison pour supprimer la composante continue, car j'ai pu remarquer que si l'on n'avait pas un bon 0v, le DAB 118 ne commutait pas et en sortie d'ECU avec tous les problèmes de masse sur les lands, un 200mV de décalage en A21 et pas de signal en sortie B-.[/bisnouk ]
Le principe de fonctionnement de la commande de la lampe ou de la Wastegate. Pour allumer la lampe il faut que le bouton SW soit en position bleu, dans ce cas, il y a 12 V à ses bornes, pour l'éteindre, il faut être sur la position rouge dans ce cas la lampe est entre +12V et +12V, donc il n'y a pas de différence de potentiel à ses bornes, d'où pas de tension ce qui fait qu'elle s’éteint. Le signal à une durée de 20ms, avant de recommencer son cycle, ce qui nous fait une fréquence de 50Hz ou comme l'on disait dans le temps 50 cycles par seconde. Toujours est t-il que l'allumage s'effectue sur la partie basse du signal ou le zéro et l'extinction sur la partie 12V ou haute du signal, se qui je vous l'accorde peut-être déroutant.
Les résultats des mesures permettent de visualiser le fonctionnement, à gauche extinction et à droite allumage max. Avec le constat de la correction automatique de la luminosité par l'appareil photo plus la lampe est éclairé, plus la photo est sombre. A 50Hz, on ne voit pas de clignotement de l'ampoule, il faut descendre à 30 Hz pour percevoir un scintillement, et à 5 Hz pour voir un clignotement rapide comme lorsqu'une ampoule de clignotant est grillé et 2 Hz pour un clignotement normal de clignotant si je puis dire.
Je serait curieux de récupérer la commande électrique d'une wategate d'Audi ou autre, pour voir comment elle réagi au signal. Car sur une ampoule, cela va jouer sur l’intensité lumineuse, mais sur l'électrovanne la vitesse d'ouverture? le degré d'ouverture?...
A+
Petite amélioration du banc test, afin de mieux cibler le fonctionnement. Réalisation sur une petite plaquette à essais d'un système permettant d'obtenir un rapport cyclique variable de 0 à 100%. Pour déterminer si le DAB118 était capable de gérer la situation.
[bisnouk]: rien de compliqué, un comparateur à collecteur ouvert (LM2903), la petite R de 10k, c'est une pull-up pour polariser le transistor de sortie; un signal triangle sur (V+) et une tension de référence variable servant à la comparaison sur (V-), avec l'utilisation du petit condo de liaison pour supprimer la composante continue, car j'ai pu remarquer que si l'on n'avait pas un bon 0v, le DAB 118 ne commutait pas et en sortie d'ECU avec tous les problèmes de masse sur les lands, un 200mV de décalage en A21 et pas de signal en sortie B-.[/bisnouk ]
A+
2 solutions: la bonne et l'Anglaise
LUCAS: Il n'y a pas de contact où il le faut et il y en a un où il ne faut pas
On ne peut aller loin en amitié, si on n'est pas disposé à se pardonner les uns aux autres les petits défauts.
www.eternal-vehicles.fr
LUCAS: Il n'y a pas de contact où il le faut et il y en a un où il ne faut pas
On ne peut aller loin en amitié, si on n'est pas disposé à se pardonner les uns aux autres les petits défauts.
www.eternal-vehicles.fr
Re: Régulation turbo Td5
Ca c'est très facile. L'électrovanne est la même que celles qui servent à faire fonctionner le système EGR sur les Td5. Même le connecteur est compatible.LØLØ a écrit : Je serait curieux de récupérer la commande électrique d'une wategate d'Audi ou autre, pour voir comment elle réagi au signal. Car sur une ampoule, cela va jouer sur l’intensité lumineuse, mais sur l'électrovanne la vitesse d'ouverture? le degré d'ouverture?...
A+
" Quand le sage montre la lune; l'idiot regarde son doigt "
- nanard833
- Habitué
- Messages : 3989
- Enregistré le : 10/10/2009 20:18
- Localisation : disco 300TDI 431000 bornes
Re: Régulation turbo Td5
Bravo LØLØ
A+
A+
Gratter la botte ne soulage guère quand ça démange à l'intérieur (proverbe chinois)
- Normand 1400
- Habitué
- Messages : 2048
- Enregistré le : 12/01/2006 13:16
- Localisation : Pays de Caux profond
Re: Régulation turbo Td5
LØLØ,
tu craignais que le DAB118 ne réponde pas dans la gamme de fréquence?
Tu as testé le montage avec une réduction progressive de la tension?
Quant à la réponse de la bobine de l'électrovanne, c'est effectivement autre chose qu'une simple lampe.
Torero annonce une résistance de l'ordre de 30 ohms ; reste à voir comment elle réagit à la commutation (sans doute un léger déphasage, sans aucun effet sur la régulation de la dépression) mais je suppose, par comparaison avec de petites bobines de relais du même ordre de grandeur de résistance, que son inductance est très faible.
Par ailleurs, le piston plongeur et le clapet qu'elle commande doivent eux aussi avoir des caractéristiques inertielles spécifiques : l'ensemble ne doit quasiment pas osciller...
C'est vrai que si tu pouvais pousser les essais sur une vraie électrovanne, ce serait passionnant!
tu craignais que le DAB118 ne réponde pas dans la gamme de fréquence?
Tu as testé le montage avec une réduction progressive de la tension?
Quant à la réponse de la bobine de l'électrovanne, c'est effectivement autre chose qu'une simple lampe.
Torero annonce une résistance de l'ordre de 30 ohms ; reste à voir comment elle réagit à la commutation (sans doute un léger déphasage, sans aucun effet sur la régulation de la dépression) mais je suppose, par comparaison avec de petites bobines de relais du même ordre de grandeur de résistance, que son inductance est très faible.
Par ailleurs, le piston plongeur et le clapet qu'elle commande doivent eux aussi avoir des caractéristiques inertielles spécifiques : l'ensemble ne doit quasiment pas osciller...
C'est vrai que si tu pouvais pousser les essais sur une vraie électrovanne, ce serait passionnant!
- LØLØ
- Modérateur
- Messages : 6210
- Enregistré le : 30/07/2006 15:41
- Localisation : guainville (28 )
- Contact :
Re: Régulation turbo Td5
Salut,
cela fonctionne très bien, aucune perte bien que la régulation ne doit être aussi précise que ça.
Le hachage de tension, c'est le principe retenu par dans de modélisme, pour faire varier les vitesses de rotation des moteurs électriques des auto téléguidées.
Souffler dedans, pas très rigoureux mais parlant peut-être. Bricoler un truc avec le compresseur ?
Si vous avez une idée je suis preneur.
A+
Non, pour ça pas de soucis, un V8 à 6000tr/mn, cela nous fait du 100 tr/s; combien d'impulsions par tour moteur, on va dire 4 donc 400 impulsions seconde donc du 400Hz on est très largement dans les clous avec notre 50Hz. C'est surtout le régime impulsionnel, c'est à dire pour des rapports cycliques < 1% ou >99% et bienNormand 1400 a écrit : tu craignais que le DAB118 ne réponde pas dans la gamme de fréquence?
cela fonctionne très bien, aucune perte bien que la régulation ne doit être aussi précise que ça.
Oui, avec la tension de commande (A21), c'est comme ça que l'on constate qu'il fallait une tension mini de +/- 1 V crête à crête. Ainsi que, si il y avait un décalage au dessus de 0V supérieur à 200mV cela ne fonctionnait plus, d'où le petit condensateur de liaison de 10nF qui supprime la composante continue du signal numérique et qui règle ce problème d'offset qui n’influe pas non plus sur les impulsions en me les bouffants d'où sa petite valeur pour éviter ça.Tu as testé le montage avec une réduction progressive de la tension?
Oui, mais là le coté selfique de l'électrovanne, n'est pas influençant.Quant à la réponse de la bobine de l'électrovanne, c'est effectivement autre chose qu'une simple lampe.
Ça cela m'intrigue, je pense que ce n'est pas une électrovanne normale, en tout ou rien. Mais que celle ci perçois la valeur moyenne du signal, et que son ouverture est proportionnelle a cette tension moyenne.Par ailleurs, le piston plongeur et le clapet qu'elle commande doivent eux aussi avoir des caractéristiques inertielles spécifiques : l'ensemble ne doit quasiment pas osciller...
Le hachage de tension, c'est le principe retenu par dans de modélisme, pour faire varier les vitesses de rotation des moteurs électriques des auto téléguidées.
Je me demande comment faire pour percevoir cette proportionnalité d'ouverture ?C'est vrai que si tu pouvais pousser les essais sur une vraie électrovanne...
Souffler dedans, pas très rigoureux mais parlant peut-être. Bricoler un truc avec le compresseur ?
Si vous avez une idée je suis preneur.
A+
2 solutions: la bonne et l'Anglaise
LUCAS: Il n'y a pas de contact où il le faut et il y en a un où il ne faut pas
On ne peut aller loin en amitié, si on n'est pas disposé à se pardonner les uns aux autres les petits défauts.
www.eternal-vehicles.fr
LUCAS: Il n'y a pas de contact où il le faut et il y en a un où il ne faut pas
On ne peut aller loin en amitié, si on n'est pas disposé à se pardonner les uns aux autres les petits défauts.
www.eternal-vehicles.fr
- Normand 1400
- Habitué
- Messages : 2048
- Enregistré le : 12/01/2006 13:16
- Localisation : Pays de Caux profond
Re: Régulation turbo Td5
Tu penses donc que la vanne contiendrait une carte comportant quelque chose comme un convertisseur numérique/analogique et un étage de puissance qui ferait varier linéairement ou presque le courant alimentant son électroaimant?
Vu le coût et la fragilité d'un tel montage, tu penses qu'il aurait un réel intérêt?
Vu le coût et la fragilité d'un tel montage, tu penses qu'il aurait un réel intérêt?
- LØLØ
- Modérateur
- Messages : 6210
- Enregistré le : 30/07/2006 15:41
- Localisation : guainville (28 )
- Contact :
Re: Régulation turbo Td5
Salut,Normand 1400 a écrit :Tu penses donc que la vanne contiendrait une carte comportant quelque chose comme un convertisseur numérique/analogique et un étage de puissance qui ferait varier linéairement ou presque le courant alimentant son électroaimant?
Vu le coût et la fragilité d'un tel montage, tu penses qu'il aurait un réel intérêt?
Non, ce qui fait varier le courant, c'est le rapport cyclique que le calculateur fait varié en fonction des paramètres qu'il reçoit des autres capteurs moteur.
Le système est mécanique, mais je ne vois pas comment?
Par exemple un ressort taré, qui empêche une soupape commandé par la bobine de s'ouvrir, mais plus le courant est fort, plus la force du ressort est vaincu. Ou inversement une soupape fermé dont l'ouverture est proportionnelle au rapport cyclique.
A+
2 solutions: la bonne et l'Anglaise
LUCAS: Il n'y a pas de contact où il le faut et il y en a un où il ne faut pas
On ne peut aller loin en amitié, si on n'est pas disposé à se pardonner les uns aux autres les petits défauts.
www.eternal-vehicles.fr
LUCAS: Il n'y a pas de contact où il le faut et il y en a un où il ne faut pas
On ne peut aller loin en amitié, si on n'est pas disposé à se pardonner les uns aux autres les petits défauts.
www.eternal-vehicles.fr
- nanard833
- Habitué
- Messages : 3989
- Enregistré le : 10/10/2009 20:18
- Localisation : disco 300TDI 431000 bornes
Re: Régulation turbo Td5
Salut,
Si on part du principe que l'ECU est un système informatique (puisque reprogrammable).
Les données traitées par l'algorithme de l'ECU ne peuvent être que numériques donc issues de capteurs intégrant chacun un CAN.
Pour quelle raison, en serait-il autrement en sortie d'ECU ?
Les valeurs de sorties destinées au pilotage de l''électrovanne sont très certainement des valeurs purement binaires et donc numériques .
Ainsi, ce serait donc l'inverse qu'il faudrait faire au niveau de l'entrée de l'électrovanne en utilisant un CNA qui reproduit une tension proportionnelle au nombre présent à l'entrée
Alors effectivement, soit le CNA est intégré en sortie d'ECU+ éventuellement un étage d'amplification de manière à produire un signal suffisamment puissant pour activer l'électrovanne soit c'est l'électrovanne qui intègre le CNA et l'étage d'amplification.
D'où la nécessité de visualiser le signal de sortie de l'ECU fiche 21.
Est ce un signal analogique "de puissance" ? =>ce qui rendrait le montage inverseur de LØLØ inadapté car traitant des signaux "carrés"
Ou est-ce un signal numérique "de commande" qui dans ce cas devrait correspondre à l'inverseur de LØLØ, mais auquel il faudrait rajouter un CNA si ce dernier n'est pas présent en entrée d'électrovanne.
A+
Si on part du principe que l'ECU est un système informatique (puisque reprogrammable).
Les données traitées par l'algorithme de l'ECU ne peuvent être que numériques donc issues de capteurs intégrant chacun un CAN.
Pour quelle raison, en serait-il autrement en sortie d'ECU ?
Les valeurs de sorties destinées au pilotage de l''électrovanne sont très certainement des valeurs purement binaires et donc numériques .
Ainsi, ce serait donc l'inverse qu'il faudrait faire au niveau de l'entrée de l'électrovanne en utilisant un CNA qui reproduit une tension proportionnelle au nombre présent à l'entrée
Alors effectivement, soit le CNA est intégré en sortie d'ECU+ éventuellement un étage d'amplification de manière à produire un signal suffisamment puissant pour activer l'électrovanne soit c'est l'électrovanne qui intègre le CNA et l'étage d'amplification.
D'où la nécessité de visualiser le signal de sortie de l'ECU fiche 21.
Est ce un signal analogique "de puissance" ? =>ce qui rendrait le montage inverseur de LØLØ inadapté car traitant des signaux "carrés"
Ou est-ce un signal numérique "de commande" qui dans ce cas devrait correspondre à l'inverseur de LØLØ, mais auquel il faudrait rajouter un CNA si ce dernier n'est pas présent en entrée d'électrovanne.
A+
Gratter la botte ne soulage guère quand ça démange à l'intérieur (proverbe chinois)
- LØLØ
- Modérateur
- Messages : 6210
- Enregistré le : 30/07/2006 15:41
- Localisation : guainville (28 )
- Contact :
Re: Régulation turbo Td5
Salut,nanard833 a écrit : Les valeurs de sorties destinées au pilotage de l''électrovanne sont très certainement des valeurs purement binaires et donc numériques .
Non, elles ne sont pas "purement binaire" car dans ce cas, on aurait du 3 à 5V de quelques µA à 10 mA grand max. C'est du booster en courant et en tension par un étage de sortie de puissance du calculateur à base de transistor .
Non, ce dont a besoin l'électrovanne c'est de la valeur moyenne de cette tension haché, pas besoin d'un CNA pour ça, comme l'intensité lumineuse de l'ampoule qui augmentera avec la valeur moyenne, ou avec la vanne, plus la valeur moyenne sera élevé plus elle s'ouvrira, ou se fermera, selon le type.Ainsi, ce serait donc l'inverse qu'il faudrait faire au niveau de l'entrée de l'électrovanne en utilisant un CNA qui reproduit une tension proportionnelle au nombre présent à l'entrée
C'est le but en générant, ou programmant un rapport cyclique variable. Derrière un CNA, (option ou composant supplémentaire, donc $$$) il faut une amplification linéaire, beurk.Alors effectivement, soit le CNA est intégré en sortie d'ECU+ éventuellement un étage d'amplification de manière à produire un signal suffisamment puissant pour activer l'électrovanne
Pas nécessaire, on peut directement l'attaquer avec du carré à rapport cyclique variable, comme un moteur à courant continue dont on veut faire varier la vitesse.soit c'est l'électrovanne qui intègre le CNA et l'étage d'amplification.
Ça oui, j'aimerai bien.D'où la nécessité de visualiser le signal de sortie de l'ECU fiche 21.
Est ce un signal analogique "de puissance" ? =>ce qui rendrait le montage inverseur de LØLØ inadapté car traitant des signaux "carrés"
Oui,Ou est-ce un signal numérique "de commande" qui dans ce cas devrait correspondre à l'inverseur de LØLØ,
non, pour le CNA, il n'est pas nécessaire.mais auquel il faudrait rajouter un CNA si ce dernier n'est pas présent en entrée d'électrovanne.
A+
2 solutions: la bonne et l'Anglaise
LUCAS: Il n'y a pas de contact où il le faut et il y en a un où il ne faut pas
On ne peut aller loin en amitié, si on n'est pas disposé à se pardonner les uns aux autres les petits défauts.
www.eternal-vehicles.fr
LUCAS: Il n'y a pas de contact où il le faut et il y en a un où il ne faut pas
On ne peut aller loin en amitié, si on n'est pas disposé à se pardonner les uns aux autres les petits défauts.
www.eternal-vehicles.fr
Re: Régulation turbo Td5
Salut!
J'ai pris un peu de retard sur le sujet à cause d'un déplacement professionnel. Je vois qu'il y a des gens ici qui semblent compétents sur ce genre de circuit
. Donc, j'ai fait des mesures tout à l'heure avec un ohmmètre plus précis que le mien. Entre la masse et la sortie 21 de l'ECU j'ai 15,9 kΩ contact coupé. Quand je mets le contact, la résistance passe à 14,2 kΩ, puis moteur en route au ralenti j'ai une oscillation de 40 à 50 kΩ. Quand je fais monter le régime, la résistance augmente. Demain je regarde ce que ça donne quand on arrive à la pression maxi. Si ça peut vous aider...
PS : C'est quoi un "CNA"?
J'ai pris un peu de retard sur le sujet à cause d'un déplacement professionnel. Je vois qu'il y a des gens ici qui semblent compétents sur ce genre de circuit
PS : C'est quoi un "CNA"?
" Quand le sage montre la lune; l'idiot regarde son doigt "
- LØLØ
- Modérateur
- Messages : 6210
- Enregistré le : 30/07/2006 15:41
- Localisation : guainville (28 )
- Contact :
Re: Régulation turbo Td5
Salut,torero a écrit :Salut!
Donc, j'ai fait des mesures tout à l'heure avec un ohmmètre plus précis que le mien. Entre la masse et la sortie 21 de l'ECU j'ai 15,9 kΩ contact coupé. Quand je mets le contact, la résistance passe à 14,2 kΩ, puis moteur en route au ralenti j'ai une oscillation de 40 à 50 kΩ. Quand je fais monter le régime, la résistance augmente. Demain je regarde ce que ça donne quand on arrive à la pression maxi. Si ça peut vous aider...
Euuu... pas tellement, une mesure Ohmique sur signal, ce n'est pas franchement représentatif, car ton signal va injecter un courant dans l'Ohmmètre et fausser la mesure, et faire de la concurrence à l'ohmmètre lui même, qui également injecte un courant "étalon" qui est influencé par la résistance du dispositif ce qui va lui permettre d'afficher une valeur représentative de la résistance. C'est un peu comme si je te demandais de mesurer le volume d'un récipient avec une casserole d'un litre, et qu'au fond du dit récipient, il y est une source à débit variable de surcroît.
Et puis fais attention, tu peux de détériorer le multimètre. En position ohmmètre, ce n'est pas fait pour travailler sous tension.
C'est l'inverse d'un CANC'est quoi un "CNA"?
On parle de Convertisseur Analogique Numérique ou de Convertisseur Numérique Analogique.
Ton oreille est analogique si elle était numérique elle comprendrait les signaux émis par un fax ou les vieux modem 56k.
Analogique, on va parler d'une infinité de valeurs de tension. En numérique on va parlé de code binaire représentatif d'un nombre fini de valeur de tension.
En gros c'est un dispositif dans lequel tu mets une tension analogique en entrée et en sortie du quel tu récupéres code binaire sur un nombre de bit allant de 2 à 32 bit, représentatif de cette tension en entrée.
Exemple: avec un convertisseur 8 bits, tu disposes de 256 codes binaire possible allant de 00000000 à 11111111
Ensuite, il faut définir une plage de valeur de tension fonctionnement, exemple de 0 à 12V.
Cela veut dire que pour 0V on va associer le code 00000000 et pour 12V le code 11111111 Ah! et pour le code 01010101
Donc pour toute valeur de tension entre 0 et 46,8mV le code 00000000 est associé; puis de 46,8mV à 93,75V il y aura le code 00000001; puis le code 00000010 de 93.75V à 140,5mV etc... Donc l'équivalent décimal du code binaire, x par la plus petite valeur quantifiable, te donne la correspondance du code et de la valeur de tension: ( 0x128 +1x64+0x32+1x16+0x8+1x4+0x2+1x1)x46,8mV = 3,97V.
Donc en gros sur un CNA 8bit 12V, si en entrée tu as le code binaire 01010101 en sortie tu as une tension de 3,97V à +/- quelques mV près .
Maintenant sur un CAN de 8bit 12V, si en entrée tu as une tension de 3,97V en sortie tu récupère le code 01010101.
Il y a des paramètres de vitesse de conversion qui interviennent, de fréquence d'échantillonnage, de...
Un processeur est capable d'un tas d'opération logique et arithmétique de transfert; de stockage sur des données numériques, et nous notre oreille ne comprend que l’analogique, comme l'électrovanne
de contrôle de la wastegate.
Bon pour voir si tu as capté:
Sur notre CNA on a le code 10000001 sur les 8 entrées, quelle est la valeur de la tension analogique sur la sortie ?
Sur le CAN on a 7,52V en entrée, quel est le code binaire présent sur les 8 sorties ?
A+
PS: Parfois, le digit est plus intéressant que la lune.
2 solutions: la bonne et l'Anglaise
LUCAS: Il n'y a pas de contact où il le faut et il y en a un où il ne faut pas
On ne peut aller loin en amitié, si on n'est pas disposé à se pardonner les uns aux autres les petits défauts.
www.eternal-vehicles.fr
LUCAS: Il n'y a pas de contact où il le faut et il y en a un où il ne faut pas
On ne peut aller loin en amitié, si on n'est pas disposé à se pardonner les uns aux autres les petits défauts.
www.eternal-vehicles.fr
- nanard833
- Habitué
- Messages : 3989
- Enregistré le : 10/10/2009 20:18
- Localisation : disco 300TDI 431000 bornes
Re: Régulation turbo Td5
(1x128+1x1)x 0,046875 V= 6,046875V
7.52/0,046875=160 =(1x128+0x64+1x32+0x16+0x8+0x4+0x2+0x1)=10100000
A+
7.52/0,046875=160 =(1x128+0x64+1x32+0x16+0x8+0x4+0x2+0x1)=10100000
A+
Gratter la botte ne soulage guère quand ça démange à l'intérieur (proverbe chinois)
Re: Régulation turbo Td5
J'allais le dire...nanard833 a écrit :(1x128+1x1)x 0,046875 V= 6,046875V
7.52/0,046875=160 =(1x128+0x64+1x32+0x16+0x8+0x4+0x2+0x1)=10100000
A+
En tous cas, merci pour ce petit exposé bien intéressant LØlØ.
Je suis d'accord, mais là la mesure a été prise entre la masse et la sortie 21 de l'ECU (et qui donc est aussi une masse).LØLØ a écrit :torero a écrit : En position ohmmètre, ce n'est pas fait pour travailler sous tension.
Sinon, pour en revenir à l'ECU, je suis de moins en moins certain que l'ECU envoie un signal à l'électrovanne. Ce qui me fait dire ça, c'est que pour savoir si la sortie 21 était active sur mon ECU j'ai connecté la ligne de régulation de mon turbo comme ce qui est fait d'origine sur un Disco Td5 (voir photo). Mais, mon turbo est déjà régulé "mécaniquement" en fonction de la pression qu'il délivre, et l'électrovanne, lorsqu'elle n'est pas alimentée, laisse passer librement la pression de l'orifice inférieur vers l'orifice latéral (pression de sortie turbo vers wastegate). Donc, une fois mon turbo arrivé à sa pression de régulation (qui en théorie devrait être la même que la pression de consigne) j'ai la même lecture de pression sur le mano, puis qu'il régule "mécaniquement". J'en ai conclu un peu trop hâtivement que c'était l'électrovanne qui se chargeait de la régulation alors qu'en fait, le turbo fonctionnait comme avant, "mécaniquement".
Pour en être sûr, j'aurais dû dérégler la tige de la wastegate avant de faire l'essai. Mais là aussi il y a un loup...
Les vérin de wastegate de Disco et de Def ne présentent pas de différence. Si l'électrovanne n'est alimentée pour réguler le turbo qu'à partir de la pression de consigne, dixit le manuel, celle-ci, arrivé à la pression de consigne, va libérer une partie de la pression de commande vers l'orifice supérieur, et la pression dans le vérin de wastegate va chuter, alors qu'au contraire elle devrait se maintenir. C'est donc bien la aussi la régulation "mécanique" qui régule le turbo.
Je pense que les turbos sont réglés mécaniquement sur banc, et qu'ensuite ils sont montés indifféremment sur Def ou Disco, ce qui voudrait dire que l'électrovanne sur un Disco ne sert à rien, ou alors j'ai loupé un truc ...
" Quand le sage montre la lune; l'idiot regarde son doigt "
Re: Régulation turbo Td5
Après réflexion, je pense que mon ECU n'a pas la sortie sur la broche 21 active
(est-il possible de la faire activer via le T4...?).
En effet, je pense que sur le Disco, l'ECU module cette masse avec un maximum de masse dans un premier temps, pour fermer la sortie vers l'orifice latéral. Une fois la pression maximum atteinte, il doit moduler avec moins de masse pour permettre le passage de l'air vers la wastegate et ainsi réguler le turbo à la pression de consigne. C'est la seule façon pour que ça fonctionne correctement sur le Disco. Je pensais que la sortie 21 ne s'activait qu'à partir de la pression de consigne, alors qu'elle doit en fait être active en permanence et moduler dès les premiers tours du moteur. Si c'est le cas et si j'arrive à faire activer cette sortie, je pense que mon problème est résolu car je n'aurais alors pas besoin d'inverser le signal pour la régulation. C'est la régulation "mécanique" de mon turbo qui m'a induit en erreur depuis le début. Je passe demain chez un spécialiste poser la question pour l'activation de la sortie de régulation du turbo.
Affaire à suivre...
En effet, je pense que sur le Disco, l'ECU module cette masse avec un maximum de masse dans un premier temps, pour fermer la sortie vers l'orifice latéral. Une fois la pression maximum atteinte, il doit moduler avec moins de masse pour permettre le passage de l'air vers la wastegate et ainsi réguler le turbo à la pression de consigne. C'est la seule façon pour que ça fonctionne correctement sur le Disco. Je pensais que la sortie 21 ne s'activait qu'à partir de la pression de consigne, alors qu'elle doit en fait être active en permanence et moduler dès les premiers tours du moteur. Si c'est le cas et si j'arrive à faire activer cette sortie, je pense que mon problème est résolu car je n'aurais alors pas besoin d'inverser le signal pour la régulation. C'est la régulation "mécanique" de mon turbo qui m'a induit en erreur depuis le début. Je passe demain chez un spécialiste poser la question pour l'activation de la sortie de régulation du turbo.
Affaire à suivre...
" Quand le sage montre la lune; l'idiot regarde son doigt "
Par ailleurs, le piston plongeur et le clapet qu'elle commande doivent eux aussi avoir des caractéristiques inertielles spécifiques : l'ensemble ne doit quasiment pas osciller...