Bonjour
comment puis je faire passer le câble d'antenne CB et/ou autoradio du compartiment moteur au tableau de bord ? ( defender 300 TDI) .
En outre je n'ai pas de faisceau de connections sur mon véhicule , par contre il y a un fusible autoradio dans le compartiment fusible : puis-je m'y connecter ? Et dans ce cas ou trouver une masse ?
merci
passage cable antenne(s) et branchement poste CB
Règles du forum
En naviguant sur le site http://www.landroverfaq.com vous reconnaissez avoir lu ses Conditions d’Utilisation, vous déclarez les comprendre et vous acceptez d’y être lié de manière inconditionnelle. Si tel n'est pas le cas, merci de quitter immédiatement ce site.
Vous pouvez joindre autant d'images que nécessaire à vos messages A LA CONDITION EXPRESSE d'utiliser l'hébergement fourni par le site.
L'administrateur effacera systématiquement tout message contenant des photos hébergées chez Imageschack, Casimage, Wistiti ou tout autre hébergeur tiers sans sommation ni justification.
En naviguant sur le site http://www.landroverfaq.com vous reconnaissez avoir lu ses Conditions d’Utilisation, vous déclarez les comprendre et vous acceptez d’y être lié de manière inconditionnelle. Si tel n'est pas le cas, merci de quitter immédiatement ce site.
Vous pouvez joindre autant d'images que nécessaire à vos messages A LA CONDITION EXPRESSE d'utiliser l'hébergement fourni par le site.
L'administrateur effacera systématiquement tout message contenant des photos hébergées chez Imageschack, Casimage, Wistiti ou tout autre hébergeur tiers sans sommation ni justification.
- LØLØ
- Modérateur
- Messages : 6210
- Enregistré le : 30/07/2006 15:41
- Localisation : guainville (28 )
- Contact :
Re: passage cable antenne(s) et branchement poste CB
Salut,
NB: As tu résolu tes problèmes de plafonnier et de ciel de toit ?
Oui de façon très simple par plusieurs endroit, c'est un vrais gruyère:jfr a écrit :comment puis je faire passer le câble d'antenne CB et/ou autoradio du compartiment moteur au tableau de bord ?
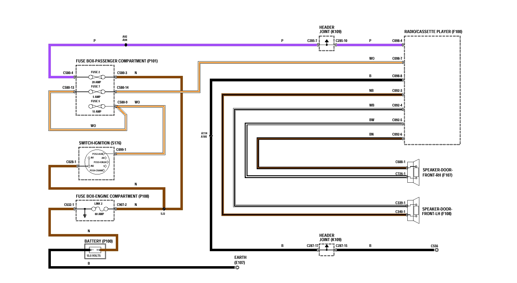
Oui, sans problème, le fil arrive au milieu de la console centrale sur un connecteur où il y a une masse (fil noir) et un +12V après contact (fil blanc liseré orange) et + 12V avant contact (fil violet) pour la sauvegarde des stations. emplacement connecteur:jfr a écrit : En outre je n'ai pas de faisceau de connections sur mon véhicule , par contre il y a un fusible autoradio dans le compartiment fusible : puis-je m'y connecter ?
Soit sur place, si tu retrouves le connecteur, ou du moins ses fils avec un domino au bout, ou du chatterton autour, soit sur un point de masse avec écrou, sur le tablier coté compartiment moteur derrière le filtre à air: A+Et dans ce cas ou trouver une masse ?
NB: As tu résolu tes problèmes de plafonnier et de ciel de toit ?
2 solutions: la bonne et l'Anglaise
LUCAS: Il n'y a pas de contact où il le faut et il y en a un où il ne faut pas
On ne peut aller loin en amitié, si on n'est pas disposé à se pardonner les uns aux autres les petits défauts.
www.eternal-vehicles.fr
LUCAS: Il n'y a pas de contact où il le faut et il y en a un où il ne faut pas
On ne peut aller loin en amitié, si on n'est pas disposé à se pardonner les uns aux autres les petits défauts.
www.eternal-vehicles.fr
Re: passage cable antenne(s) et branchement poste CB
Bonjour et désolé de cette réponse tardive.
merci pour ces éléments de précision, je vais m'y atteler.
Pour le ciel de toit et le plafonnier j'ai enfin résolu le problème en retirant toute l'alimentation et masse depuis la batterie
Merci encore
merci pour ces éléments de précision, je vais m'y atteler.
Pour le ciel de toit et le plafonnier j'ai enfin résolu le problème en retirant toute l'alimentation et masse depuis la batterie
Merci encore