Fuite spi de Salisbury
Règles du forum
En naviguant sur le site http://www.landroverfaq.com vous reconnaissez avoir lu ses Conditions d’Utilisation, vous déclarez les comprendre et vous acceptez d’y être lié de manière inconditionnelle. Si tel n'est pas le cas, merci de quitter immédiatement ce site.
Vous pouvez joindre autant d'images que nécessaire à vos messages A LA CONDITION EXPRESSE d'utiliser l'hébergement fourni par le site.
L'administrateur effacera systématiquement tout message contenant des photos hébergées chez Imageschack, Casimage, Wistiti ou tout autre hébergeur tiers sans sommation ni justification.
En naviguant sur le site http://www.landroverfaq.com vous reconnaissez avoir lu ses Conditions d’Utilisation, vous déclarez les comprendre et vous acceptez d’y être lié de manière inconditionnelle. Si tel n'est pas le cas, merci de quitter immédiatement ce site.
Vous pouvez joindre autant d'images que nécessaire à vos messages A LA CONDITION EXPRESSE d'utiliser l'hébergement fourni par le site.
L'administrateur effacera systématiquement tout message contenant des photos hébergées chez Imageschack, Casimage, Wistiti ou tout autre hébergeur tiers sans sommation ni justification.
Fuite spi de Salisbury
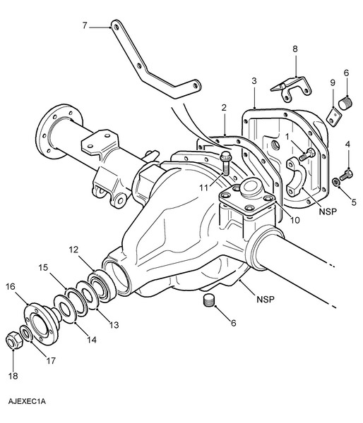
Bonjour, il y a une semaine j'ai changé le joint spi de mon Salisbury, mais malheureusement il fuit encore, j'avais bien nettoyé la portée................. mais bon ca fuit trop pour le laisser comme ça. Comme ce joint est metallique et que je ne pourrai pas le sortir sans lui faire mal j'en ai commandé un nouveau et je pense le monter avec de la pate etanche jaune/blanche de chez Lo...te.
Qu'en pensez vous?....... cela vous est il arrivé ?
Merci
Qu'en pensez vous?....... cela vous est il arrivé ?
Merci
Re: Fuite spi de Salisbury
T'es sûr de ta mise à l'air du pont ???
Une fuite sur un spi vient aussi souvent de là
Une fuite sur un spi vient aussi souvent de là
L'instrumentation, c'était aussi : 

Re: Fuite spi de Salisbury
Oui sur je l'ai soufflée ya pas de soucis........ 
- The Pater
- Modérateur
- Messages : 13970
- Enregistré le : 25/08/2004 8:19
- Localisation : 06°27'46"E 45°50'29"N
Re: Fuite spi de Salisbury
Vérifies bien les portées du joint, particulièrement la portée de la lèvre. L'ancien joint a pu y laisser une rainure due à l'usure (frottement lèvre sur portée). Cette rainure est souvent une cause de fuite.
Autre point est la déformation de l'armature métallique du joint lors du montage ou un logement ayant une indentation avec refoulement de matière (coup de tournevis par exemple).
Il faut essayer de voir d'où provient exactement la fuite. Entre la portée tournant et la lèvre ou entre l'armature du joint et son logement ?
N'oublies pas que tu as un salisbury et qu'il ne faut pas faire n'importe quoi lors du resserrage de l'écrou central. Le sujet a été longuement traité dernièrement.
A+
Autre point est la déformation de l'armature métallique du joint lors du montage ou un logement ayant une indentation avec refoulement de matière (coup de tournevis par exemple).
Il faut essayer de voir d'où provient exactement la fuite. Entre la portée tournant et la lèvre ou entre l'armature du joint et son logement ?
N'oublies pas que tu as un salisbury et qu'il ne faut pas faire n'importe quoi lors du resserrage de l'écrou central. Le sujet a été longuement traité dernièrement.
A+
Ingénieur :
Personne faisant un travail divinatoire de précision basé sur des informations peu fiables données par des personnes peu qualifiées, voire ignorantes.
=>, magicien, devin, sorcier
Personne faisant un travail divinatoire de précision basé sur des informations peu fiables données par des personnes peu qualifiées, voire ignorantes.
=>, magicien, devin, sorcier
Re: Fuite spi de Salisbury
J'ai reussi a localiser la fuite elle se situe entre l'armature du joint et son roulement.........................peux tu m'en dire plus sur le resserage de l'ecrou central STP je ne trouve pas le topic qui en parle
Merci.......je continue ma recherche!!!
Merci.......je continue ma recherche!!!
Re: Fuite spi de Salisbury
Putain ça va pas être facile a remonter cette histoire je ne sais absolument pas comment on utilise un peson, et comme un blaireau j'ai pas repéré la position de l'ecrou avant demontage, des fois .........
Re: Fuite spi de Salisbury
Je te fais une réponse qui n'engage que moi et qui va faire hurler les puristes :
Je pense que tu n'as démonté que la tulipe pour changer le SPI, donc tu n'as pas touché au roulement et donc l'entretoise déformable est la même.
Tu serres simplement l'écrou de la tulipe au couple et à peu de chose prêt tu retrouves la même précharge.
Par contre la fuite du spi, vu que la mise à l'air est ok [quand tu dis soufflé tu parles du tube mais je pense que tu as aussi vérifié que le banjo et dans le corps de pont c'est aussi ok], l'usure de la tulipe est possible mais [et c'est ce qui m'arrive] le plus souvent c'est un remontage pas exactement perpendiculaire du spi dans son logement. Comme c'est ajusté assez serré, en forçant j'ai un peu [pas grand chose] déformé la cage métallique du spi.... ça suffit, j'ai un suintement par là

Je pense que tu n'as démonté que la tulipe pour changer le SPI, donc tu n'as pas touché au roulement et donc l'entretoise déformable est la même.
Tu serres simplement l'écrou de la tulipe au couple et à peu de chose prêt tu retrouves la même précharge.
Par contre la fuite du spi, vu que la mise à l'air est ok [quand tu dis soufflé tu parles du tube mais je pense que tu as aussi vérifié que le banjo et dans le corps de pont c'est aussi ok], l'usure de la tulipe est possible mais [et c'est ce qui m'arrive] le plus souvent c'est un remontage pas exactement perpendiculaire du spi dans son logement. Comme c'est ajusté assez serré, en forçant j'ai un peu [pas grand chose] déformé la cage métallique du spi.... ça suffit, j'ai un suintement par là
L'instrumentation, c'était aussi : 

Re: Fuite spi de Salisbury
Si en fait le but premier était de changer le roulement.......donc au passage j'ai aussi changé le spi, et maintenant je me retrouve au moins aussi con qu'avant car par manque de prise de renseignement je dois outre ma fuite remonter le tout de maniere convenable.............l'entretoise deformable c'est la rondelle plate située juste avant le joint spi ?
Re: Fuite spi de Salisbury
Non ça c'est un déflecteur d'huile. L'entretoise déformable est entre les deux roulements. Pour la changer, il faut démonter le pignon d'attaque et pour le démonter il faut sortir le différentiel -> outil pour écarter le nez de pont et après refaire un réglage dans les règles.... gros boulot enfin à 1000 lieux de ma compétenceben32 a écrit :l'entretoise deformable c'est la rondelle plate située juste avant le joint spi ?
L'instrumentation, c'était aussi : 

Re: Fuite spi de Salisbury
bisnouk a écrit :Non ça c'est un déflecteur d'huile. L'entretoise déformable est entre les deux roulements. Pour la changer, il faut démonter le pignon d'attaque et pour le démonter il faut sortir le différentiel -> outil pour écarter le nez de pont et après refaire un réglage dans les règles.... gros boulot enfin à 1000 lieux de ma compétenceben32 a écrit :l'entretoise deformable c'est la rondelle plate située juste avant le joint spi ?
elle je l'ai pas touché et comme toi ca sort de mon domaine de competences..............donc on va se debrouiller pour pas faire autrement sans tout saborder........
Merci
Re: Fuite spi de Salisbury
Oui mais..... si tu as changé le roulement extérieur, il faut changer l'entretoise car le roulement neuf n'a surement pas exactement les même cotes que le précédent et donc la précharge n'est plus la même si tu ne mets pas une entretoise neuve qui va s'ajuster lors du serrage.
Regarde dans les autres posts, les explications y sont passionnantes !
Si tu remontes comme ça, le risque d'usure,de fuite, de vibration..... est grand. Après, ça devient du calcul de...... risque
Regarde dans les autres posts, les explications y sont passionnantes !
Si tu remontes comme ça, le risque d'usure,de fuite, de vibration..... est grand. Après, ça devient du calcul de...... risque
L'instrumentation, c'était aussi : 

- The Pater
- Modérateur
- Messages : 13970
- Enregistré le : 25/08/2004 8:19
- Localisation : 06°27'46"E 45°50'29"N
Re: Fuite spi de Salisbury
A quel couple ?bisnouk a écrit : Tu serres simplement l'écrou de la tulipe au couple et à peu de chose prêt tu retrouves la même précharge.
A+
Ingénieur :
Personne faisant un travail divinatoire de précision basé sur des informations peu fiables données par des personnes peu qualifiées, voire ignorantes.
=>, magicien, devin, sorcier
Personne faisant un travail divinatoire de précision basé sur des informations peu fiables données par des personnes peu qualifiées, voire ignorantes.
=>, magicien, devin, sorcier
- Frédéric_Dept79
- Habitué
- Messages : 2396
- Enregistré le : 03/06/2004 16:49
- Localisation : Niort (79) - France
Re: Fuite spi de Salisbury
Si ca peux aider....
(I was)Always in a Land Rover (1995-2012) Ayé il est parti 
Save the Planet, Kill an Ecologist
Save the Planet, Kill an Ecologist
Re: Fuite spi de Salisbury
Salut j'ai déja posté il-y-a longtemps pour ce fichu joint spi de salisbury...changer deux fois et il pissait toujours... un peu déformé lors du montage ce qui n'aide pas j'en conviens. Comme cette piece ne coute pas cher et qu'il fuiait toujours un peu je l'ai rechanger mais cette fois j'ai fait passer la porté de la tulipe au tour (toute petite gorge usiné par l'usure). Encore un peu de patience pour le remonter avec de la pâte, sans l'abimer cette fois et il n'a plus jamais fuit. Pour le serrage de l'écrou de la tulipe je ne me sui pas formalisé, un bon gros coup de clé et c'est marre. Honnêtement ça tourne impeccable. Bon courage quant même ce joint est coriace...A+
Re: Fuite spi de Salisbury
Comme tu connais mon sens aigüe de la mécanique de precision [j'avais bien dit que moin post ferait hurler les puristes !], j'ai pris le manuel et j'ai fait une cote mal taillée à partir des valeurs données :The Pater a écrit :A quel couple ?bisnouk a écrit : Tu serres simplement l'écrou de la tulipe au couple et à peu de chose prêt tu retrouves la même précharge.![]()
A+
L'instrumentation, c'était aussi : 

- The Pater
- Modérateur
- Messages : 13970
- Enregistré le : 25/08/2004 8:19
- Localisation : 06°27'46"E 45°50'29"N
Re: Fuite spi de Salisbury
Je crois bien que le couple sur écrou de 129 Nm ne concerne pas le Salisbury.bisnouk a écrit :
Comme tu connais mon sens aigüe de la mécanique de precision [j'avais bien dit que moin post ferait hurler les puristes !], j'ai pris le manuel et j'ai fait une cote mal taillée à partir des valeurs données
Pour le Salisbury, c'est ton deuxième fichier qui s'applique et ce n'est pas le couple de serrage de l'écrou qui est donné, mais le couple résistant à la rotation du pignon d'attaque.
A+
Ingénieur :
Personne faisant un travail divinatoire de précision basé sur des informations peu fiables données par des personnes peu qualifiées, voire ignorantes.
=>, magicien, devin, sorcier
Personne faisant un travail divinatoire de précision basé sur des informations peu fiables données par des personnes peu qualifiées, voire ignorantes.
=>, magicien, devin, sorcier
Re: Fuite spi de Salisbury
Une bille en mécanique, je suisThe Pater a écrit : Je crois bien que le couple sur écrou de 129 Nm ne concerne pas le Salisbury.
Pour le Salisbury, c'est ton deuxième fichier qui s'applique et ce n'est pas le couple de serrage de l'écrou qui est donné, mais le couple résistant à la rotation du pignon d'attaque.
L'instrumentation, c'était aussi : 

Re: Fuite spi de Salisbury
Merci pour les infos , je vais changer tout ça demain aprem .......... 
- Frédéric_Dept79
- Habitué
- Messages : 2396
- Enregistré le : 03/06/2004 16:49
- Localisation : Niort (79) - France
Re: Fuite spi de Salisbury
Juste une remarque, 129Nm ca commence à faire un beau serrage (physiquement parlant) et j'ai perso tendance à les serrer au feeling, en gros je tires sur le manche du carré jusqu'a sentir un "pseudo" blocage, et j'en remets une rincé par dessus (à vue d'oeil moins d'1/4 de tour) et là je considère que c'est bon.
J'en ai quand même démonté un paquet, et je n'en ai jamais vu un se dessérer (normal avec l'écrou crénelé
) ni prendre du jeu ou détruire les roulements de nez de pont, donc je considère mon mode de serrage valide 
Ca va hurler mais tout ce que j'ai écris au dessus n'est que pure vérité.
J'en ai quand même démonté un paquet, et je n'en ai jamais vu un se dessérer (normal avec l'écrou crénelé
Ca va hurler mais tout ce que j'ai écris au dessus n'est que pure vérité.
(I was)Always in a Land Rover (1995-2012) Ayé il est parti 
Save the Planet, Kill an Ecologist
Save the Planet, Kill an Ecologist
- The Pater
- Modérateur
- Messages : 13970
- Enregistré le : 25/08/2004 8:19
- Localisation : 06°27'46"E 45°50'29"N
Re: Fuite spi de Salisbury
AAARRRRRGGGGGGG !!!!! ... Plom.....Pin pon pin pon....Frédéric_Dept79 a écrit : Ca va hurler mais ......
A+
Ingénieur :
Personne faisant un travail divinatoire de précision basé sur des informations peu fiables données par des personnes peu qualifiées, voire ignorantes.
=>, magicien, devin, sorcier
Personne faisant un travail divinatoire de précision basé sur des informations peu fiables données par des personnes peu qualifiées, voire ignorantes.
=>, magicien, devin, sorcier