Problèmes électriques suite inversion batterie Defender Td5

Bidouillages électriques, codes d'erreur ECU...

Modérateurs : The Pater, LØLØ

Règles du forum
En naviguant sur le site http://www.landroverfaq.com vous reconnaissez avoir lu ses Conditions d’Utilisation, vous déclarez les comprendre et vous acceptez d’y être lié de manière inconditionnelle. Si tel n'est pas le cas, merci de quitter immédiatement ce site.

Vous pouvez joindre autant d'images que nécessaire à vos messages A LA CONDITION EXPRESSE d'utiliser l'hébergement fourni par le site.

L'administrateur effacera systématiquement tout message contenant des photos hébergées chez Imageschack, Casimage, Wistiti ou tout autre hébergeur tiers sans sommation ni justification.
bury the hatchet
Habitué
Messages : 71
Enregistré le : 25/07/2012 14:24
Localisation : Daillens Vaud CH/ Guilliers Morbihan BZH

Re: Problèmes électriques suite inversion batterie Defender

Message non lu par bury the hatchet »

hello,

tensions prisent:

plafonnier éteint, contact coupé, alarme coupée:
tension td5 002.JPG
puis plafonnier éteint, contact coupé, porte fermée et alarme en route, fenêtre ouverte (c'est plus pratique pour prendre la photo :wink: ):
tension td5 004.JPG
mêmes valeurs, 11.6v

c'est normal?
Land Rover don't leaks oil, they're just marking their territories.
Avatar du membre
LØLØ
Modérateur
Messages : 6210
Enregistré le : 30/07/2006 15:41
Localisation : guainville (28 )
Contact :

Re: Problèmes électriques suite inversion batterie Defender

Message non lu par LØLØ »

Salut,
Bien, oui, tu nous fais une mesure de tension là. Une batterie est un dispositif a tension constante quelque soit la charge, en théorie, en pratique il y a une légère baise de la tension en fonction de la charge ( charge = courant consommé ) .
Exemple, lorsque tu démarres le land, le démarreur peut pomper jusqu’à 400A, là oui, tu perçois une baise de tension matérialisée par une baisse de l'intensité lumineuse du plafonnier , ou de tes phares si ceux ci sont allumés pendant la phase d'activation du démarreur.
Mais là, tu consommes seulement quelques millième d'Ampère, donc cela n’influera que très peu sur la tension, et ton appareil de mesure n'a pas une résolution suffisante pour que cela soit mesurable, il faudrait au minimum deux voir trois chiffres après la virgule.
Il faut procéder à une mesure de courant :
D'abord sur le plus fort calibre en Ampèremètre, dans ton cas rotacteur en position 10A , et faut que tu déplaces ton cordon de mesure rouge pour le mettre sur la cosse 10A de ton multimètre.
tension td5 002 cal 10A.jpg
Puis tu débranches la cosse + de la batterie, et tu intercales les cosses de ton multimètre en mettant le fil rouge sur la batterie et le fil noir, sur la cosse au bout du fil vois cette intervention un peu plus haut dans le thème page 3: et les quelques interventions suivantes, il serait intéressant si tu avais moins de 100mA.
Fait une mesure de courant avec et sans alarme. Si le courant est inférieur à 200mA place le rotacteur en position 200mA (un cran à gauche); remets le fil rouge du multimètre sur son ancienne place et refais la mesure de façon plus précise.
Attention, dans cette position là n’essaie pas de démarrer, tu risques de griller le fusible de l’ampèremètre de ton multimètre.
Fais les mêmes mesures que LandLover, ainsi on pourra comparer, vois la quatrième intervention après le lien ou on relève : 101,5mA de consommation résiduelle.
A+
2 solutions: la bonne et l'Anglaise
LUCAS: Il n'y a pas de contact où il le faut et il y en a un où il ne faut pas
On ne peut aller loin en amitié, si on n'est pas disposé à se pardonner les uns aux autres les petits défauts.
www.eternal-vehicles.fr
Avatar du membre
LandLover110
Habitué
Messages : 213
Enregistré le : 18/02/2011 18:27
Localisation : Amiens

Re: Problèmes électriques suite inversion batterie Defender

Message non lu par LandLover110 »

Bonjour à tous,


Je reviens vers vous, car je n'ai toujours pas trouvé de solution ... et ma batterie se vide en moins de 3 semaines, si je ne roule pas avec le Def !

Il y a bien une perte de courant (déjà vu avec Volta et LØLØ), mais ça ne fait pas avancer le Schmilbick ... Dimanche démarrage à l'aide d'un autre véhicule, moteur tournant : étincelles au moment de mettre les pinces sur une masse du moteur (je m'empresse de vous rassurer : j'ai bien mis + sur + et - sur -, on va pas faire 2 fois la même erreur !), puis 30 km pour aller dépanner un copain, clé cassée dans le Neiman de son Disco * : la batterie a eu le temps de se recharger, mais c'est ch..nt de savoir qu'on est tributaire d'un démarrage extérieur : mon Defender n'est pas fiable, avec cette perte de courant !

Donc, si vous avez une idée (on a déjà épuisé quelques hypothèses, MERCI Volta et LØLØ !!!), je suis preneur ! le boitier d'alarme, par exemple ?

A bientôt !
Defender 110 vert.png
Defender 110 vert.png (1.7 Kio) Vu 13458 fois
LandLover 110

* (hors sujet, mais si ça peut servir ?)
Dépannage d'un Neiman , clé cassée dedans :
une fois l'habillage du volant déposé, on a accès au Neiman : un coup de burin pour desserrer les 2 vis du dessus, puis on extrait le boitier plastique qui est en bout de Neiman, et, avec un tournevis plat, la clé dans le Neiman pour la connexion anti-vol, on parvient à démarrer ... et on rentre commander un Neiman neuf !
Avatar du membre
LØLØ
Modérateur
Messages : 6210
Enregistré le : 30/07/2006 15:41
Localisation : guainville (28 )
Contact :

Re: Problèmes électriques suite inversion batterie Defender

Message non lu par LØLØ »

Salut,
Non, je n'ai pas de système d'alarme sous le coude. Essais de monter un coupe circuit sur la batterie. Ou enlève les fusibles un par un jusqu’à ce que tu trouves celui sur lequel la fuite de courant se produit et tu l'enlèves à chaque arrêt prolongé.
A+
2 solutions: la bonne et l'Anglaise
LUCAS: Il n'y a pas de contact où il le faut et il y en a un où il ne faut pas
On ne peut aller loin en amitié, si on n'est pas disposé à se pardonner les uns aux autres les petits défauts.
www.eternal-vehicles.fr
Avatar du membre
LandLover110
Habitué
Messages : 213
Enregistré le : 18/02/2011 18:27
Localisation : Amiens

Re: Problèmes électriques suite inversion batterie Defender

Message non lu par LandLover110 »

Bonsoir LØLØ,


J'avais discuté de ce problème avec Olivier DUESBERG ( qui vend des pièces d'occasion) ; il pourrait me fournir un boitier d'alarme avec son code, sous réserve de pouvoir rentrer le code dans l'ECU ? Sinon, je peux tenter ma chance avec les professionnels qui viendront à la bourse du Car *

Penses-tu que ce serait de nature à régler le problème ?
Dans ce cas, je pourrais voir avec Volta pour faire l'échange, si monsieur Jean-Luc veut bien me donner un coup de main, mais en aurais-je fini avec la décharge de ma batterie ?

Merci de ton retour d'information,
Bien amicalement,

LandLover 110

----------------------
* Pour info, la 15 ème bourse aux pièces et accessoires 4x4, Quads et vieilles voitures aura lieu les 23 et 24 avril prochains à Salouel, dans la Somme. elle est organisée par le Club Auto Randonnée, et il y aura beaucoup de vendeurs de pièces Land Rover, amateurs et professionnels. elle est ouverte à tous, acheteurs et vendeurs : vous pouvez me contacter pour toutes informations utiles.
Avatar du membre
LandLover110
Habitué
Messages : 213
Enregistré le : 18/02/2011 18:27
Localisation : Amiens

Re: Problèmes électriques suite inversion batterie Defender

Message non lu par LandLover110 »

Bonjour à Tous,


J'ai voulu démarrer mon Def cet après midi ... A veut pas ! (faut dire qu'avec à peine 9,4 volts, il y avait peu de chances d'y arriver ...)

Donc je me tourne à nouveau vers la FAQ, en espérant que quelqu'un compatira à mon triste sort, et que je trouverai d'où provient cette p... de panne ! (je sais, j'ai déjà épuisé la patience de Volta et de LØLØ, aussi j'hésite à les brancher à nouveau sur le coup ... quoique "brancher" ne soit pas le mot exact, pour résoudre mon problème !)

Mes dernières discussions avec ces messieurs me laissaient penser que ce serait le boitier d'alarme qui consomme du courant en permanence, mais je ne sais pas comment le vérifier (et Dieu sait, qu'on a déjà passé du temps autour, dessus, voire dessous cet engin !). Il semblerait que c'est le dernier point qu'on n'a pas encore abordé, mais cela suppose d'avoir un boitier d'alarme (et le code qui va avec !), à disposition, ainsi que le Nanocom, pour dialoguer avec l'ECU ...

Sinon, il y a toujours moyen de recourir à un coupe circuit, mais dans ce cas, plus d'alarme, ni de mémoire des stations dans l'autoradio ... et puis, bon, j'aimerai mieux pas !
Have a dirty weekend, buy a land rover.jpg
Salutations landistes, et à Dimanche à Salouel, à la bourse du CAR ...
LandLover110
Avatar du membre
torero
Habitué
Messages : 2521
Enregistré le : 26/07/2004 14:49
Localisation : Poulx 30

Re: Problèmes électriques suite inversion batterie Defender

Message non lu par torero »

Tu pourrais, avec Nanocom, supprimer l'alarme, le verrouillage centralisé et le transpondeur. Ca te permettrait de voir s'il y a toujours une consommation ou pas.
" Quand le sage montre la lune; l'idiot regarde son doigt "
Avatar du membre
LØLØ
Modérateur
Messages : 6210
Enregistré le : 30/07/2006 15:41
Localisation : guainville (28 )
Contact :

Re: Problèmes électriques suite inversion batterie Defender

Message non lu par LØLØ »

LandLover110 a écrit : ... et à Dimanche à Salouel, à la bourse du CAR ...
Salut,
Dans ce cas je t’amènerais un compteur de TD5 pour voir, a priori je devrais y passer.
torero a écrit :Tu pourrais, avec Nanocom, supprimer l'alarme, le verrouillage centralisé et le transpondeur. Ca te permettrait de voir s'il y a toujours une consommation ou pas.
Très bonne idée.
A+
2 solutions: la bonne et l'Anglaise
LUCAS: Il n'y a pas de contact où il le faut et il y en a un où il ne faut pas
On ne peut aller loin en amitié, si on n'est pas disposé à se pardonner les uns aux autres les petits défauts.
www.eternal-vehicles.fr
Avatar du membre
Volta
Habitué
Messages : 187
Enregistré le : 23/06/2006 1:14
Localisation : Grand-Couronne

Re: Problèmes électriques suite inversion batterie Defender

Message non lu par Volta »

:sm9:

Passé à Salouel Dimanche... arrivé tard et reparti tôt! :mrgreen:

Philippe: j'ai du te louper de peu... je suis reparti vers 16H, et je pense t'avoir croisé quand je partais!

Une question que je me posais l'autre jour en regardant le schéma de la charge du 300TDI:
CHARGE 300.png
CHARGE 300.png (9.5 Kio) Vu 13142 fois
Le schéma étant à peu de choses près sur le même principe que sur le TD5, je me demandais si la diode en anti-retour n'aurait pas été oubliée sur le schéma du TD5... a moins qu'il n'y en ait une intégrée à l'alternateur...
Mes hobbies: le dressage de puces et la couture sur tôle!
Avatar du membre
LØLØ
Modérateur
Messages : 6210
Enregistré le : 30/07/2006 15:41
Localisation : guainville (28 )
Contact :

Re: Problèmes électriques suite inversion batterie Defender

Message non lu par LØLØ »

Salut,
Mon colandage m'ayant fait faux bon, je suis resté au chaud a la maison. :sm1:
Pour la diode, je ne sais pas si il y en a une dans le faisceau du TD5 comme sur les 300. Sur l'alternateur du TD5 il y a un + 12V après contact de câblé en plus. Mais comme il y a une liaison interne, je ne vois pas trop l'intéert tel que c'est représenté sur le schéma, quelque chose m'échappe, est-ce que c'est parce que il y a risque, que la platine voyant ne fournisse pas assez de courant ? Est-ce que c'est une sécurité par rapport à cette platine ? A l' occasion, il faudra vérifier que sans le tableau de voyants branché, moteur tournant, l'alternateur délivre bien ses 14,5V. Puis faire tourner le moteur sans le 12 V après contact mais seulement en enlevant le fusible 12, et voir si l'alternateur délivre également ses 14,5V.
Circuit de charge TD5.jpg
Il y a une diode de protection ( D10) localisée sur la platine des voyants du TD5, et les deux LED ( D11; D12 ) de visualisation du défaut de charge:
Schéma voyant de charge.jpg
La platine ayant été mis hors de cause, bien que de mémoire, le phénomène ne se produisait pas lorsque celle ci était déconnectée.
Une perte de courant peut également se produire par le démarreur, bien que je ne vois pas trop les conséquences d'une inversion de polarité à son niveau, sinon de tourné dans l'autre sens, sans risque de dégât particulier pour lui même.
A+
2 solutions: la bonne et l'Anglaise
LUCAS: Il n'y a pas de contact où il le faut et il y en a un où il ne faut pas
On ne peut aller loin en amitié, si on n'est pas disposé à se pardonner les uns aux autres les petits défauts.
www.eternal-vehicles.fr
Avatar du membre
LandLover110
Habitué
Messages : 213
Enregistré le : 18/02/2011 18:27
Localisation : Amiens

Re: Problèmes électriques suite inversion batterie Defender Td5

Message non lu par LandLover110 »

Bonjour à Tous,

N'ayant toujours pas trouvé pourquoi mon moteur tourne toujours alors que j'ai retiré la clé ... (voir les épisodes précédents !), j'ai repris contact avec Volta et LØLØ, lesquels sont repartis à la chasse à la consommation suspecte de courant, qui nous préoccupe depuis le début, même si cela m' a permis de constater encore une fois la solidarité des Landistes !

Croyant que le problème était du au boitier AS10 (boitier vert de l'alarme, situé derrière le tableau de bord), j'en ai trouvé un l'an dernier à Billing. je l'ai fait vérifier par un électonicien auto qui reprogramme des ECU, en tranferrant les codes d'alarme sur le nouveau boitier AS10.
J’ai constaté, en reposant le boitier AS10 modifié, que lors des premiers essais, la planche du tableau de bord n’étant pas reconnectée au circuit électrique, le moteur s’arrêtait en tournant la clé (j’ai laissé tourner le moteur près d’une minute, soit le temps de resserrer les 3 vis de l’ECU). J’ai refais le test en prenant compte du temps de préchauffage, et à chaque fois le moteur s’est arrêté en coupant le contact.
Une fois la planche de bord reconnectée et reposée, le défaut de coupure du moteur à la clé a réapparu …
Les mauvais contacts découverts dans le boitier AS10 (soudures desserrées) n'étaient donc pas la cause du problème !
Par manque de temps, j'ai continué à débrancher ma batterie lorsque je ne me sers pas du Defender, mais les vacances approchent : impossible de le laisser dans cet état !

Je passe alors un coup de fil à LØLØ, qui m'explique qu'il a eu un problème à régler dans la même zone, autour du compteur de vitesse et de la jauge (voir : Jauge carburant ne fonctionne plus Def TD5 2006).
Aussitot, je dépose mon tableau de bord, et je déconnecte un par un tous les connecteurs derrière le tableau de bord, en commençant par les deux connecteurs roses du compteur : bien sur, c'est le dernier connecteur qui finit par couper le moteur ; après avoir reconnecté tous les autres un par un, seul celui qui est connecté à l'arrière droit (le connecteur C0233/C0236, le plus grand des deux connecteurs noirs qui se clipent directement à l'arrière du tableau de bord).
connecteur C0233/C0236
connecteur C0233/C0236
Voici le détail du connecteur, coté fils : pas de traces de brûlures apparentes ...
connecteur C0233/C0236, coté femelle
connecteur C0233/C0236, coté femelle
Voilà pour ce soir, on progresse, on progresse ...
Defender 110 vert.png
Defender 110 vert.png (1.7 Kio) Vu 11548 fois
Avatar du membre
LandLover110
Habitué
Messages : 213
Enregistré le : 18/02/2011 18:27
Localisation : Amiens

Re: Problèmes électriques suite inversion batterie Defender Td5

Message non lu par LandLover110 »

Question subsidiaire : le constat que je viens de faire dédouanne-t-il le compteur de vitesse ?

On a vu que la platine n'est pas non plus en cause ... c'est donc les fils du connecteur femelle qui provoqueraient cette consommation de courant ?
20170601_202315 (1).jpg
Avatar du membre
LØLØ
Modérateur
Messages : 6210
Enregistré le : 30/07/2006 15:41
Localisation : guainville (28 )
Contact :

Re: Problèmes électriques suite inversion batterie Defender Td5

Message non lu par LØLØ »

LandLover110 a écrit :Question subsidiaire : le constat que je viens de faire dédouanne-t-il le compteur de vitesse ?
Salut,
Si en ayant débranché le connecteur du compteur, le phénomène perdure, cela peut vouloir dire qu'il n'est pas en cause.
Cela nous ramène a la page 4 de ce thème dans cette réponse, ou sur le schéma on peut voir, qu'il y a un +12V après contact et un +12V permanent sur le connecteur rose du haut (C1060), du compteur. Donc une interférence du +12V permanent sur le +12V après contact aurait pu être possible a travers un défaut du compteur, mais bon ce n'est pas le cas apparemment. Lui seul débranché, le soucis demeure :( .
On a vu que la platine n'est pas non plus en cause ... c'est donc les fils du connecteur mâle qui provoqueraient cette consommation de courant ?
20170601_202315 (1).jpg
Aie! un problème de vocabulaire ce sont les broches du connecteur qui définissent son sexe et là sur la photo, on voit un connecteur femelle. Ce n'est pas le plastique qui change le sexe :mrgreen:
Cela voudrait dire, qu'il y a un problème dans le faisceau, rebouclé par la platine des voyants ??? Cela demande réflexion...
Brochage et tensions sur le connecteur en question:
cablage platine voyant.jpg
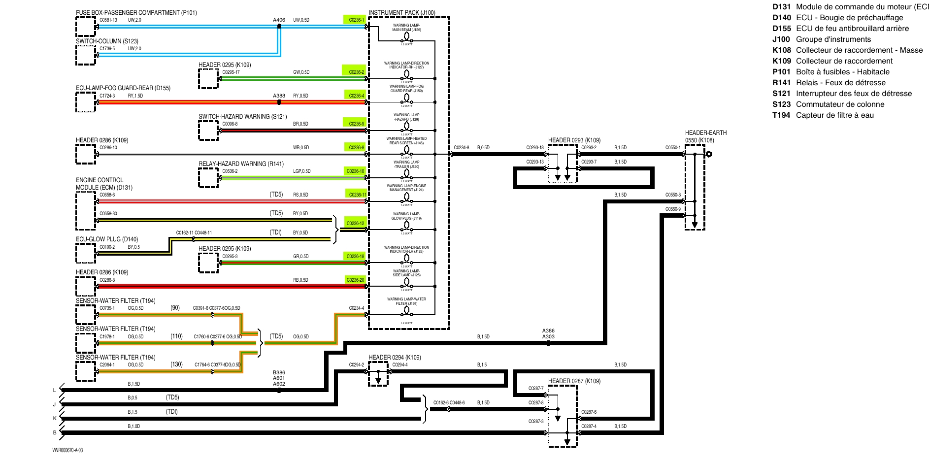
Enfin les schémas d'origines avec les connexions du connecteur C0236/C0233 repérer pour nous faciliter l'analyse:
Schéma voyant LR 01.jpg
Schéma voyant LR 02.jpg
Il y a probablement des fils que tu n'as pas, comme par exemple l'information de survitesse réservé aux états du Golf sur la broche 6 du connecteur.
D'autre part quand tu es en phase de fonctionnement sans clef, dans le noir total, est ce que tu vois un voyant allumé, même très très faiblement ?
A+
2 solutions: la bonne et l'Anglaise
LUCAS: Il n'y a pas de contact où il le faut et il y en a un où il ne faut pas
On ne peut aller loin en amitié, si on n'est pas disposé à se pardonner les uns aux autres les petits défauts.
www.eternal-vehicles.fr
Avatar du membre
LandLover110
Habitué
Messages : 213
Enregistré le : 18/02/2011 18:27
Localisation : Amiens

Re: Problèmes électriques suite inversion batterie Defender Td5

Message non lu par LandLover110 »

Bonjour LØLØ,

Nouveaux tests ce matin :
- je confirme que, connecteurs roses du compteur branchés ou pas, si le connecteur C0233 est branché, le phénomène moteur tournant clé de contact retirée continue ...
- tous les connecteurs rebranchés sauf le C0233, la panne disparait.
- le voyant lumineux orange "gestion moteur" s'éclaire très faiblement et brièvement lorsque je tourne la clé (environ une seconde). il est visible uniquement dans la pénombre.
voyant gestion moteur.jpg
Petite(s question(s) :
comment vérifier les fils de cette broche ?
dois je la tester avec une épingle par l'arrière (coté fils), la broche étant branchée ?
je peux utiliser l'une des masses (exemple N°3, 5, 6 ou 7) pour véfier le fonctionnement de chaque fil ou je me contacte sur une masse du Land ?
Land Rovers don't leak oil, they just mark their spot.png
Avatar du membre
LØLØ
Modérateur
Messages : 6210
Enregistré le : 30/07/2006 15:41
Localisation : guainville (28 )
Contact :

Re: Problèmes électriques suite inversion batterie Defender Td5

Message non lu par LØLØ »

LandLover110 a écrit : - le voyant lumineux orange "gestion moteur" s'éclaire très faiblement et brièvement lorsque je tourne la clé (environ une seconde). il est visible uniquement dans la pénombre.
Salut,
Ah, cela peut-être un indice intéressant.
Petite(s question(s) :
comment vérifier les fils de cette broche ?
Comme tu peux le voir sur le schéma précédent ce voyant est alimenté par un + 12V permanent.
Donc:
soit le+ 12v de son alimentation n'est pas de bonne qualité.
soit la LED est défectueuse a cause de l'inversion.
Soit la masse est mal commuté par le boitier d'alarme car le transistor qui sert a sa commutation a lamasse est malade, suite a l'inversion.
dois je la tester avec une épingle par l'arrière (coté fils), la broche étant branchée ?
Non, cela dépend de ce qu'il y a de l'autre coté.
je peux utiliser l'une des masses (exemple N°3, 5, 6 ou 7) pour vérifier le fonctionnement de chaque fil ou je me contacte sur une masse du Land ?
Oui pourquoi pas, cela te validera les voyants, mais fait attention de ne pas trembler.
Ce que tu peux faire aussi, c'est débrancher le connecteur C1980 du boitier d'alarme, et placer une masse sur la broche 9 (fil orange) pour voir si la LED rouge du compteur s'éclaire mieux, si oui, c'est le boitier d'alarme qui a un pète au casque, si non, voir dans le compteur ou le faisceau.
A+
2 solutions: la bonne et l'Anglaise
LUCAS: Il n'y a pas de contact où il le faut et il y en a un où il ne faut pas
On ne peut aller loin en amitié, si on n'est pas disposé à se pardonner les uns aux autres les petits défauts.
www.eternal-vehicles.fr
Avatar du membre
LandLover110
Habitué
Messages : 213
Enregistré le : 18/02/2011 18:27
Localisation : Amiens

Re: Problèmes électriques suite inversion batterie Defender Td5

Message non lu par LandLover110 »

Salut !

Peut-être que, si je te précise comment ce voyant "gestion moteur" apparait, cela fera avancer le schmilblick ? (un mot que les jeunes de 20 ans ne peuvent pas connaitre, sniff...)
Donc, moteur tournant, le Def étant dans la pénombre, lorsque je tourne ma clé pour l'arrêter, au passage entre le point II et le point I du Neiman, ce f voyant s'allume (faiblement). il disparait en moins d'une seconde. Mon moteur tourne toujours, et je dois, comme depuis le début de cette mésaventure appuyer sur le frein, ou utiliser mes essuie-glaces pour provoquer une demande de courant supérieure à celle résiduelle, et ainsi caler le moteur.

Lorsque le moteur tourne, le voyant rouge du compteur est éteint.
Moteur arrêté, il clignote normalement pour signaler que le Defender n’est pas sous alarme. je ne pense donc pas qu’il y ait un problème au niveau du voyant central rouge (fixe ou intermittent) du compteur, pour répondre à ton observation : « Ce que tu peux faire aussi, c'est débrancher le connecteur C1980 du boitier d'alarme, et placer une masse sur la broche 9 (fil orange) pour voir si la LED rouge du compteur s'éclaire mieux, si oui, c'est le boitier d'alarme qui a un pète au casque, si non, voir dans le compteur ou le faisceau. »

De plus, j'ai fait vérifier le boitier AS10 par un professionnel, en lui déposant le mien, plus un acheté d'occasion au Billing, et il m'a dit que l'ancien comme le "nouveau" fonctionnaient normalement, après avoir ouvert les deux, et transféré les codes de l'alarme.

je vais vérifier cette semaine le voltage des fils de la broche incriminée avec les précautions que tu m'as rappelées. je pense d'abord les tester déconnectés du tableau de bord, puis reclipsés, puis moteur tournant : cela te semble-t-il une bonne procédure ?
Avatar du membre
LandLover110
Habitué
Messages : 213
Enregistré le : 18/02/2011 18:27
Localisation : Amiens

Re: Problèmes électriques suite inversion batterie Defender Td5

Message non lu par LandLover110 »

Bonjour LØLØ,

Je viens de tenter de tester les fils du connecteur c0233 ... J'ai imprimé ton shéma après l'avoir modifié pour y mettre les valeurs reçues en faces des indications de voltage :
Connecteur C0233 derrière tableau de bord.png
j'ai équipé mon multimètre d'aiguilles pour avoir un meilleur contact des broches et j'ai commencé par le fil Bleu Blanc (N°1) et par le fil Orange (N°5), comme sur le plan (pas comme les deux mouches, hein ! :mouche: ).
20170608_192345.jpg
20170608_192353.jpg
j'ai allumé les phares (petit et grand comodos), puis le contact et mis le moteur en route et tourné le multimètre sur 20 V, et ... rien !
J'ai vérifié le matériel, maintenu les pointes dans les trous et tourné à nouveau le multimètre sur 20V : rien, si ce n'est, furtivement, un - qui s'affiche en tournant la molette centrale, sinon 00,0 ...
j'ai changé de méthode, pensant que mon multimètre pourrait être mal branché : une lampe témoin entre le fil Bleu Blanc (N°1) et le fil Orange (N°5), s'il y a du courant, on devrait voir les filaments de l'ampoule s'allumer ?
20170608_192902.jpg
Eh bien non !!!
... j'ai rangé mon matos en attendant les conseils du docteur es électronique Land !
--------------------
Dis, LØLØ, pendant que j'étais à trifouiller dans la masse de fils derrière le tableau de bord, j'ai vu ce connecteur : une option réservée aux véhicules exportés dans le Golfe ... on ne pourrait pas se repiquer dessus pour faire fonctionner le régulateur de vitesse en cinquième ?
20170608_202506 (1).jpg
(je sais, je suis hors sujet, mais vu que je passais par là ...)
A bientôt pour tes commentaires
Avatar du membre
LØLØ
Modérateur
Messages : 6210
Enregistré le : 30/07/2006 15:41
Localisation : guainville (28 )
Contact :

Re: Problèmes électriques suite inversion batterie Defender Td5

Message non lu par LØLØ »

Salut,
Les tensions indiquées, correspondent a des tensions d'activations. C'est à dire une tension que tu appliques toi, en la simulant, ou le dispositif en fonctionnant, pour valider la fonction ou en l’occurrence là, l'allumage ou l'extinction d'un voyant. Par exemple, si tu veux allumer le voyant de phare, il faut que la platine soit alimenté, avec sont +12V et sa masse, et que tu appliques un +12 V broche 1, pour voir si le voyant s'allume. Ou alors, bien que tout soit branché, et dans la condition de fonctionnement normal de fonctionnement normal du voyant, que celui ci ne s'allume pas, et que tu viennes contrôler si la tension d'activation est présente, soit pour dire voyant HS si elle est bien là et que cela ne s'allume pas, soit pour dire que c'est la tension de commande qui n'arrive pas pour une raison x ou y, commodo, faisceau...
En gros ta mesure n'a pas vraiment sens tel que tu l'as pratiques elle peut même être dangereuse pour le boitier d'alarme. Car c'est le boitier d'alarme qui commute une masse via un interrupteur commandé par elle. cet interrupteur étant très souvent un transistor, il risque de ne pas apprécier si tu lui injectes un +12V par un fil ou un appareil de mesure.
Bon en voltmètre cela ne craint pas trop car le courant nécessaire a l'appareil de mesure pour mesurer est très très faible en voltmètre. En ampèremètre, tu me claquais le boitier d'alarme en allumant tes phares.
La simulation que je t'avais demander, car comme j'avais compris que ton voyant s'éclairait faiblement, je te demandais, de faire fonction de boitier d'alarme, en débranchant celui ci et de mettre le fil orange à la masse pour simuler le boitier d'alarme quant celui ci commande l'allumage du voyant pour contrôler ce défaut d'intensité lumineuse.
Cette phase d'éclairage faible étant transitoire, lors d'une mise en route ou d’arrêt, cela peut être possible et ne pas être inquiétant. A voir si les collègues en TD5 constatent
le même phénomène.
A+
2 solutions: la bonne et l'Anglaise
LUCAS: Il n'y a pas de contact où il le faut et il y en a un où il ne faut pas
On ne peut aller loin en amitié, si on n'est pas disposé à se pardonner les uns aux autres les petits défauts.
www.eternal-vehicles.fr
Avatar du membre
LandLover110
Habitué
Messages : 213
Enregistré le : 18/02/2011 18:27
Localisation : Amiens

Re: Problèmes électriques suite inversion batterie Defender Td5

Message non lu par LandLover110 »

Voilà ce que c'est de ne par lire à fond (et de relire au besoin !) tes remarques ...
Heureusement, il n'y a pas eu de conséquences de ma manip, car j’ai roulé depuis avec le def, et tout fonctionne comme avant …

Deux remarques, avant de débrancher la prise verte du boitier AS10 (le connecteur C1980) :
- le boitier d’alarme a été testé, puis changé en transférant les codes de l’ancien ; ce n’est donc pas lui, à priori, qui serait en cause ?
- le témoin clignotant rouge du compteur fonctionne bien.
Confirme moi si je dois faire ta manip (débrancher le connecteur C1980, puis mettre le fil orange à la masse) : je pensais à le faire au moyen d'une lampe témoin intercallée entre le fil orange et une masse (vis du tableau de bord, par exemple) ?

Quant au voyant incriminé, c’est celui de la gestion moteur, qui s’allume de façon sporadique (qui se produit de manière irrégulière, selon la formule du dictionnaire Larousse ; je suis plus littéraire qu’électricien auto, lol !).Pour l’apercevoir, il faut que je sois dans la pénombre, et que je tourne la clé de la position II (moteur tournant) à la position I, puis 0. le voyant s’allume alors très brièvement ce qui m’amène à penser que c’est du coté de la « gestion moteur » que vient ce disfonctionnement ?
Connecteur C0233 derrière tableau de bord (1).png
Je vais regarder de plus près le fil N°11 de ton shéma (fils rouge gris gestion moteur) et voir jusqu'où il mène ...

Bon weekend !
Avatar du membre
LØLØ
Modérateur
Messages : 6210
Enregistré le : 30/07/2006 15:41
Localisation : guainville (28 )
Contact :

Re: Problèmes électriques suite inversion batterie Defender Td5

Message non lu par LØLØ »

LandLover110 a écrit : - le témoin clignotant rouge du compteur fonctionne bien.
Confirme moi si je dois faire ta manip (débrancher le connecteur C1980, puis mettre le fil orange à la masse) : je pensais à le faire au moyen d'une lampe témoin intercallée entre le fil orange et une masse (vis du tableau de bord, par exemple) ?
Salut,
Non ce n'est pas nécessaire.
Quant au voyant incriminé, c’est celui de la gestion moteur, qui s’allume de façon sporadique (qui se produit de manière irrégulière, selon la formule du dictionnaire Larousse ; je suis plus littéraire qu’électricien auto, lol !).Pour l’apercevoir, il faut que je sois dans la pénombre, et que je tourne la clé de la position II (moteur tournant) à la position I, puis 0. le voyant s’allume alors très brièvement ce qui m’amène à penser que c’est du coté de la « gestion moteur » que vient ce dysfonctionnement
Je ne connais pas toutes les conditions sur un TD5 qui valident l'allumage de ce voyant. Mais pourquoi pas rechercher du coté de l'une de ces causes. Bien que cela peut provenir de ton dysfonctionnement, sans que l'une des cause initialement prévues soit en cause si je puis dire...
Je vais regarder de plus près le fil N°11 de ton schéma (fils rouge gris gestion moteur) et voir jusqu'où il mène ...
Sur le gros connecteur noir du calculateur C0658 broche 6. Et il doit y avoir plusieurs raison possible pour que le calculateur, active ce voyant.
option réservée aux véhicules exportés dans le Golfe ... on ne pourrait pas se repiquer dessus pour faire fonctionner le régulateur de vitesse en cinquième ?

J'ai un gros doute, car avec le transfert du disco, il y a une corrélation entre les valeurs captées qui ne sont plus compatibles, et le calculateur se met en sécurité et coupe la régulation automatique. Ce critère ou cette sécurité doit être imposée par programmation du calculateur. Il faudrait pouvoir comparer le contenue d'un calculateur de disco et de def et voir où ce situe cette différence et ce n'est pas gagné ?
A+
2 solutions: la bonne et l'Anglaise
LUCAS: Il n'y a pas de contact où il le faut et il y en a un où il ne faut pas
On ne peut aller loin en amitié, si on n'est pas disposé à se pardonner les uns aux autres les petits défauts.
www.eternal-vehicles.fr
Répondre

Retourner vers « Electricité • Electronique »